请大家根据自己的实际情况,
参照当天最新信息,
按要求做好健康管理。
▼▼▼
浙江省重点人群分类健康管理措施
(截至4月9日20时)
“14+7”健康管理
市“14+7”健康管理(起始时间)嘉兴市南湖区封控区(3月11日)、秀洲区封控区(3月25日)、嘉兴市水果市场、蔬菜批发交易市场的摊主和工作人员(3月20日),桐乡市封控区(3月24日)、海宁市封控区(3月28日)、平湖市封控区(4月1日)杭州市临平区封控区(3月7日)、临安区封控区(3月26日)、余杭区、上城区封控区(3月28日)、萧山区、钱塘区封控区(3月29日)湖州市吴兴区封控区(3月27日)金华市兰溪市封控区(3月23日)丽水市封控区(3月15日)宁波市封控区(3月23日)温州市封控区(3月28日)绍兴市上虞市封控区(3月28日)、越城区封控区(4月1日)
“7 天集中隔离医学观察+7 天日常健康监测”健康管理 A
市“7+7”健康管理(起始时间)嘉兴市嘉兴市水果市场、蔬菜批发交易市场(3月20日)桐乡市濮院镇毛衫城(3月26日)
“3+11”健康管理
市“3+11”健康管理(起始时间)嘉兴市南湖区管控区(3月11日)、经开区封控区、管控区(3月20日)、秀洲区管控区(3月25日)、桐乡市管控区(3月24日)、海宁市管控区(3月28日)、平湖市管控区(4月1日)杭州市临平区管控区(3月7日)、临安区管控区(3月26日)、余杭区、上城区管控区(3月28日)、萧山区、钱塘区管控区(3月29日)湖州市吴兴区管控区(3月27日)金华市兰溪市管控区(3月23日)丽水市管控区(3月15日)宁波市管控区(3月23日)温州市管控区(3月28日)绍兴市
上虞市管控区(3月28日)、越城区管控区(4月1日)
“2+14”健康管理
市“2+14”健康管理(起始日期)嘉兴市南湖区防范区(3月11日)、经开区防范区(3月20日)、秀洲区防范区(3月25日)、桐乡市防范区(3月24日)、海宁市防范区(3月28日)、平湖市防范区(4月1日)杭州市临平区防范区(3月7日)、临安区防范区(3月26日)、余杭区、上城区防范区(3月28日)、萧山区、钱塘区防范区(3月29日)湖州市吴兴区防范区(3月27日)金华市兰溪市防范区(3月23日)丽水市防范区(3月15日)宁波市防范区(3月23日)温州市防范区(3月28日)绍兴市
上虞市防范区(3月28日)、越城区防范区(4月1日)
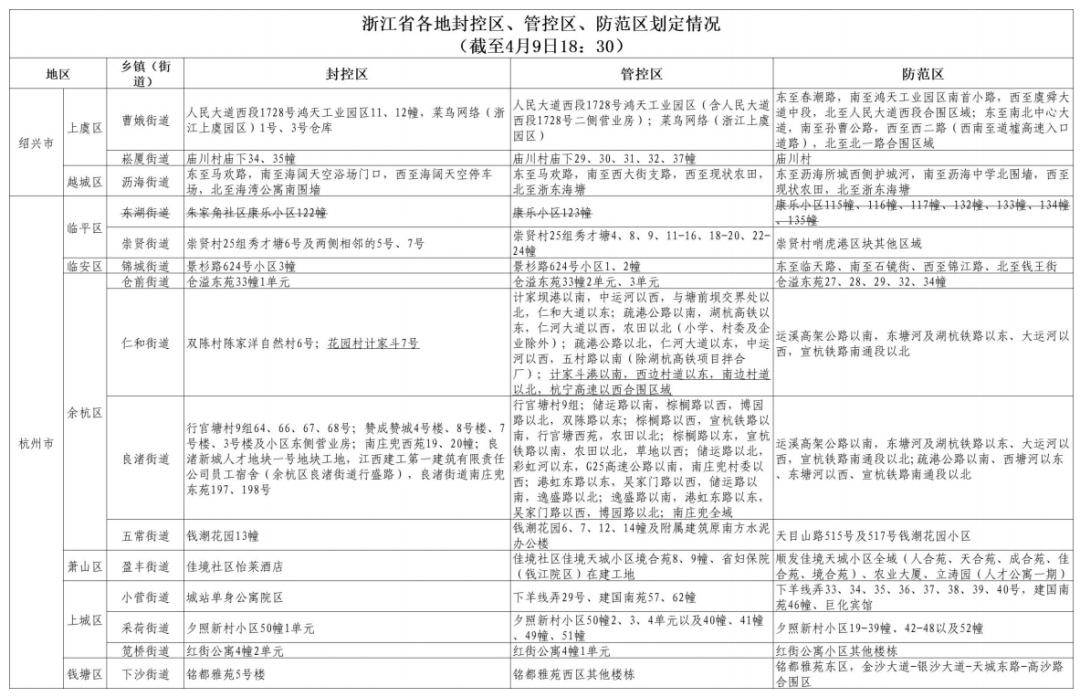
浙江省各地封控区、管控区、防范区划定情况
截至4月9日18:30




(点击查看大图)
省外重点人群分类健康管理措施
(截至4月9日20时)
“14+7”健康管理
涉及省市具体地区起始日期
黑龙江省哈尔滨市南岗区七政街道、保健路街道、王岗镇2月27日佳木斯市汤原县汤原镇、汤原农场3月19日牡丹江市爱民区黄花街道、铁北街道、三道关镇、向阳街道、大庆街道、兴平街道3月27日广东省肇庆市高要区金利镇3月13日东莞市高埗镇3月26日茂名市电白区水东街道、坡心镇,高新区七迳镇3月28日广州市白云区棠景街道4月1日江苏省泰州市靖江市
3月18日徐州市鼓楼区牌楼街道、环城街道,云龙区翠屏山街道,贾汪区汴塘镇,泉山区永安街道、和平街道,睢宁县睢河街道3月22日宿迁市宿城区双庄街道3月27日内蒙古赤峰市巴林左旗林东西城街道3月26日天津市西青区西营门街赵苑西里8号楼2月25日河北区月牙河街满江里3月15日上海市上海市第六人民医院2月20日黄浦区打浦桥街道顺昌路612弄20号,嘉定区马陆镇康年路261号工地宿舍2月28日浦东新区惠南镇日京路88号、北蔡镇联勤村冯桥南宅,崇明区长兴镇长明村21队3月1日
浦东新区北蔡镇鹏飞路411弄6号、御北路235号,康桥镇苗桥路935弄19号,嘉定区江桥镇增建村柴中村民组,闵行区梅陇镇许泾村八组、梅陇镇行南村三队、华漕镇许浦村三队,崇明区长兴镇新港村15队列3月8日吉林省
吉林市2月17日长春市3月7日山东省滨州市阳信县翟王镇,邹平市黄山街道2月27日威海市文登区环山街道3月28日河北省
廊坊市安次区、广阳区、霸州市、廊坊开发区2月23日唐山市
3月5日邯郸市鸡泽县浮图店镇3月22日福建省泉州市丰泽区丰泽街道、城东街道、东海街道、华大街道、泉秀街道、东湖街道、清源街道,鲤城区鲤中街道、临江街道,晋江市陈埭镇、池店镇、永和镇,洛江区万安街道2月27日泉州市晋江市安海镇3月25日莆田市城厢区霞林街道、涵江区三江口镇3月29日安徽省淮南市凤台县李冲回族乡、刘集镇3月13日芜湖市繁昌区繁阳镇、新港镇3月23日阜阳市颍上县谢桥镇3月25日六安市裕安区城南镇,阜阳市颍州区颍西街道3月28日陕西省
宝鸡市高新区马营镇3月1日辽宁省沈阳市大东区前进街道、东站街道3月1日丹东市东港市前阳镇3月2日营口市鲅鱼圈区芦屯镇、红海街道、海星街道、望海街道3月4日
沈阳市辽中区茨榆坨街道3月9日大连市金普新区马桥子街道3月25日湖南省长沙市雨花区东塘街道、左家塘街道3月13日长沙市天心区新开铺街道、城南路街道3月15日衡阳市衡东县石滩乡3月28日
河南省
周口市太康县城关镇3月8日漯河市临颍县台陈镇3月16日商丘市永城市演集街道3月30日江西省南昌市新建区石岗镇3月10日抚州市南城县G35济广高速鹰瑞段南城服务区3月29日四川省乐山市犍为县玉津镇3月27日北京市朝阳区酒仙桥街道二街坊4月1日
“7 天集中隔离医学观察+7 天居家健康观察”健康管理B
涉及省市具体地区起始日期
上海市
上海市全域
3月23日
“3+11”健康管理
涉及省市具体地区起始日期
广东省东莞市
2月10日肇庆市高要区3月13日广州市白云区、天河区、越秀区4月1日江苏省徐州市鼓楼区3月22日苏州市昆山市3月24日宿迁市宿城区3月27日河北省
保定市涿州市3月3日廊坊市三河市、香河县、永清县、固安县、文安县、大城县、大厂回族自治县3月20日
邯郸市鸡泽县3月22日天津市西青区2月22日河北区3月6日山东省滨州市阳信县、邹平市2月27日临沂市蒙阴县3月4日威海市文登区、威海经济技术开发区、威海临港经济技术开发区3月28日黑龙江省佳木斯市汤原县3月19日福建省泉州市丰泽区、晋江区、台商区、鲤城区、洛江区、南安市、安溪县、永春县2月27日陕西省宝鸡市高新区3月1日安康市紫阳县
3月11日河南省周口市太康县3月8日漯河市临颍县3月16日商丘市永城市3月30日辽宁省沈阳市大东区,大连市金普新区3月1日营口市鲅鱼圈区3月4日沈阳市辽中区、皇姑区3月9日安徽省淮南市3月13日芜湖市繁昌区
3月23日六安市裕安区,阜阳市颍州区3月28日江西省南昌市新建区3月10日抚州市南城县3月29日山西省太原市小店区3月29日北京市朝阳区4月1日
“2+14”健康管理
涉及省市具体地区起始日期
广东省茂名市茂南区3月18日
汕尾市陆丰市3月24日汕尾市红海湾经济开发区3月25日茂名市电白区、高新区3月28日广州市
4月1日黑龙江省牡丹江市宁安市2月16日哈尔滨市南岗区2月27日绥化市北林区3月12日牡丹江市爱民区
3月27日河北省沧州市新华区
3月4日江苏省
苏州市吴中区3月21日徐州市云龙区、贾汪区、泉山区、睢宁县,兴化市3月22日
泰州市姜堰区3月25日山东省烟台市莱山区2月26日福建省泉州市2月27日福州市仓山区3月13日莆田市城厢区、涵江区3月29日安徽省阜阳市颍上县3月25日辽宁省
丹东市东港市
3月2日沈阳市
3月4日湖南省长沙市雨花区3月13日长沙市天心区3月15日衡阳市衡东县3月28日
内蒙古赤峰市巴林左旗3月26日海南省三亚市3月26日四川省乐山市犍为县3月27日
综合服务点应检尽检
涉及省市具体地区起始日期
江苏省徐州市(除鼓楼区、云龙区、贾汪区、泉山区、睢宁县)3月22日宿迁市(除宿城区)3月27日黑龙江省哈尔滨市(除南岗区)2月24日佳木斯市(除汤原县) 3月19日牡丹江市(除宁安市、爱民区)3月27日内蒙古赤峰市(除巴林左旗)3月26日山东省青岛市(除莱西市)2月15日滨州市(除阳信县、邹平市)2月27日烟台市(除莱山区)2月28日威海市(除文登区、威海经济技术开发区、威海临港经济技术开发区)3月28日陕西省宝鸡市(除高新区)3月1日
辽宁省大连市(除金普新区)3月1日营口市(除鲅鱼圈区)3月4日
安徽省芜湖市(除繁昌区)3月23日阜阳市(除颍上县、颍州区)3月25日六安市(除裕安区)3月28日湖南省长沙市(除天心区、雨花区)3月13日衡阳市(除衡东县)3月28日
福建省莆田市(除城厢区、涵江区) 3月3日河南省周口市(除太康县)3月8日
漯河市(除临颍县)3月16日商丘市(除永城市)3月30日江西省南昌市(除新建区)3月10日抚州市(除南城县)3月29日广东省肇庆市(除高要区)3月13日茂名市(除茂南区、电白区、高新区)3月28日河北省邯郸市(除鸡泽县)3月22日四川省乐山市(除犍为县)3月27日
发生本土疫情的省(直辖市)
对来自发生本土疫情的省(直辖市)且未持有48小时内核酸检测阴性证明的人员,按要求开展落地核酸检测。
涉及地区:
▼▼▼
除云南省、广西壮族自治区、西藏自治区、宁夏回族自治区
注意事项
注:1.“14+7”健康管理(先实施14天集中隔离医学观察,第1、3、7、 14天分别进行一次核酸检测,其中第14天核酸检测应落实“双采双检”;对上述核酸检测阴性者,继续实施7天居家健康观察,居家健康观察的第2、7天分别进行一次核酸检测,结果为阴性的结束居家健康观察,时间从离开中高风险地区或其他涉疫地区之日起计算)。
2.“2+14”健康管理(核验其到浙2天(48小时)内新冠病毒核酸检测阴性证明。对无证明的,入绍当天就近引导至综合服务点等指定场所接受核酸检测。结果为阴性的,纳入14天日常健康监测。日常健康监测期间,在第3、14天各进行一次核酸检测,结果为阴性的,结束日常健康监测)。
3.“3+11”健康管理(排查到位后先实施3天居家健康观察,第1天、第3天分别进行1次核酸检测,2次核酸检测全部阴性者,结束3天居家健康观察,继续实行日常健康监测直至离开风险区满14天,并于第5天进行1次核酸检测,于第14天和同住家属共同进行1次核酸检测。如排查到位时,离开风险区已满3日,则不需3天居家健康观察,其他要求不变)。
4.A:“7+7”健康管理(先实施 7 天集中隔离医学观察,第1、2、3、4、7天分别进行1次核酸检测,其中第7天核酸检测应落实“双采双检”;对上述核酸检测阴性者,继续实施7天日常健康监测,并于第7天和同住家属共同进行1次核酸检测。如排查到位时,离开风险区已满7日,则不需7天集中隔离医学观察,其他要求不变)。
B:“7+7”健康管理(先实施7天集中隔离医学观察,第1、2、3、4、 7天分别进行1次核酸检测,其中第7天核酸检测应落实“双采双检”;对上述核酸检测阴性者,继续实施7天居家健康观察,并于第1天和第7天分别进行1次核酸检测。如排查到位时,离开风险区已满7日,则不需7天集中隔离医学观察,其他要求不变)。
5.综合服务点应检尽检(到绍后第1天和第4天在综合服务点分别进行1次核酸检测)。
6.与已公布的阳性病例活动轨迹有交集人员,实施“14+7”健康管理措施。
7.其他重点人员健康管理措施依照省防控办下发的工作指令执行。
8.对为乘坐交通工具短时间途经上表所含省市当地的机场、火车站、 长途客运站、水运码头等交通枢纽的来自管控区域以外的人员可不实施“2+14”“3+11”健康管理措施。
浙江省新型冠状病毒肺炎疫情情况
4月9日0-24时,11个市报告新增确诊病例16例。其中无境外输入病例;本土病例16例(杭州市7例,宁波市3例,嘉兴市5例,丽水市1例),含10例由无症状感染者转为确诊病例(杭州市7例,嘉兴市3例)。
当日新增治愈出院病例2例,解除医学观察的密切接触者1065人。
11个市报告新增无症状感染者34例。其中境外输入2例(中国香港输入1例,日本输入1例);本土32例(杭州市10例,嘉兴市19例,金华市3例)。
截至9日24时,全省累计报告确诊病例2818例。其中境外输入病例588例;本土病例2230例。
国家卫健委:昨日新增本土确诊病例1318例
4月9日0—24时,31个省(自治区、直辖市)和新疆生产建设兵团报告新增确诊病例1351例。其中境外输入病例33例(上海9例,广东7例,广西5例,四川4例,福建3例,北京1例,天津1例,辽宁1例,山东1例,云南1例),含1例由无症状感染者转为确诊病例(在广东);本土病例1318例:
上海1006例,其中浦东新区513例、黄浦区103例、闵行区86例、金山区45例、徐汇区43例、宝山区35例、杨浦区32例、长宁区29例、普陀区25例、静安区24例、嘉定区21例、奉贤区13例、虹口区12例、松江区10例、青浦区9例、崇明区6例;
吉林242例,其中长春市175例、吉林市65例、白城市2例;
浙江16例,其中杭州市7例、嘉兴市5例、宁波市3例、丽水市1例;
广东10例,均在广州市;
福建9例,其中泉州市8例、宁德市1例;
海南6例,均在三亚市;山西5例,均在太原市;
江苏5例,其中南京市3例、徐州市1例、苏州市1例;
北京3例,其中朝阳区2例、顺义区1例;
河北3例,其中邯郸市2例、承德市1例;
江西3例,均在南昌市;
山东3例,其中济南市2例、济宁市1例;
四川2例,均在成都市;陕西2例,均在西安市;
辽宁1例,在沈阳市;
黑龙江1例,在牡丹江市;
湖北1例,在恩施土家族苗族自治州;
含306例由无症状感染者转为确诊病例(上海191例,吉林90例,浙江10例,福建5例,海南4例,山西2例,辽宁1例,山东1例,广东1例,四川1例)。无新增死亡病例。无新增疑似病例。
……
原标题:《最新明确!重点地区来诸返诸人员健康管理措施(截至4月9日20时)》