4月7日
重庆市深化医药卫生体制改革
领导小组办公室
公布了2021年度
深化医改典型案例评选结果
垫江实施“县管乡用”
破解基层人才困境
等15个典型案例入选
↓↓↓

典型案例名单。重庆市卫生健康委供图
近年来,重庆作为全国综合医改试点省份,大胆探索创新,推出了许多对巩固医改成果、服务人民健康具有推动力、创新性和显著社会效益的改革措施。
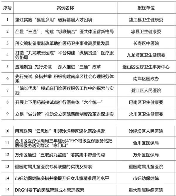
2022年1月,重庆市医改办开展了2021年度深化医改典型案例评选活动,共收集到来自各区县(自治县)、各委属医疗机构申报深化医改典型案例50个。
经过自主申报、逐级推荐、择优评选、专家评审、集中讨论等环节,最终评选出深化医改典型案例15个,案例包括推广福建省三明市医改经验、公立医院高质量发展、公立医院用人制度改革、薪酬制度改革、医共体“三通”建设、医疗服务、用药衔接、药品集采等重点改革内容。
这些案例有何特点?
小布挑选了部分案例为大家介绍
↓↓↓
垫江
实施“县管乡用”破解基层人才困境
重庆市垫江县自2015年起探索实施临床医师“县管乡用”,县级医师累计派遣了124名骨干医师到基层医疗机构服务,基本解决基层临床骨干医师队伍长期缺乏问题,带动基层医疗机构整体服务水平提档升级。

垫江县“县管乡用”临床医师指导基层医师教学查房。重庆市卫生健康委供图
目前,垫江已成功创建3个甲级乡镇卫生院,11个乙级乡镇卫生院,8个国家级群众满意乡镇卫生院,更好地推进分级诊疗服务基层群众。
忠县
构建“纵联横合”医共体运营新格局
作为全国公立医院综合改革示范县,重庆市忠县开展“纵联横合”医共体“三通”建设,通过“纵联”县乡村三级医疗机构,“横合”基层医疗卫生机构,全面推进医共体内上下用药衔接试点工作。

忠县人民医院儿科专家到基层卫生院开展业务指导。重庆市卫生健康委供图
建立起整合资源、利益共享、责任共担机制,分级诊疗格局基本形成,构建了“县强、乡稳、村活”的改革新气象。2020年6月,“纵联横合”医共体“三通”改革经验作为典型案例入选国家《医改蓝皮书》。
南岸
积极构建区社会心理服务体系
南岸区用三年时间初步搭建全区“13200”三级社会心理综合服务平台,包括1个区级服务平台,学生心理服务网络、患者心理服务网络、重点人群心理服务网络等3个服务网络,不断提升人民群众心理健康水平。
沙坪坝
用互联网“云思维”深化医改探索
沙坪坝区卫生健康委及人民医院牵头,以超声科和心电图室为切入点,创建互联网“远程超声心电诊断平台”应用,沙坪坝区人民医院实现超声医学实时上传审核,用互联网“云思维”引领沙坪坝区深化医改探索。

沙坪坝区远程超声诊断平台与社区卫生服务中心实时远程会诊。重庆市卫生健康委供图
重医儿童医院
专科联盟促进儿科资源重心下移
近年来,重医儿童医院在医联体工作上不断实践和探索,牵头成立了涵盖13个省市190家成员单位的西部儿科发展联盟。
该院通过医联体建设带动区域内优质儿科医疗资源纵向和横向流动,培养西部地区儿科医护技人员,提高西部地区儿科医疗服务水平,提升医疗服务体系整体效能,促进儿科专科资源重心下移和资源下沉。
重庆市妇幼保健院
提升妇女儿童精准用药水平
近年来,重庆市妇幼保健院药学服务加速转型,切实提升妇女儿童精准用药水平。在市内率先开设辅助生殖、妊娠期哺乳期、儿科等药师门诊,年均服务量超2000人次。

市妇幼保健院,驻科药师对住院患者进行药学查房及用药教育。重庆市卫生健康委供图
数据显示,该院严格落实处方前置审核,事前审核率达100%。门诊处方、住院医嘱的合理率分别提升至99.8%、98.2%。同时,该院还将妇幼合理用药审核规则推广至医联体单位,带动基层同步提升药学服务水平。


防控小贴士
时刻保持个人防护意识,科学佩戴好口罩,加强手卫生,咳嗽、打喷嚏时注意遮挡,室内多通风,保持一米以上社交距离,养成良好卫生习惯。在公共交通工具、电梯等密闭场所以及人群聚集的室外场所全程规范佩戴口罩。
大家都在看
@耿直的你 这些事情要记到!2022年4月8日重庆市新冠肺炎疫情情况+2!重庆三甲医院数量增至41家来源:重庆发布 人民网重庆频道
记者:陈琦
编辑:王斌
声明:除原创内容及特别说明之外,推送稿件文字及图片均来自网络及各大主流媒体。版权归原作者所有。如认为内容侵权,请联系我们删除。
版权所有:重庆市人民政府新闻办公室
平台支持:人民网

原标题:《深化医改,重庆有这些典型案例》