4月4日下午,区委书记王宗明带队督查隔离点筹备建设情况。他强调,当前疫情防控工作面临着新情况、新压力,要坚持底线思维,慎之又慎、细之又细落实科学防控、闭环管控、精密智控举措,以最高标准最严要求做好隔离防控工作,切实维护人民群众生命健康安全。区委副书记、政法委书记谢焕参加督查。

全力以赴打好打赢这场硬仗
“疫情防控没有99.9%,只有100%。”“每个卡口、每个细节必须严格把控。”王宗明一行先后踏勘了正在筹建的3个集中隔离点,详细检查区域划分、封闭管控、人员管理、环境消杀、物资配备等工作落实情况,强调要胸怀“国之大者”,始终坚持人民至上、生命至上,全力以赴打好疫情防控这场硬仗。每到一处,王宗明都亲切慰问隔离点工作人员,叮嘱他们既要做好自身安全防护,又要细之又细落实好每一个环节。
以最坏打算做最充分准备
以坚决态度织密防控网络
王宗明强调,做好隔离管控工作是打赢疫情防控这场硬仗的重要环节,要层层压实责任,精准高效服务,从严从实从紧从细抓好隔离管控各项工作。高标高质落实防控举措。以最高标准最严要求做好隔离点建设工作,严格按照隔离点疫情防控要求,做到操作规范、防范科学的闭环管理,坚决防止交叉感染、风险外溢。从细从实完善工作预案。细化举措、规范流程,决不漏过任何一个薄弱环节、放过任何一个风险隐患点,做到命令一下,即刻处理;所属街道要组建工作专班,与相关部门密切配合、高效协同;要细化责任,发挥隔离点微网格作用,进一步拧紧工作链条、织密防控网络。用心用情做好服务保障。提升硬件,完善软件,在标准化规范管理严格执行到位的前提下,尽可能提供暖心服务,用最严最实措施筑牢安全底线,用温馨温情服务彰显椒江温度。
椒江区各镇街道
防指值班电话请收好
↓↓↓

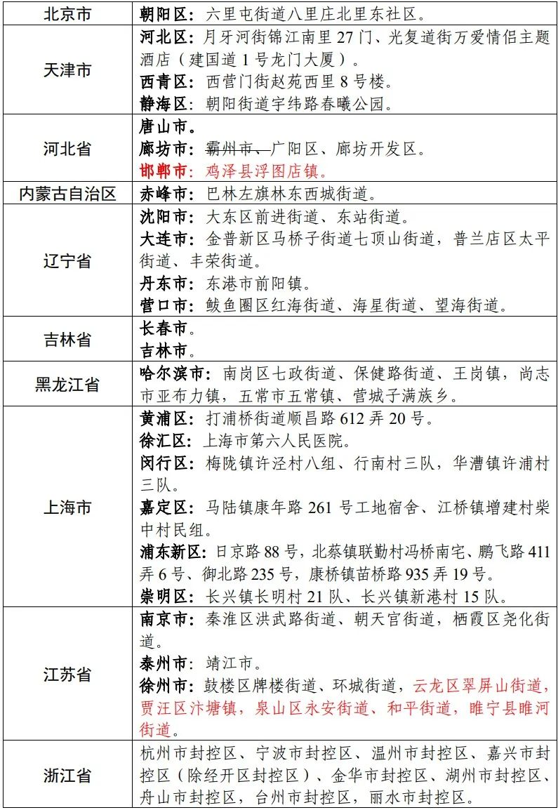
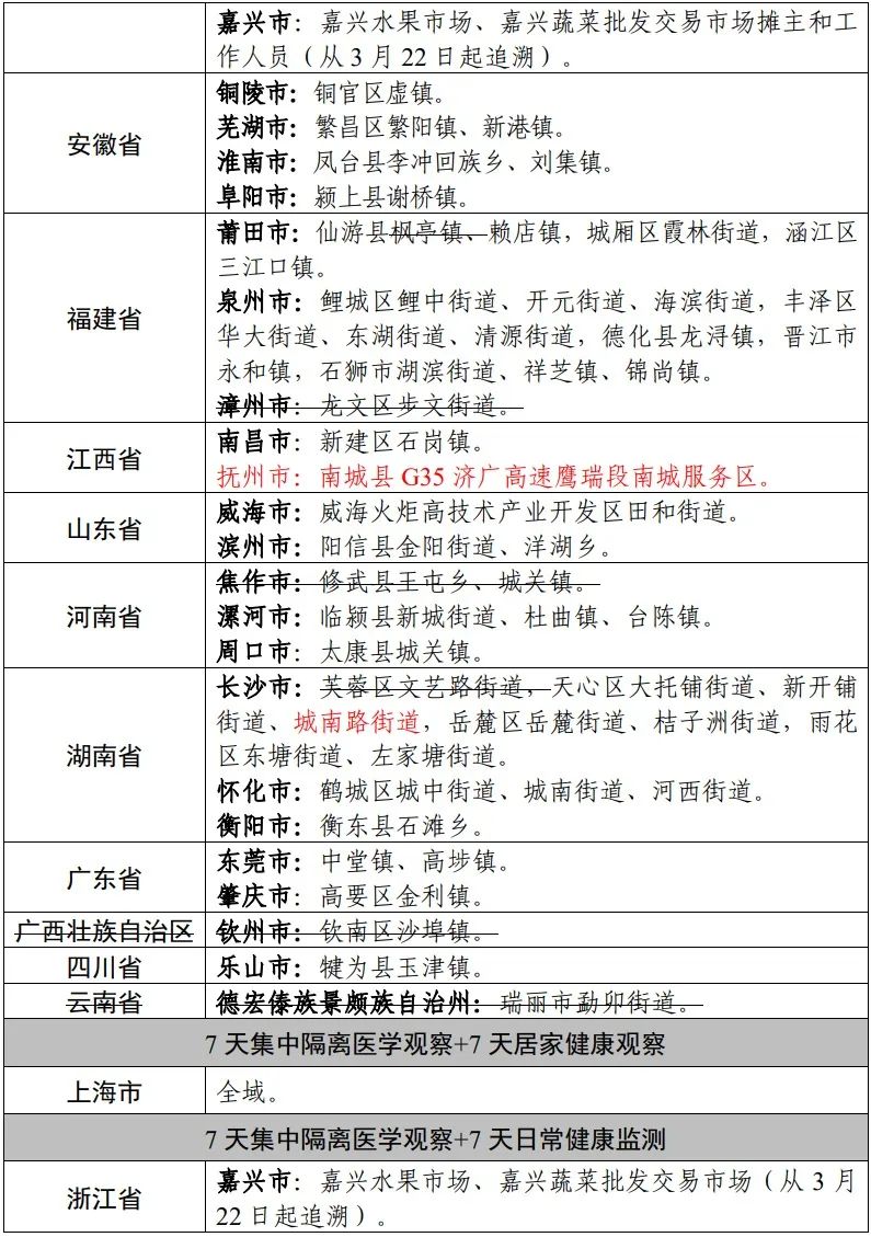
(截至 2022年4月4日)
▼





在这里
读懂椒江
▼
通知|椒江方舱接种点最新疫苗接种安排(4月4日至10日)
2022-04-03
椒江见闻,疫情下的清明节!
2022-04-03
椒江紧急提醒:暂停营业场所擅自营业将依法严厉打击
2022-04-03
马骏假期督查:风险就在身边,抓严抓实疫情防控、森林防火工作
2022-04-03
“五大攻坚”行动|台州“加长版”通江大道加载中,为高铁新区打通南北大动脉!
2022-04-03
浙江多地最新疫情通报(2022年4月3日)
2022-04-03
全媒体记者:王卫君、叶丹婷
摄 影:葛嘉仪
小 编:叶雨欣
统 筹:王丹凤
监 制:吴敏东
转载请注明出处

原标题:《王宗明督查隔离点建设:以最高标准、最严要求做好工作》