

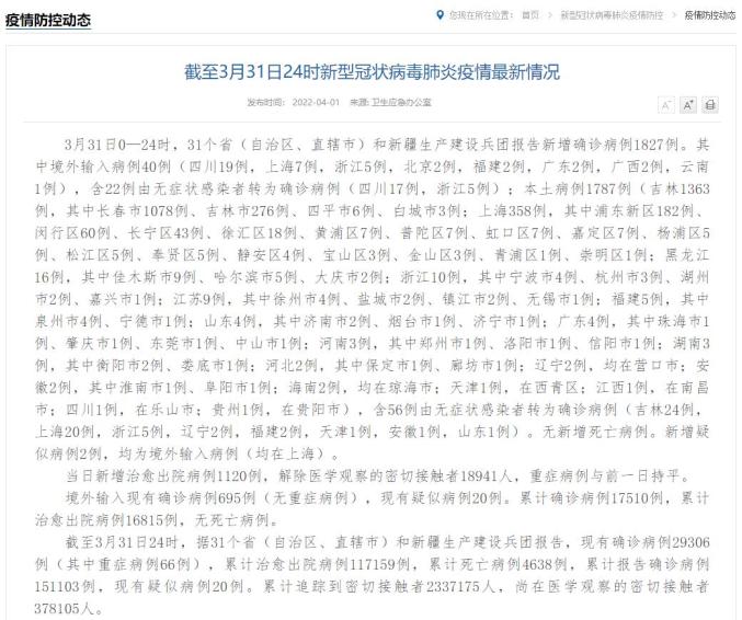
3月31日0—24时,31个省(自治区、直辖市)和新疆生产建设兵团报告新增确诊病例1827例。其中境外输入病例40例(四川19例,上海7例,浙江5例,北京2例,福建2例,广东2例,广西2例,云南1例),含22例由无症状感染者转为确诊病例(四川17例,浙江5例);
本土病例1787例
吉林1363例,其中长春市1078例、吉林市276例、四平市6例、白城市3例;
上海358例,其中浦东新区182例、闵行区60例、长宁区43例、徐汇区18例、黄浦区7例、普陀区7例、虹口区7例、嘉定区7例、杨浦区5例、松江区5例、奉贤区5例、静安区4例、宝山区3例、金山区3例、青浦区1例、崇明区1例;
黑龙江16例,其中佳木斯市9例、哈尔滨市5例、大庆市2例;
浙江10例,其中宁波市4例、杭州市3例、湖州市2例、嘉兴市1例;
江苏9例,其中徐州市4例、盐城市2例、镇江市2例、无锡市1例;
福建5例,其中泉州市4例、宁德市1例;
山东4例,其中济南市2例、烟台市1例、济宁市1例;
广东4例,其中珠海市1例、肇庆市1例、东莞市1例、中山市1例;
河南3例,其中郑州市1例、洛阳市1例、信阳市1例;
湖南3例,其中衡阳市2例、娄底市1例;
河北2例,其中保定市1例、廊坊市1例;
辽宁2例,均在营口市;
安徽2例,其中淮南市1例、阜阳市1例;
海南2例,均在琼海市;
天津1例,在西青区;
江西1例,在南昌市;
四川1例,在乐山市;
贵州1例,在贵阳市,
含56例由无症状感染者转为确诊病例(吉林24例,上海20例,浙江5例,辽宁2例,福建2例,天津1例,安徽1例,山东1例)。无新增死亡病例。新增疑似病例2例,均为境外输入病例(均在上海)。
向下滑动查看原文↓
当日新增治愈出院病例1120例,解除医学观察的密切接触者18941人,重症病例与前一日持平。
境外输入现有确诊病例695例(无重症病例),现有疑似病例20例。累计确诊病例17510例,累计治愈出院病例16815例,无死亡病例。
截至3月31日24时,据31个省(自治区、直辖市)和新疆生产建设兵团报告,现有确诊病例29306例(其中重症病例66例),累计治愈出院病例117159例,累计死亡病例4638例,累计报告确诊病例151103例,现有疑似病例20例。累计追踪到密切接触者2337175人,尚在医学观察的密切接触者378105人。
31个省(自治区、直辖市)和新疆生产建设兵团报告新增无症状感染者5559例,其中境外输入117例,本土5442例(上海4144例,其中浦东新区2224例、闵行区330例、长宁区215例、徐汇区206例、松江区185例、奉贤区172例、杨浦区169例、静安区158例、虹口区118例、黄浦区117例、青浦区97例、嘉定区47例、崇明区42例、金山区39例、宝山区14例、普陀区11例;吉林871例,其中长春市444例、吉林市426例、白山市1例;福建73例,其中泉州市66例、宁德市4例、福州市2例、莆田市1例;辽宁61例,其中沈阳市50例、大连市6例、营口市3例、鞍山市1例、葫芦岛市1例;河北50例,其中唐山市32例、廊坊市17例、邢台市1例;安徽49例,其中淮南市22例、阜阳市15例、芜湖市5例、蚌埠市3例、马鞍山市2例、铜陵市1例、宣城市1例;江苏34例,其中苏州市13例、南通市9例、无锡市6例、徐州市3例、淮安市1例、镇江市1例、宿迁市1例;山东28例,其中滨州市9例、枣庄市7例、临沂市4例、青岛市3例、烟台市3例、济南市1例、德州市1例;江西18例,其中南昌市16例、上饶市2例;黑龙江17例,其中佳木斯市12例、哈尔滨市3例、黑河市2例;河南17例,其中周口市8例、洛阳市2例、鹤壁市2例、信阳市2例、驻马店市2例、郑州市1例;广西16例,其中百色市14例、防城港市2例;广东14例,其中东莞市8例、深圳市2例、广州市1例、汕头市1例、肇庆市1例、惠州市1例;新疆13例,其中巴音郭楞蒙古自治州10例、乌鲁木齐市3例;甘肃9例,均在兰州市;浙江8例,其中杭州市3例、嘉兴市3例、湖州市1例、衢州市1例;湖北5例,其中黄石市3例、鄂州市1例、随州市1例;天津3例,其中河北区1例、东丽区1例、滨海新区1例;内蒙古2例,均在呼和浩特市;湖南2例,均在长沙市;海南2例,均在三亚市;重庆2例,其中南岸区1例、梁平区1例;四川2例,其中德阳市1例、乐山市1例;云南2例,其中红河哈尼族彝族自治州1例、德宏傣族景颇族自治州1例);当日转为确诊病例78例(境外输入22例);当日解除医学观察1336例(境外输入115例);尚在医学观察的无症状感染者59056例(境外输入1182例)。
累计收到港澳台地区通报确诊病例309789例。其中,香港特别行政区286313例(出院47181例,死亡7825例),澳门特别行政区82例(出院81例),台湾地区23394例(出院13742例,死亡853例)。
初筛阳性竟仍坐动车离沪
曾某被立案侦查!
据涵江时讯消息,3月29日,福建莆田涵江区在对外省市返莆人员进行核酸检测时,发现曾某(男,涵江区人)初筛阳性,经复核为确诊病例。
经查,曾某3月15日前往上海市某区,25日出现咳嗽、流涕症状,27日在上海某医院核酸检测初筛阳性,28日上午接到上海相关单位通知核酸复查后拒不配合,在明知可能已感染新冠病毒的情况下,于28日上午购票乘D3205次动车离开上海到达莆田动车站,后乘坐网约车回家,造成其乘坐的动车同车厢外省市201人密接,在莆田导致其妻子李某、网约车司机赵某感染新冠病毒、10人密接、47人次密接的严重后果,其行为违反了疫情防控相关规定,给疫情防控工作造成严重影响。
根据相关法律规定,曾某涉嫌妨害传染病防治罪,公安机关已依法对其立案侦查并采取刑事强制措施。

多地通报:发现D3205次动车感染者
据央视新闻消息,3月30日,河南潢川县在集中隔离点核酸检测中发现初筛阳性病例1例,经信阳市疾控中心实验室复核为阳性,被诊断为新冠肺炎无症状感染者。

该人员于3月28日9:35乘坐上海虹桥—宁波D3205次列车(04车厢016A座),11:03到达宁波。具体情况如下(滑动查看)↓
李某某,男,现住址为潢川县弋阳办事处金星村娄庄组。
3月28日9:35乘坐上海虹桥—宁波D3205次列车(04车厢016A座),11:03到达宁波,18:01换乘宁波—潢川K166次列车(13车厢002上铺),于3月29日6:00到达潢川县火车站,全程均佩戴口罩。
3月29日6:10在火车站广场西乘坐红色三轮车(车主:王某某),6:20至京九大道新一中前面下车,后李某某步行回家,中途未接触其他人员,家中无其他人员。
3月29日上午居家未外出,14:49骑电瓶车到达潢川县第二人民医院核酸检测点做核酸检测。
14:54返回家中未外出,本人自述往返途中全程佩戴口罩,当日家中无访客。
县疫情防控指挥部接到协查通报后,于23:50将李某某闭环转运至域丰园集中隔离点进行集中隔离医学观察。
接到初筛阳性报告后,潢川县疫情防控指挥部第一时间启动应急响应,立即开展流调溯源、风险人员排查、风险区域管控等工作。目前,进一步的流调工作还在进行中。
为切实保障广大居民健康,请在上述时间段、上述地点与该人员有接触或有轨迹交集的人员第一时间主动向单位、村(社区)或疫情防控部门报告,并配合做好个人核酸检测、隔离管控等相关措施,如瞒报、迟报、谎报,将依法追究相关责任。
3月30日,福建省宁德市蕉城区疾控中心在对集中隔离点人员新冠核酸检测时,发现一名隔离人员黄某某核酸检测为阳性,经宁德市疾控中心复核为阳性。其在蕉城活动轨迹如下:

3月28日9:25乘坐D3205(04车厢07D)动车,从上海虹桥前往蕉城,于15:20到达宁德站,到站后其父亲驾驶摩托车载其回到家中,居家未外出。
3月29日白天居家未外出,19时被转运至集中隔离点。
3月30日0时至18时,福建厦门市新增2名新冠肺炎确诊病例、2名无症状感染者和1名阳性感染者。

其中,无症状感染者2,根据厦门市健康管理规定,主动核酸检测发现,常住翔安区民安街道内垵村。3月28日从上海乘坐D3205动车抵厦,17:23到达厦门北站并进行核酸采样,结果为阴性,打车返回家中。3月29日18:00左右打车前往翔安区春风路4号,18:49打车前往第五医院进行核酸采样,20:24在第五医院站乘坐719路公交车至下厝尾站,步行前往博家乐超市,随后返回家中。30日早上,核酸检测结果呈阳性,下午经定点医院诊断为无症状感染者。
1名阳性感染者,常住翔安区民安街道内垵村。3月28日与无症状感染者2共同从上海乘坐D3205动车抵厦,17:23到达厦门北站并进行核酸检测。29日早上7:40前往好运来超市(内垵社区内垵里199号)购物,随后回到住处,18:00以后的活动轨迹与无症状感染者2一致。28日、29日核酸检测结果为阴性,30日下午核酸检测结果呈阳性,已送往定点医院。
在此,我们郑重提示对拒不履行疫情防控法定义务涉嫌违法犯罪的,公安机关将依法严肃处理绝不姑息!
深夜发布!离沪最新要求!
为遏制疫情扩散蔓延,保障人民群众生命安全和身体健康,上海市继续强化“非必要不离沪”。
自4月2日零时起,离沪人员除须持有48小时内核酸检测阴性证明外,还须提供24小时内抗原检测阴性证明。抗原检测结果通过“疫测达”小程序进行上传。可在“随申码”上查询核酸和抗原相关检测结果。本市机场、码头、火车站以及高速公路等将开展离沪人员核酸和抗原检测结果查验。
市民可至就近的国大复美、华氏、益丰、好药师、第一医药(汇丰)、老百姓、养和堂、余天成、雷允上、雷允上西区、上海药房等药店及其他合法正规渠道购买抗原检测试剂,其中具体药店信息可通过“上海药店APP”、“随申办市民云APP(搜索‘上海药店’)”等查询和咨询。
对于无法提供核酸和抗原检测相关证明材料的,现场予以劝返,不得离沪。
后续将根据疫情发展和防控要求,动态调整相关措施。

上海新增本土确诊358例、无症状感染者4144例
3月31日0—24时,上海新增本土新冠肺炎确诊病例358例和无症状感染者4144例,其中20例确诊病例为此前无症状感染者转归,8例确诊病例和3710例无症状感染者在隔离管控中发现,其余在相关风险人群排查中发现。新增境外输入性新冠肺炎确诊病例7例和无症状感染者1例,均在闭环管控中发现。
本土病例情况
3月31日0—24时,新增本土新冠肺炎确诊病例358例,含20例由无症状感染者转为确诊病例。治愈出院12例。
病例1—病例5,居住于浦东新区;病例6,居住于黄浦区;病例7,居住于徐汇区;病例8,居住于静安区,均为本市闭环隔离管控人员,其间新冠病毒核酸检测结果异常,经市疾控中心复核结果为阳性。经市级专家会诊,综合流行病学史、临床症状、实验室检测和影像学检查结果等,诊断为确诊病例。
病例9—病例181,居住于浦东新区;病例182—病例186,居住于黄浦区;病例187—病例203,居住于徐汇区;病例204—病例245,居住于长宁区;病例246—病例248,居住于静安区;病例249—病例252,居住于普陀区;病例253—病例260,居住于虹口区;病例261—病例263,居住于杨浦区;病例264—病例315,居住于闵行区;病例316—病例319,居住于宝山区;病例320—病例325,居住于嘉定区;病例326—病例328,居住于金山区;病例327—病例332,居住于松江区;病例333—病例337,居住于奉贤区;病例338,居住于崇明区;
在风险人群筛查中发现新冠病毒核酸检测结果异常,即被隔离管控。经市疾控中心复核结果为阳性。经市级专家会诊,综合流行病学史、临床症状、实验室检测和影像学检查结果等,诊断为确诊病例。
病例339、病例340,居住于浦东新区;病例341,居住于黄浦区;病例342、病例343,居住于徐汇区;病例344,居住于长宁区;病例345、病例346,居住于普陀区;病例347、病例348,居住于杨浦区;病例349—病例355,居住于闵行区;病例356,居住于嘉定区;病例357,居住于松江区;病例358,居住于青浦区,为此前报告的本土无症状感染者。经市级专家会诊,综合流行病学史、临床症状、实验室检测和影像学检查结果等,诊断为确诊病例。
目前,已追踪到以上病例在本市的密切接触者956人,均已落实集中隔离观察。对病例曾活动过的场所已进行终末消毒。
本土无症状感染者情况
3月31日0—24时,新增本土无症状感染者4144例。
无症状感染者1—无症状感染者2080,居住于浦东新区;无症状感染者2081—无症状感染者2172,居住于黄浦区;无症状感染者2173—无症状感染者2356,居住于徐汇区;无症状感染者2357—无症状感染者2535,居住于长宁区;无症状感染者2536—无症状感染者2682,居住于静安区;无症状感染者2683—无症状感染者2687,居住于普陀区;无症状感染者2688—无症状感染者2783,居住于虹口区;无症状感染者2784—无症状感染者2939,居住于杨浦区;无症状感染者2940—无症状感染者3212,居住于闵行区;无症状感染者3213—无症状感染者3217,居住于宝山区;无症状感染者3218—无症状感染者3253,居住于嘉定区;无症状感染者3254—无症状感染者3291,居住于金山区;无症状感染者3292—无症状感染者3437,居住于松江区;无症状感染者3438—无症状感染者3510,居住于青浦区;无症状感染者3511—无症状感染者3683,居住于奉贤区;无症状感染者3684—无症状感染者3710,居住于崇明区,
均为本市闭环隔离管控人员,其间新冠病毒核酸检测结果异常,经市疾控中心复核结果为阳性。经市级专家会诊,综合流行病学史、临床症状、实验室检测和影像学检查结果等,诊断为无症状感染者。
无症状感染者3711—无症状感染者3857,居住于浦东新区;无症状感染者3858—无症状感染者3879,居住于黄浦区;无症状感染者3880—无症状感染者3901,居住于徐汇区;无症状感染者3902—无症状感染者3935,居住于长宁区;无症状感染者3936—无症状感染者3948,居住于静安区;无症状感染者3949—无症状感染者3952,居住于普陀区;无症状感染者3953—无症状感染者3976,居住于虹口区;无症状感染者3977—无症状感染者3989,居住于杨浦区;无症状感染者3990—无症状感染者4049,居住于闵行区;无症状感染者4050—无症状感染者4057,居住于宝山区;无症状感染者4058—无症状感染者4068,居住于嘉定区;无症状感染者4069,居住于金山区;无症状感染者4070—无症状感染者4102,居住于松江区;无症状感染者4103—无症状感染者4123,居住于青浦区;无症状感染者4124—无症状感染者4128,居住于奉贤区;无症状感染者4129—无症状感染者4144,居住于崇明区,
在风险人群筛查中发现新冠病毒核酸检测结果异常,即被隔离管控。经市疾控中心复核结果为阳性。经市级专家会诊,综合流行病学史、临床症状、实验室检测和影像学检查结果等,诊断为无症状感染者。
目前,已追踪到以上无症状感染者在本市的密切接触者1287人,均已落实集中隔离观察。对无症状感染者曾活动过的场所已进行终末消毒。
两市场97处阳性!
暂停!暂停!
3月31日,在北京市新型冠状病毒肺炎疫情防控工作第298场新闻发布会上,北京市疾控中心副主任刘晓峰介绍,近期国内多地有物品核酸检测阳性的报道,针对本市通州、顺义等地香蕉摊位环境检出阳性情况,要快速开展风险人员及物品排查,人物同溯、同防、同查、同管,严格落实四方责任。
57个点位阳,通州八里桥市场香蕉批发区临时管控
通州区副区长董明慧介绍,报告环境检测阳性点位位于通州区八里桥市场香蕉批发区6号库房。香蕉批发区从业人员3月15日至30日核酸检测结果均为阴性。3月24日至27日,香蕉批发区环境样本核酸检测结果均为阴性,29日对香蕉批发区进行例行环境采样,30日报告6号库房相关点位为阳性。
董明慧介绍,通州区判定密接23人,高风险人员15人,均已落实集中隔离措施,30日核酸检测结果为阴性。通州区将八里桥市场香蕉批发区划定为临时管控区,管控区内商户已落实相应管控措施。对八里桥市场从业人员开展核酸检测。3月30日完成了对八里桥市场从业人员和管理人员的核酸检测,共3597人,检测结果均为阴性;31日正在进行第二轮核酸采样,结果待报。
通州区3月30日采集八里桥市场环境样本点位8761个,其中8704个点位检测结果为阴性,57个点位检测结果为阳性,包括香蕉批发区11号库房两个点位,12号库房一个点位,市场配送中心19号小商店一个点位为单基因阳性,运输货车9个点位阳性,其他阳性点位均在6号库房。通州区第一时间对该批货物存放区域的全部物品进行封控,已对八里桥市场进行了全面消杀,消杀面积8万平方米。
另据通州区商务局消息,为进一步做好疫情防控工作,确保市民健康安全,保障全区市场供应,通州区八里桥农产品批发市场拟于4月1日14:00起暂停零售业务,只保留批发业务和配送业务,实施批发客持证入场,不再接待散客,市民可就近到周边44个主要蔬菜零售网点购物。
通州提醒 :到过这些地方的人员主动报备
董明慧提醒市民,请3月19日以来在通州区八里桥市场香蕉批发区6号、10号至13号摊位采购过香蕉,3月27日以来在市场配送中心19号小商店采购过相关物品的人员主动向社区或单位报备,按照要求做好集中隔离、居家隔离、健康监测、核酸检测等各项防控措施。市民朋友在进入农贸市场、商超等人员密集场所时,要严格落实扫码、测温、戴口罩等防疫措施。
检出阳性环境40处 ,顺义石门市场果品交易暂停
顺义区副区长冯江全介绍,3月30日上午,顺义区接外区横传信息,一批外包装被检测出新型冠状病毒核酸阳性的香蕉货品曾在顺义石门市场果品区仓库存放。接报后,该区立即响应,在市公安、市疾控等部门指导下,迅速开展流调溯源、封控管控、核酸筛查等工作。
经核查:此次检出阳性的香蕉货品曾分别存储于顺义区石门市场果品区的21号库房和60号库房。接到横传信息后,该区分别于30日上午11点至今天上午9点,对环境、货物、人员进行2轮采样,检测结果如下:30日,环境及货物方面,石门市场果品区共采样2850个点位,检出阳性环境40处。对石门市场商户及工作人员开展全员检测,1:1采集5153人,检测结果均为阴性。今天上午9点对市场环境和人员进行第2轮核酸采样,目前已采集5489人(包括市场工作人员及其同住人员),已送实验室检测,结果待出。
顺义区迅速对涉及的风险人群开展细化流调,全面追踪溯源、管控风险。目前已判定密接35人,其中外区1人已横传,次密接19人,密接、次密接人员均已落位管控,目前此部分人员核酸检测结果均为阴性。
同时,持续落实封闭管控措施。检测出阳性环境样本的石门市场果品区已于3月30日中午落实封控措施。果品区639人中,除进行集中隔离医学观察人员外,其他人员及同住人实施居家隔离14天+7天健康监测措施,并于3月31日、4月1日、2日、6日、13日进行核酸检测。石门市场其他所有人员及同住人连续3天开展核酸检测,并开展7天健康监测。
本次涉疫香蕉货品,主要存放于顺义区石门市场果品区。目前,石门市场除果品交易暂停以外,其余肉类、蔬菜、鸡蛋、粮油等各类生活必需品供应均未受到影响。
生鲜及水果选购处理 ,防疫提示
会上,刘晓峰提醒广大市民朋友,要到正规的超市或市场选购生鲜及水果等食品,关注食品产地、来源、进口食品检疫等相关信息,可扫描“北京冷链”追溯码查看进口冷链食品产品检测检验和追溯信息。
采购时要正确佩戴口罩、保持手卫生,避免直接接触食品。采购整箱或预包装食品,可适度对包装表面消毒。
生食蔬菜水果要用流动水彻底洗净,食用前后注意手卫生。加工进口冷链食品时要注意容器、砧板、菜刀等器具生熟分开,并单独放置;注意清洁双手,不要用手触摸眼、口、鼻,防止交叉污染;加工结束后,厨房环境和器具要彻底消毒,清洁干净,注意厨房通风。
当前,全国本土聚集性疫情呈现点多、面广、频发的特点,本市疫情防控工作面临严峻挑战,广大市民朋友要切实增强防护意识,认真履行防控责任,坚持常态化疫情防控不放松。
信息来自国家卫生健康委员会官方网站、人民日报、央视新闻、北京日报、人民视频、上海发布
声明:我们对文中观点保持中立,本平台旨在分享信息,让您了解更多信息,版权属于原作者,如有侵权,请联系后台立即处理。
原标题:《初筛阳性竟仍坐动车离沪,立案侦查!多地通报:发现D3205次动车感染者》