3月27日
民航进入夏秋航季
成都天府国际机场迎来
开航投运后的第三个航季
此次,成都天府国际机场将迎来
最大规模的一次转场
将有20家航空公司
从双流国际机场转至天府国际机场运营
天府国际机场日计划航班量将大幅增加
航线网络也更为丰富
新航季在成都乘坐飞机
还会有哪些变化?
小布带你详细了解
↓↓↓
01
机场新变化:成都天府国际机场启用17个登机口
届时,成都天府国际机场日均计划航班量达约830架次/日。为进一步提升旅客体验,天府国际机场已经启用1号航站楼29-45号共17个登机口。
据悉,29-45号登机口位于1号航站楼L4层。乘客可以在2号航站楼内认准带有“20-45”或“29-45”字样的标识标牌,跟随其指引前进。乘坐APM自动旅客捷运系统,并找准带有需前往的登机口编号的标识标牌,跟随其指引前进。



▲登机口标识及各航空公司值机区域示意 图据成都天府国际机场
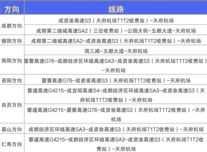
在自驾线路方面,已开通以下线路可以自驾前往成都天府国际机场:

▲图据成都天府国际机场
此外,新增2条快速路线路可免费前往成都天府国际机场——
成都方向:成龙简快速路-金简仁快速路-公园大街-五都大道-天府国际机场
资阳方向:成资快速路-公园大街-五都大道-天府国际机场

▲图据成都天府国际机场
02
一大批航线来了!
第三航季(2022年3月27日-2022年10月29日),深圳航空、海南航空、首都航空、中国联合航空、华夏航空、昆明航空、瑞丽航空、奥凯航空、多彩贵州航空、河北航空、天津航空、东海航空、乌鲁木齐航空、北部湾航空、湖南航空、江西航空、九元航空、西部航空、桂林航空、重庆航空20家航空公司将全部转场至成都天府国际机场运营,在天府国际机场运营的航空公司数量将增加至32家。航空公司根据新航季特点和需求优化调整航线网络、航班计划。
>>湖南航空
3月27日起湖南航空在成都的所有国内进出港航班转场成都天府国际机场运营。
湖南航空在成都主要运营有成都天府-长沙、无锡、昆明等往返航线,除了成都天府-昆明航线航班密度为每周三班,其余航线航班密度均为每天一班。在新航季,该航空公司执行的成都天府至长沙航线采用空客A320飞机执飞,并转场初期推出票价特别优惠活动。

>>重庆航空
3月27日起,重庆航空在蓉始发航班将由双流国际机场转场至天府国际机场运营,并新开成都天府-武汉航线,加密成都天府-深圳航线至每日一班,每周总计将运营22个进出港航班。
成都天府-武汉航线开通后,初期优惠机票单程票价3折起,每周一三五七执行,航班号为CZ2872,19:45从成都天府国际机场起飞,21:50抵达武汉。旅客可通过重庆航空及其母公司南方航空丰富的航线网络从武汉中转至盐城、临沂、济宁等地。成都天府-深圳航线将加密至每日一班,航班号为CZ2884,12:30从成都天府国际机场起飞,14:55落地深圳宝安机场。
>>长龙航空
随着2022年杭州亚运会的临近,作为本届亚运会唯一官方航空客运服务合作伙伴,为满足“亚运年”成都地区旅客出行需求,长龙航空进一步优化航线结构和部分航班时刻。
换季后,成都地区新开成都天府-杭州-温州、成都天府-菏泽-大连等航线。换季初期部分航线低至90元起,优惠的票价和优化的航线网络将在“亚运年”更好地服务公众,满足成都地区旅客、运动员的出行需求。
进出港信息如图:



(上下滑动查看)
>>南方航空
新航季,南航大部分航班仍保留在双流机场运行,新增天府-深圳、天府-武汉各一班提前在天府国际机场投运。
双流机场始发主干线的航班量持续加密,成都-北京大兴、成都-广州航均加密至每天10班,成都-深圳加密至每天7班,成都-乌鲁木齐加密至每天4班。进一步优化了双流出港航班时刻结构,对成都-广州航线出港时刻做了“整点”布局。同时,计划在主要商务航线上投放更多宽体飞机,让旅客拥有更加舒适的出行体验。
在川内支线机场方面,南航将新开通甘孜格萨尔航点,至此南航川内通航机场数量达到15个。本次换季川内支线机场新开5条航线:南充-珠海、乌鲁木齐-南充-惠州、沈阳-泸州-昆明、绵阳-河池-广州、绵阳-青岛-大连,全川共计执行51条航线,通达航点39个。
>>四川航空
新航季,川航在成都天府国际机场进出港航线将增至69条,包括天府飞往稻城、青岛、合肥、大理、兰州、长沙等地的航线。同时,川航将持续打造天府枢纽进藏、进疆中转航班通道,保障旅客中转便捷出行——新增天府至林芝、稻城航线,加密天府至拉萨、乌鲁木齐、克拉玛依航线,推出天府中转通程值机、行李直挂及无忧中转服务。





▲川航天府航线增至69条(上下滑动查看)
为方便公商务旅客出行,此前川航已加密成都双流、天府往返北京、广州、济南、杭州、乌鲁木齐、上海浦东、南京、拉萨的8条航线,每天4班以上。此次换季,川航还将加密成都双流、天府往返深圳、南宁、哈尔滨、昆明、西昌等地航线,共计打造18条金熊猫商务快线。其中,蓉京快线最高可达每天9班,随到随走。值得一提的是,五折以上快线机票在航班起飞4小时前可免费变更至当日该条快线其他航班,会员乘坐快线航班还可获得额外里程奖励。

▲新航季川航打造18条金熊猫商务快线
>>中国国际航空
从3月26日至27日,国航西南分公司共有9架客机转场至成都天府国际机场,为2022年夏秋航季开辟成都天府国际机场航线和加密航班提供运力支撑。
新航季开启后,国航西南分公司开辟CA2631/2成都天府-扬州和CA2681/2成都天府-衡阳两条新航线,均为每天执飞1班。另外,国航继续平移双流机场航班,增开天府至九寨沟、稻城、攀枝花、昌都以及青岛、南昌、珠海、张家界、西宁航线。至此,国航在成都天府国际机场的航线网络搭建初步形成。
国航进一步加密天府国际机场至新疆航班,成都天府至阿克苏、库尔勒、喀什航班增至每天2班,至哈密、和田、克拉玛依、库车、石河子、伊宁航班增至每天1班,并且通过优化新疆航线在成都天府国际机场的中转衔接机会,满足成都天府国际机场打造航班波的运行需求。
成都天府国际机场温馨提示:
为避免走错机场,请各位旅客出发前仔细确认始发或到达机场信息,如果不慎走错机场,请及时与机场或所乘航司联系寻求帮助。
请从成都乘机出发的旅客提前向所乘航空公司或目的地城市疫情防控部门了解最新疫情防控政策,准备好相关查验材料。出行途中注意做好个人防护,配合工作人员出示相关材料,文明出行。
如需了解各地最新疫情防控政策措施,可扫描下方二维码登录“国务院客户端”小程序查询。

来源 | 成都发布
原标题:《提醒!这些航司全部转场至天府国际机场→》