近日,京津冀消协组织发布羽绒服装比较试验报告,10件不合格商品被曝光,其中3件购自燕莎奥莱、花乡奥莱等知名实体店铺。本次比较试验购买80件羽绒服样品,购买单价从138元到12050元不等。其中线上购买的50件样品,分别购自拼多多、快手、抖音、天猫、京东、唯品会、小红书、苏宁易购等购物平台;实体店购买的30件款样品,分别购自西单商场、汉光百货、花乡奥莱、燕莎奥莱、崇文门新世界、王府中环、华联SKP等购物商场。
羽绒含量是体现羽绒品质的重要指标,一般来说,含绒量越高,羽绒服装的保暖性越好。而蓬松度代表羽毛羽绒的弹性程度,是度量羽绒保暖程度的重要指标,蓬松度的高低直接影响羽绒服装的回弹性、保暖性和舒适性,既定的羽绒重量下,占用的空间越大,则蓬松度越好,保暖性更高。按照标准要求,羽绒的含绒量明示值不得低于50%,绒子含量明示值不应低于50%。
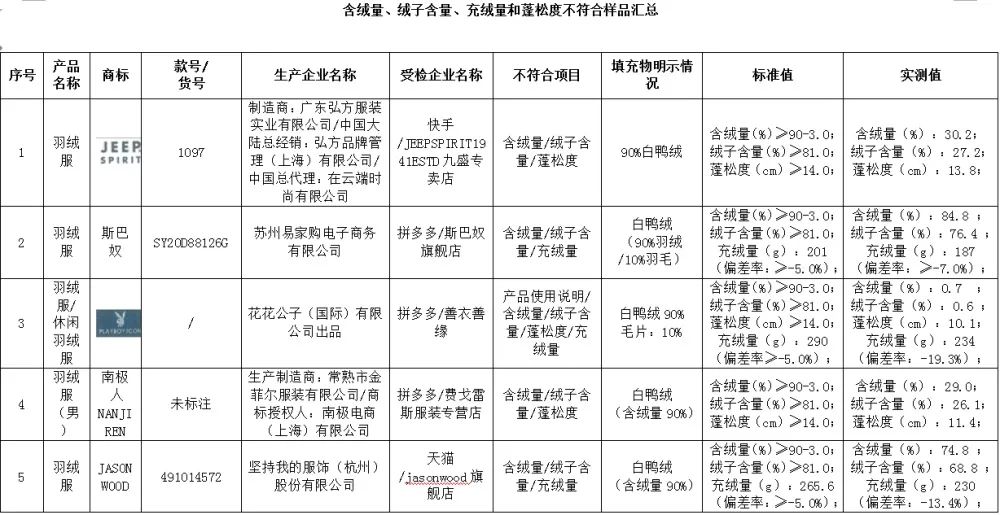
本次比较试验样品中,羽绒项目不符合的10件产品,均明示为含绒量90%白鸭绒的样品,实测含绒量未达到50%的有4件。例如,在快手平台某专卖店购买的一款货号为1097的羽绒服,尽管标称填充物为“90%白鸭绒”,但实测却发现含绒量仅为30.2%,绒子含量则为27.2%。
而拼多多平台某店铺内,一款生产企业为花花公子(国际)有限公司出品的羽绒服,标称填充物为“白鸭绒90%”“毛片:10%”,但实测后发现,含绒量只有0.7%,绒子含量只有0.6%。
即使是在燕莎奥莱和花乡奥莱等知名商铺内购买的羽绒服,也出现了含绒量、绒子含量或充绒量不达标的情况。例如,燕莎奥莱销售的一款TR/BECA 翠贝卡羽绒服,含绒量、绒子含量不达标;一款Airuinasi羽绒服的充绒量不达标。而花乡奥莱销售的一款诺丁山羽绒服,同样被发现充绒量不达标。


来源:北京日报等
三农
快评
农村养老,民生难事需各方用力
“出门一把锁,进门一盏灯”是一些农村老人的生活写照。如何解决物质提供、精神慰籍、日常照顾三方面的养老问题,是亿万农村老年人面临的困境。今年政府工作报告开了一个大药方,那就是:积极应对人口老龄化,优化城乡养老服务供给,推动老龄事业和产业高质量发展。
2021年第七次全国人口普查数据表明,老年人口比例上升较快,跟十年前相比,老年人增长率是儿童的4倍多。老龄化已成为今后一段时期我国的基本国情。
但现实的问题是,随着工业化、城镇化的快速发展,农村大量青壮年劳动力都进城务工,留给农村的是大量老人、儿童留守乡村。“养儿防老”的传统家庭养老模式遭遇现实困境,导致农村老人群体大、养老服务需求大。然而,农村养老服务起步晚、资源少、服务碎片化,导致大量农村老人游离于服务体系之外。如何把这一紧迫问题解决好、民生保障好,不但事关社会和谐稳定,也决定了社会发展的速度和品质。无论从“国计”,还是“民生”角度,都需要切实啃下这个硬骨头。
补齐农村养老短板,突出托底保障功能,首先要解决老人们的衣食住行医,再从此基本问题出发,逐步普惠推进,建立起与当地匹配的关爱服务体系。
最基本的需求是解决好一日三餐。比如有的地方,在村里建公共食堂,为老人们提供优惠、方便、营养的饭菜。政府补一点、社会捐一点等方式给予支持,作为健全服务体系的基础措施。
还有在全国推广的互助养老,也是解决农村养老服务的有效形式。河北省肥乡县的互助幸福院,因为自我保障、互助服务、低成本,广受欢迎,已建成200多家。北京市延庆区开展邻里互助点,也是发动本村力量,发挥低龄健康老人和当地妇女作用,让养老服务变得触手可及,自2016年试点农村互助养老,目前已拓展到50个村,切实解决一部分老人的燃眉之急。重庆全市已设置村级互助养老点5000多个,仅2021年就提供服务40余万次。
另外,就近看病就医是老人的迫切需要。可以以乡镇为基点推进医养融合,提升乡村卫生室功能,整合起村镇养老服务资源,推动建立乡村养老健康守护服务。
做好上述养老基础设施,关键在于经费。适当提高村民参保档次,提升养老金的发放标准。这样,政府政策补贴一些,老人养老金和社会力量参与,以多元化、非营利、灵活多样的特点,多方筹措资金,在做好物质基本保障同时,改善文化娱乐活动,丰富老年人的日常生活,让老年人在精神慰籍上得到充实,真正提高农村老人的生活质量。
我国农村养老体系刚起步,决定了居家养老仍是在相当长时间内的基本方式。但是,我们也要结合各地农村实际,逐步建起广覆盖、多元化,以居家养老、互助养老为基础的县、乡、村三级养老服务供给的高水平养老服务体系。
三农新资讯
猪肉供应阶段性过剩,3、4月猪价或跌至每斤6元
农业农村部近日发布,受生产惯性增长影响,当前我国生猪出栏偏多,加上春节后消费淡季猪肉需求下降,猪肉供应出现了阶段性过剩。农业农村部畜牧兽医局副局长陈光华表示,“这个下跌趋势还会延续一段时间,3、4月份猪价可能跌至每公斤12元左右的谷底,养殖亏损程度还会加大。希望广大养殖场户能够紧盯市场、控制成本、防好疫病、踏准节奏,挺过近期生猪生产经营相对困难的阶段。”
农业农村部:支持黑龙江推动大豆种植面积落实落地
3月12日,农业农村部与黑龙江省在北京举行工作会谈。据介绍,农业农村部将与黑龙江进一步加强合作,支持黑龙江继续发挥好国家粮食安全“压舱石”作用,全力抓好粮食生产,推动大豆种植面积落实落地,积极探索耕地种植用途管制的经验模式,持续巩固拓展脱贫攻坚成果,不断迈出全面推进乡村振兴的新步伐。
3月中下旬将大范围降温
北方冬麦区要因地制宜追肥浇水
气象部门预计3月中下旬将有多次大范围降温天气过程,目前北方冬小麦已全面返青,3月下旬将陆续进入拔节期,油菜、果树陆续进入花期,蔬菜大面积育苗移栽,抗寒能力下降、易受冻害。农业农村部高度重视,3月14日下发通知,要求各地农业农村部门切实做好降温天气防范工作,落实主动防灾、科学抗灾措施,努力减轻灾害影响,确保农业生产安全。北方冬麦区要组织农民因地制宜追肥浇水,划锄镇压,喷施化控剂,促进苗情转化升级,提高防寒抗冻能力。
民生资讯
网信办:拟规定禁止对未成年人实施网络欺凌行为
3月14日,国家互联网信息办公室就《未成年人网络保护条例(征求意见稿)》再次公开征求意见:①严禁以侵害未成年人身心健康的方式干预未成年人网络沉迷,并且明确平台责任义务;②网信办要求完善网络游戏实名制规定,建立预防未成年人沉迷网络游戏的游戏规则;③禁止对未成年人实施网络欺凌行为,保障未成年人及其监护人行使通知权利。
吉林省:禁止本省人员跨省、跨地区流动
3月14日,吉林省新冠肺炎疫情防控工作领导小组发布通告:为减少跨省跨地区流动带来疫情外溢和传播,3月14日起,吉林省禁止本省人员跨省、跨地区流动。如有特殊情况需要外出,请到当地派出所登记,返回后按疫情防控有关规定隔离管控。对违反上述规定的,有关部门将依法依纪追究责任。
北京暂停文化艺术类校外培训机构线下培训
3月14日,北京市文化和旅游局印发通知,鉴于当前国内多地出现多源输入、多链并行、多点散发疫情,北京也出现京外关联本地疫情,根据首都疫情防控的需要,即日起,在全市范围内暂停文化艺术类校外机构的线下培训活动,恢复时间另行通知。
社会百态
心痛!1人跳河5人施救共5人溺亡
3月13日凌晨2时许,福建省霞浦县一处河道出现5人溺亡事故,经公安机关调查,因其中1人轻生跳河,5人先后施救而造成意外,其中1名施救者获救,其余5人不幸溺亡。3月14日,事发地附近商户告诉记者,溺亡的5人都是20岁左右的年轻人。记者就此致电霞浦县宣传部,工作人员表示目前已成立专门的处置领导小组,事故仍在进一步调查中,需要等详细情况认定清楚后才能界定(潇湘晨报)
因疫情被封,高校购10多头活猪圈养:保障学生吃到新鲜肉!
3月13日,吉林白城一高校因疫情封校,学校专门购买10多头猪圈养在校内。该校学生介绍,老师发通知说学校怕物资不够,猪肉又不好存储,冻的肉不新鲜,校领导就买了活猪,没想到没隔多久就拉来了,觉得学校为学生着想很暖心。网友评论:这学校能报,有猪它真买!(安徽交通广播)
霸气十足!农药喷洒车变身防疫消杀车
近日,江苏连云港,机械厂将农药喷洒车改装成防疫消杀车霸气上街,场面惊呆志愿者,直呼震撼!(人民网)
今日提示
周知!3月15日0时前已购车票退票不收费
为配合各地政府减少人员流动、减少旅途风险、减少人员聚集等疫情防控政策的落实,铁路部门将迅速大幅调整旅客列车开行,并出台旅客列车车票免费退票措施。自即时起,旅客在车站、12306网站等各渠道,办理2022年3月15日0时前已购各次列车有效车票退票时,均不收取退票手续费,购买铁路乘意险和互联网订餐的一同办理。
网友互动
Response
国务院台办、农业农村部、国家林草局等十一部门制定的《关于支持台湾同胞台资企业在大陆农业林业领域发展的若干措施》,出台一周年了。一年来,“农林22条措施”惠及了许多台胞台企。目前,台胞台企在土地流转、融资贷款、产业发展等方面,还有哪些困难和问题?赶快给我们留言吧!《三农三人谈》将于3月17日推出“农林22条措施”出台一周年节目,会针对您提出的问题进行答疑解惑,敬请关注!
欢迎大家评论留言与我们互动,或者在评论区说出你想对我们说的话,并将农视网微信公众号推荐给你的家人或朋友。留言点赞数超过50的朋友,将会获得中国三农发布倾心定制的马克杯一个(颜色随机),后期我们将为大家送出更多的精美礼品,快留言和我们互动吧~

天气
3月15日08时至16日08时,内蒙古东部、东北地区大部、新疆北疆北部等地部分地区有小到中雪,其中,内蒙古东北部、黑龙江西北部、吉林、新疆伊犁河谷等地部分地区有大到暴雪(10~12毫米)。重庆东南部和西部、贵州北部等地部分地区有中到大雨,其中,贵州北部等地部分地区有暴雨。内蒙古东南部、黑龙江西南部、西藏北部等地部分地区有4~6级风,其中,新疆东部部分地区有6~7级风。

原标题:《曝光!标称“90%白鸭绒”的羽绒服,含绒量仅0.7%?| 来听新闻》