张家口市桥东区
张家口市桥东区应对新型冠状病毒肺炎疫情工作领导小组办公室关于紧急寻找密接触人员的通告
桥东区广大居民:
3月12日晚19:10分,我区收到市疾控中心转北京疾控中心关于新冠肺炎确诊病例梅某某密切接触者李某某的密切接触者陈某协查函,陈某被判定为确诊病例梅某某的次密接人员。现发布陈某行动轨迹,寻找同时段就餐人员:
3月11日(星期五)晚18:40分,陈某到桥东区福安街成都老铁盘麻辣烫吃饭,据陈某回忆,同时间段吃饭登记有四人,由于饭店为即时监控,没有存储监控信息。特向社会公布陈某行动轨迹。
请该时段同餐厅就餐居民看到通告后,第一时间向所在居住地社区(村)报备,主动积极配合社区防疫工作人员的安排,做好核酸检测和其他相关管控措施。如有发热、咳嗽、乏力、腹泻、嗅(味)觉等症状,立即报告所在社区(村),等待疫情防控工作人员后续处置,做到不恐慌、不信谣、不传谣。如隐瞒不报,造成严重后果的,将依法追究相关人员责任。
温馨提示:广大市民朋友要时刻增强个人防护意识,保持正常社交距离,做好个人防护,正确佩戴口罩、勤洗手、常通风、不聚集。接种新冠病毒疫苗是阻断疫情的最经济、最有效手段,请未接种疫苗以及符合加强免疫接种条件的广大市民积极进行疫苗接种预约登记,尽快接种新冠病毒疫苗,严格落实疫情常态化防控措施,共同构筑疫情防控坚固防线。
桥东区应对新型冠状病毒
肺炎疫情工作领导小组办公室
2022年3月13日
张家口市万全区
张家口市万全区应对新型冠状病毒肺炎疫情工作领导小组办公室关于寻找邓某同轨迹人员的公告
我区于2022年3月13日19:15收到经开区应对新型冠状病毒肺炎疫情工作领导小组办公室《关于确诊病例张某某同时空密接人员郭某某同车厢人员的协查函》,涉及我区次密接邓某一人,现将邓某的活动轨迹公布如下:
3月10日12:37-13:57从北京北站乘坐D6725次列车到张家口站,14:00左右从张家口站乘坐出租车,14:23到达经开区庞大市通二期二手车交易市场通达极品车行(微信支付显示付款给-往事如风)。
在此提醒广大居民朋友们,与邓某在上述时间段有共同轨迹的,立即向当地及所在乡镇、社区及村委会联系报告,并主动配合接受核酸检测及其他防控措施。如有发热、咳嗽等症状,请立即居家隔离做好个人防护,并报告所在乡镇、社区及村委会,等待疫情防控工作人员后续处理,积极应对,不必恐慌。如隐瞒不报,造成严重后果的,将依法追究相关人员责任。
请广大群众关注官方权威发布,主动提供信息,不信谣,不传谣,不造谣。同时,要进一步提高防范意识,主动接种新冠病毒疫苗,出门佩戴口罩、勤洗手、保持社交距离、推广分餐公筷、垃圾分类投放、看病网上预约等文明健康生活习惯,保护好自己和家人的健康。
张家口市万全区应对新型冠状
病毒肺炎疫情工作领导小组办公室
2022年3月13日
唐山市曹妃甸区
唐山市曹妃甸区新型冠状病毒肺炎疫情联防联控工作领导小组办公室关于新冠肺炎确诊病例的密切接触者行动轨迹的公告
2022年3月13日02:30接上级推送《关于吉林省长春市确诊病例的密切接触者邓某某的协查函》,接到协查信息后,我区立即启动流调程序,现将此人的行动轨迹公告如下:
2022年3月2日09:30-10:50,乘坐城际1路由唐山站到达曹妃甸工业区中山路北口站点,后乘出租车去滦南县咀东。2022年3月9日14:00-16:06,由咀东乘坐出租车前往曹妃甸工业区3加鑫鼎台球厅打球;16:06-16:11在春草大药房(昱海蓝湾B区西底商)购买药品;16:11-16:53步行到曹妃甸工业区3加蓝精灵东北农家菜(昱海蓝湾A区南底商)就餐;16:53-16:56曹妃甸工业区3加宝晗超市购物;16:56-17:00步行到达马记板面购买烧鸡,后乘出租车返回滦南县咀东。2022年3月11日22:40-22:50,到曹妃甸区医院采集核酸,结果为阴性。
在此提醒广大居民,与邓某某在上述时间段有共同行动轨迹的,应立即向所在社区(单位)报告,落实管控措施。如有发热、咳嗽等症状,请立即居家隔离做好个人防护,并报告所在社区(单位),等待疫情防控工作人员后续处理,积极应对,不必惊慌。如隐瞒不报,造成严重后果的,将依法追究相关人员责任。
联系电话:0315-5070077
唐山市曹妃甸区新型冠状病毒
肺炎疫情联防联控工作领导小组办公室
2022年3月13日
衡水市桃城区
桃城区新型冠状病毒肺炎疫情防控工作指挥部办公室关于寻找次密接的紧急通知
全区广大居民:
一名沧州市运河区新冠肺炎确诊病例的密接人员在我区有活动轨迹,与其接触的人员为次密接人员。
密接人员活动轨迹如下:
3月5日11:26-13:27(278号电脑),14:10-15:50(289号电脑)在和平路庆丰南街“天天网咖”上网。
3月5日17:21乘坐爱特购物中心西楼东侧隆盛大厦东入口左边电梯,到8楼“战云台球厅”后发现台球厅没有营业,便搭乘出租车到达“灶台鱼木火铁锅炖鱼”。
3月5日17:48-19:07在自强街“灶台鱼木火铁锅炖鱼”一楼大厅吃饭。
请上述同时间段上网、用餐、乘坐电梯的人员尽快向所在社区(村)报备。
请广大群众不造谣、不信谣、不传谣,保持正常生产生活秩序。积极主动接种新冠疫苗,提高免疫力,增强疫情防护及健康意识,保持正常社交距离,勤洗手、戴口罩、常通风、少聚集。
联系电话:2053700/2053611
桃城区新型冠状病毒肺炎
疫情防控工作指挥部办公室
2022年3月13日
桃城区新型冠状病毒肺炎疫情防控工作指挥部办公室关于寻找重点人员的紧急通知
全区广大居民:
一名沧州市运河区新冠肺炎确诊病例的相关次密接人员在我区有活动轨迹,与其接触的人员为重点人员。
一、次密接1活动轨迹如下:
该次密接人员为和平路庆丰南街“天天网咖”收银员,请3月5日13:27-3月13日09:30在“天天网咖”上网的人员尽快向所在社区(村)报备。
二、次密接2活动轨迹如下:
该次密接人员为出租车司机(冀T7**23,微信收款名:我就是我、支付宝收款名:将进酒)。请3月5日16:22-3月12日乘坐该出租车的人员尽快向所在社区(村)报备。
三、次密接3活动轨迹如下:
该次密接人员为出租车司机(冀T7**26,微信、支付宝收款名:靳新来)。请3月5日17:21-3月12日乘坐该出租车的人员尽快向所在社区(村)报备。
四、次密接4活动轨迹如下:
该次密接人员为出租车司机(冀T7**21,微信、支付宝收款名:商户_李培培)。请3月5日17:48-3月12日乘坐该出租车的人员尽快向所在社区(村)报备。
五、次密接5活动轨迹如下:
该次密接人员为出租车司机(冀T7**63,微信、支付宝收款名:辉腾)。请3月5日19:30-3月12日乘坐该出租车的人员尽快向所在社区(村)报备。
六、次密接6、7、8、9活动轨迹如下:
该4名次密接人员为自强街“灶台鱼木火铁锅炖鱼”服务人员,请3月5日19:07-3月12日在“灶台鱼木火铁锅炖鱼”用餐的人员尽快向所在社区(村)报备。
七、次密接10活动轨迹如下:
3月8日09:30-11:33在万德福(前进街店)购物。
3月8日12:31-13:05在胜利西路徒步军哥快餐店用餐。13:07-13:16在隔壁印象小面用甜品。
3月11日15:30-16:25在信誉楼1楼超市区购物。
请上述同时间段购物、用餐的人员尽快向所在社区(村)报备。
八、次密接11活动轨迹如下:
3月9日18:35-19:20在自强街胜利路西行200米路北附近“王姐小丸子”用餐。请上述同时间段用餐的人员尽快向所在社区(村)报备。
九、次密接12活动轨迹如下:
3月9日18:40-19:00在大庙馄饨馆(胜利路店)一楼用餐。请上述同时间段用餐的人员尽快向所在社区(村)报备。
十、次密接人员13活动轨迹如下:
3月10日17:00-17:24在万德福(前进街店)一楼超市购物。请上述同时间段购物的人员尽快向所在社区(村)报备。
十一、次密接人员14活动轨迹如下:
3月11日12:00-12:25在和平路广平胡同如意饭店用餐。
3月11日14:30-17:10在信誉楼2、3、4楼购物。
请上述同时间段用餐、购物的人员尽快向所在社区(村)报备。
请广大群众不造谣、不信谣、不传谣,保持正常生产生活秩序。积极主动接种新冠疫苗,提高免疫力,增强疫情防护及健康意识,保持正常社交距离,勤洗手、戴口罩、常通风、少聚集。
联系电话:2053700/2053611
桃城区新型冠状病毒肺炎
疫情防控工作指挥部办公室
2022年3月13日
廊坊开发区
廊坊开发区新冠肺炎疫情防控工作领导小组办公室关于紧急寻找相关风险人员的公告
广大居民朋友:
因疫情防控需要,请3月7日至3月9日到过廊坊开发区东方大学城“瑜之舍”瑜伽馆(李四光道大学里3号楼2-3层商铺、位于一笑堂药店隔壁)以及与去过该地点的人员有过密切接触的人员,立即向开发区防控办报备。
请以上人员关注自身健康状况,暂时不要外出,按照防控办要求落实各项管控措施,如出现发热、咳嗽等症状,请立即拨打120到就近发热门诊就诊,就诊过程中要全程佩戴口罩,不要乘坐公共交通工具。
如隐瞒不报,被单位、村街(社区)排查发现,造成严重后果的,将依法追究相关人员责任。
开发区防控办联系电话:0316-6070097。
廊坊开发区新型冠状病毒肺炎疫情
防控工作领导小组办公室
2022年3月13日
孟村回族自治县
孟村回族自治县疾控中心紧急提醒!
一、 2022年3月13日00:32分,我中心收到运河区疾控中心核酸检测结果阳性曹某某的密接者褚某的协查函,接函后我中心高度重视,立即对褚某进行流行病学调查,行动轨迹公布如下:
3月8日褚某12:00-12:40在满西路口刘家馆清炖就餐。
3月9日褚某7:50-8:30去丁记羊汤就餐。12:30-14:00在一碗好面就餐。15:34-16:10分去盐百一楼超市买水杯、二楼买清新剂。18:00-20:15阿里骨头馆烧烤店就餐。
3月10日8:10-8:30褚某在万象城兰州拉面馆就餐。12:14-13:00在西环焖饼就餐。17:30-20:00在北环炖公鸡就餐。
3月11日8:00-8:20褚某去县医院对过东方快餐就餐。12:00-12:30在北环大饼卷羊杂就餐。
3月12日8:00-8:30褚某在万象城姥娘包子就餐。12:00-12:30在祥顺南京东肉饼就餐。
二、2022年3月11日晚18时04分,孟村县疾病预防控制中心接到济南市疾病预防控制中心协查函,阳性病例李某某的密切接触者陶某的密切接触者协查函,经流行病学调查,行动轨迹公布如下:
3月6日密接陶某上午9:00-10:00左右去205国道辣婆婆小吃部就餐。
在此提醒广大居民,有在相同时间、相同地点与该密切接触者有交集的人员,请立即向所属地乡镇、街道和工作单位报告,配合落实疫情管控及核酸检测等。如有发热、咳嗽等症状,要立即与医院定点发热门诊联系,由120负压救护车转运到定点发热门诊观察治疗。如有隐瞒不报的,一旦造成严重后果,将依法追究相关人员法律责任。
请广大居民不必恐慌,做到不信谣、不传谣,时刻增强个人防护意识,勤洗手、勤通风,尽早按程序接种新冠疫苗,规范佩戴口罩,保持合理的社交距离。
孟村县疾病预防控制中心
2022年3月13日
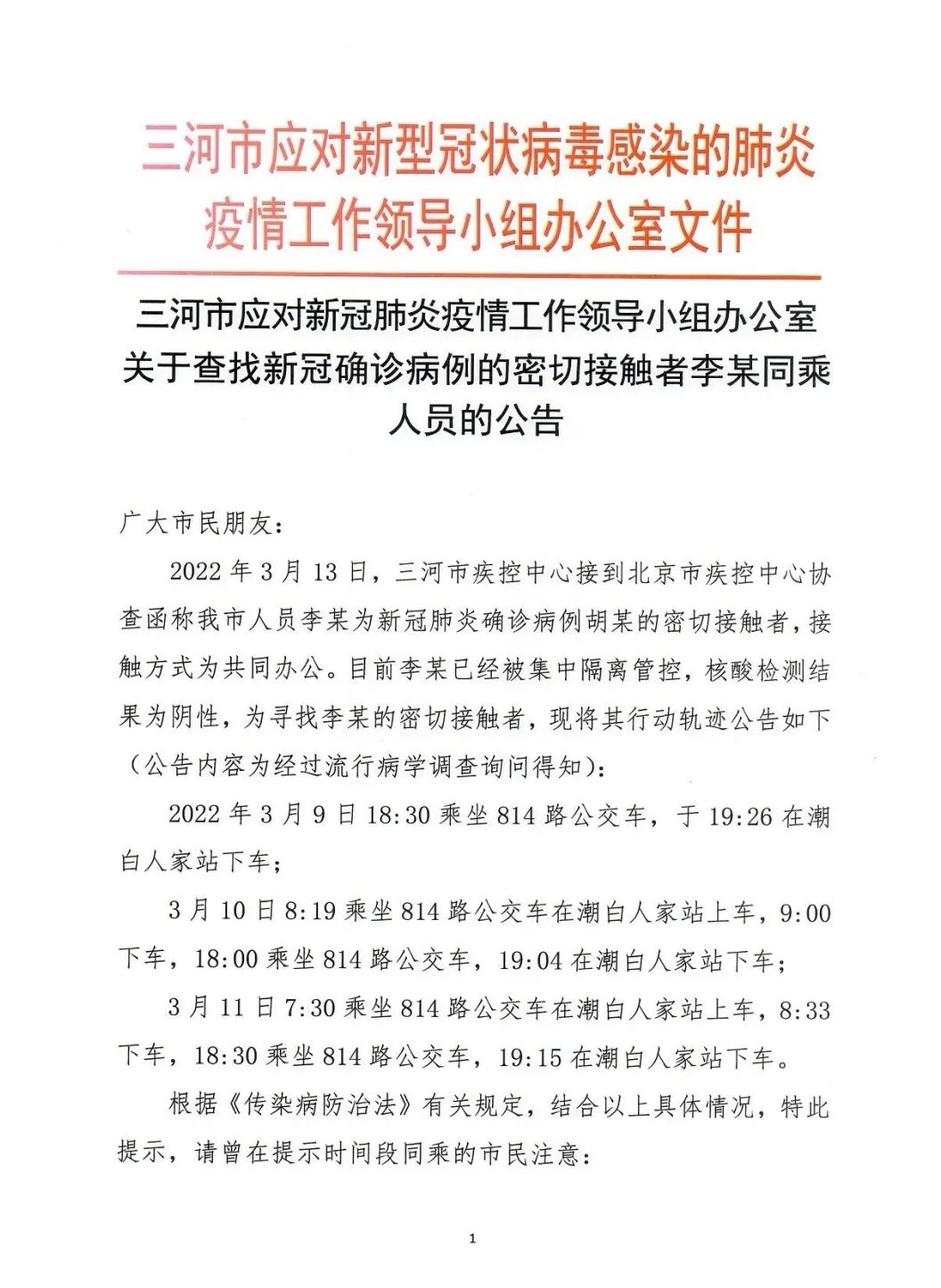
三河市


来源|百年桥东、厚德万全、唐山发布、衡水市桃城区疾控中心、廊坊开发区、孟村回族自治县疾病预防控制中心、网信三河
原标题:《行动轨迹公布!河北7地紧急寻人》