本土新增首超千
杭州顺丰快递员确诊超10人
内江疾控3月11日发布健康提示:
非必要不购买
新增排查地区(6个):
湖北省咸宁市
天津市河西区、南开区
重庆市高新区
福建省漳州市
山东省潍坊市

全国疫情:
3月10日0-24时,31个省(自治区、直辖市)和新疆生产建设兵团报告新增本土确诊病例397例(山东121例,其中青岛市103例、威海市8例、德州市6例、烟台市3例、淄博市1例;吉林98例,其中吉林市93例、延边朝鲜族自治州3例、长春市2例;江苏36例,其中连云港市34例、南京市2例;甘肃26例,其中兰州新区15例、白银市8例、兰州市3例;天津18例,其中西青区10例、津南区3例、东丽区2例、河东区1例、南开区1例、红桥区1例;陕西18例,其中宝鸡市8例、西安市8例、汉中市2例;河北16例,其中沧州市7例、廊坊市5例、邢台市3例、保定市1例;浙江16例,其中杭州市13例、衢州市3例;上海11例,其中浦东新区4例、虹口区2例、闵行区2例、嘉定区1例、金山区1例、青浦区1例;广东11例,其中深圳市9例、广州市1例、东莞市1例;黑龙江8例,均在哈尔滨市;北京5例,其中朝阳区2例、海淀区2例、大兴区1例;云南5例,其中德宏傣族景颇族自治州4例、昆明市1例;辽宁4例,均在沈阳市;内蒙古2例,其中呼和浩特市1例、阿拉善盟1例;河南1例,在濮阳市;青海1例,在西宁市),含21例由无症状感染者转为确诊病例(山东10例,吉林2例,甘肃2例,北京1例,天津1例,内蒙古1例,辽宁1例,河南1例,广东1例,青海1例)。新增本土无症状感染者703例(山东255例,其中青岛市221例、威海市31例、淄博市3例;广东167例,其中东莞市165例、深圳市2例;吉林148例,其中吉林市123例、长春市21例、四平市1例、松原市1例、延边朝鲜族自治州1例、梅河口市1例;上海64例,其中闵行区13例、宝山区11例、松江区9例、徐汇区6例、浦东新区6例、普陀区4例、虹口区4例、青浦区4例、嘉定区3例、静安区2例、黄浦区1例、长宁区1例;云南25例,其中德宏傣族景颇族自治州18例、昆明市6例、临沧市1例;河北16例,其中廊坊市12例、沧州市3例、邢台市1例;江苏12例,其中连云港市5例、南京市3例、苏州市2例、南通市1例、扬州市1例;广西6例,其中防城港市5例、百色市1例;甘肃4例,均在白银市;北京2例,其中朝阳区1例、海淀区1例;黑龙江2例,均在哈尔滨市;河南1例,在濮阳市;湖北1例,在咸宁市)。
中高风险地区:
截至2022年3月11日15时:全国共有高风险地区13个,其中内蒙古自治区呼和浩特市3个,广东省东莞市1个,天津市2个,山东省青岛市2个,威海市2个,德州市1个,甘肃兰州市1个,陕西省宝鸡市1个。中风险地区186个,其中黑龙江省哈尔滨市1个,绥芬河市12个,黑河市1个;广东省深圳市5个,东莞市4个;广西壮族治区防城港市2个;江苏省连云港市66个;内蒙古自治区呼和浩特市27个,包头市1个,呼伦贝尔市满洲里市3个;云南省临沧市3个,德宏州5个;上海市6个;吉林省珲春市1个,吉林市15个;山东省青岛市4个,威海市9个,淄博市2个;河北省邢台市1个;甘肃省兰州市2个,白银市1个;陕西省西安市10个,宝鸡市2个,汉中市1个;河南省濮阳市2个。
为落实“外防输入、内防反弹”的总策略和“动态清零”总方针,有效控制和降低疫情传播风险,内江市疾控中心温馨提示您:
重要提醒
3月10日,杭州市新冠病毒肺炎疫情防控指挥部发出疫情防控提醒短信,提示杭州顺丰速运余杭中转场工作人员确诊新冠肺炎,环境核酸显示多点阳性,经过该中转场中转的快件存在受到新冠病毒污染的风险,请相关人员立即向属地社区(村)报备,并进行核酸检测。截至3月11日17时,该中转场超过10名工作人员确诊。
近期,多地通报进口物品核酸检测阳性的案例,物流企业境内外物品的流动性极高,存在极大“物传人”感染风险,公众一定要重视网购物品的疫情防控。
关注官方发布的疫情信息,主动核对快递物流信息。如您近期收到过途径杭州顺丰速运余杭中转场等涉疫场所的快递,请立即向属地社区(村)报备,并主动进行一次核酸检测,密切关注自身及家人健康状况,如出现发热、干咳、乏力、咽痛等症状,要及时就医,并主动告知医生相关接触史。
近期在收取快递时,要注意个人防护,规范佩戴口罩、一次性手套。尽可能采取无接触式收取快递。
做好快递的消毒工作。尽量在户外通风处拆件,佩戴口罩和一次性手套,先使用75%医用酒精或消毒湿巾对外包装进行擦拭消毒,擦拭后至少等待5分钟再打开包装,如果包装不止一层,要重复对每一层包装进行消毒。
取出快递物品后,针对不同物品的性状,选择相应的消毒方法进行消毒。
手卫生。在处理流程完毕以后,及时在流动水下用肥皂洗净双手,或使用手消毒剂消毒双手。
主动报备
(报备电话0832-12345)
一、有阳性病例报告地区旅居史、红码、黄码及与阳性病例轨迹有交集的人员,请抵达内江后2小时内主动向所在村(社区)、单位和入住酒店报备,或拨打0832-12345进行报备,积极配合社区做好核酸检测、集中隔离、居家隔离、健康监测等疫情防控措施。
不主动申报、刻意隐瞒信息或拒绝接受隔离医学观察,造成疫情传播或有传播严重危险的,根据《中华人民共和国传染病防治法》《中华人民共和国刑法》等有关规定,将依法追究当事人法律责任。
来(返)内人员需排查/报备地区一览表
(2022年3月11日更新)
序号
起始日期
地区
有病例报告且划定风险等级的地区
1
2022年3月6日(含)以来
河南省濮阳市
2
2022年3月3日(含)以来
山东省德州市
3
2022年3月2日(含)以来
山东省淄博市
4
2022年3月1日(含)以来
陕西省西安市、汉中市
5
2022年2月26日(含)以来
江苏省连云港市
6
2022年2月24日(含)以来
陕西省宝鸡市
7
2022年2月24日(含)以来
黑龙江省哈尔滨市
8
2022年2月21日(含)以来
山东省青岛市(特别关注)
9
2022年2月21日(含)以来
吉林省长春市
10
2022年2月21日(含)以来
天津市西青区
11
2022年2月21日(含)以来
甘肃省白银市
12
2022年2月20日(含)以来
甘肃省兰州市
13
2022年2月16日(含)以来
上海市
14
2022年2月16日(含)以来
云南省德宏州
15
2022年2月16日(含)以来
吉林省吉林市(特别关注)
16
2022年2月15日(含)以来
吉林省延边州(特别关注)
17
2022年2月15日(含)以来
河北省邢台市
18
2022年2月13日(含)以来
内蒙古自治区包头市
19
2022年2月13日(含)以来
黑龙江省牡丹江市
20
2022年2月14日(含)以来
山东省威海市
21
2022年2月12日(含)以来
天津市滨海新区(特别关注)
22
2022年2月11日(含)以来
广东省东莞市(特别关注)
23
2022年2月10日(含)以来
云南省临沧市
24
2022年2月10日(含)以来
广西壮族自治区防城港市
25
2022年2月7日(含)以来
湖北省武汉市
26
2022年2月1日(含)以来
内蒙古呼伦贝尔市
27
2022年2月1日(含)以来
广东省深圳市(特别关注)
28
2022年2月1日(含)以来
内蒙古自治区呼和浩特市(特别关注)
29
2022年2月1日(含)以来
黑龙江省黑河市(特别关注)
有病例报告(或活动)但暂未划定风险等级的地区
1
2022年3月10日(含)以来
湖北省咸宁市
2
2022年3月8日(含)以来
安徽省宿州市埇桥区和泗县
3
2022年3月7日(含)以来
内蒙古阿拉善高新区
4
2022年3月7日(含)以来
江苏省扬州市经济技术开发区
5
2022年3月6日(含)以来
青海省西宁市城北区
6
2022年3月6日(含)以来
吉林省松原市长岭县
7
2022年3月6日(含)以来
江苏省南京市江宁区
8
2022年3月5日(含)以来
浙江省湖州市吴兴区
9
2022年3月4日(含)以来
山东省潍坊市
10
2022年3月4日(含)以来
安徽省安庆市迎江区
11
2022年3月4日(含)以来
甘肃省酒泉市金塔县
12
2022年3月4日(含)以来
山西省运城市临猗县
13
2022年3月4日(含)以来
浙江省杭州余杭区
14
2022年3月4日(含)以来
浙江省温州市鹿城区
15
2022年3月3日(含)以来
广东省广州市越秀区
16
2022年3月3日(含)以来
河北省廊坊市安次区
17
2022年3月2日(含)以来
浙江省衢州市开化县
18
2022年3月2日(含)以来
河北省保定市清苑区、涿州市
19
2022年3月2日(含)以来
广东省阳江市江城区
20
2022年3月2日(含)以来
河北省沧州市青县、河间市、运河区
21
2022年3月1日(含)以来
广西壮族自治区百色市那坡县、崇左市凭祥市
22
2022年3月1日(含)以来
广东省河源市东源县、源城区
23
2022年3月1日(含)以来
浙江省杭州市上城区、滨江区
24
2022年2月28日(含)以来
云南省昆明市呈贡区
25
2022年2月28日(含)以来
浙江省嘉兴市嘉善县
26
2022年2月28日(含)以来
吉林省辽源市西安区
27
2022年2月27日(含)以来
河北省石家庄市高新区、桥西区
28
2022年2月26日(含)以来
黑龙江省佳木斯市向阳区
29
2022年2月26日(含)以来
山东省烟台市芝罘区、莱阳市
30
2022年2月25日(含)以来
江苏省南通市启东市
31
2022年2月25日(含)以来
云南省保山市腾冲市
32
2022年2月24日(含)以来
福建省漳州市
33
2022年2月24日(含)以来
重庆市高新区
34
2022年2月24日(含)以来
海南省三亚市
35
2022年2月24日(含)以来
云南省红河哈尼族彝族自治州河口县
36
2022年2月23日(含)以来
吉林省四平市伊通满族自治县
37
2022年2月22日(含)以来
内蒙古阿拉善左旗
38
2022年2月21日(含)以来
甘肃省临夏州康乐县
39
2022年2月21日(含)以来
河北省石家庄市新华区
40
2022年2月21日(含)以来
山西省太原市,山西省晋城市泽州县、城区
41
2022年2月20日(含)以来
吉林省通化市梅河口市
42
2022年2月20日(含)以来
辽宁省沈阳市沈河区、大东区、和平区,丹东市东港市
43
2022年2月20日(含)以来
北京市朝阳区、海淀区、昌平区
44
2022年2月19日(含)以来
内蒙古自治区鄂尔多斯市东胜区
45
2022年2月17日(含)以来
山西省晋中市太谷区
46
2022年2月17日(含)以来
江苏省徐州市睢宁县
47
2022年2月16日(含)以来
浙江省温州市苍南县
48
2022年2月16日(含)以来
广东省惠州市惠东县、大亚湾区
49
2022年2月15日(含)以来
河北省邯郸市
50
2022年2月14日(含)以来
广东省中山市
51
2022年2月14日(含)以来
广东省广州市天河区、南沙区、花都区
52
2022年2月12日(含)以来
天津市东丽区、北辰区、津南区、武清区、河东区,天津市滨海国际机场(2月12-25日经停史)、河西区、南开区
53
2022年2月12日(含)以来
广东省珠海市香洲区、高新区备注:1.根据疫情形势,排查地区将进行动态调整,涂红部分为特别关注地区、涂黄部分为新增报备地区。
二、如果您搭乘过以下交通工具,请第一时间向社区(村)、单位或入住酒店报备,配合做好各项疫情防控工作。

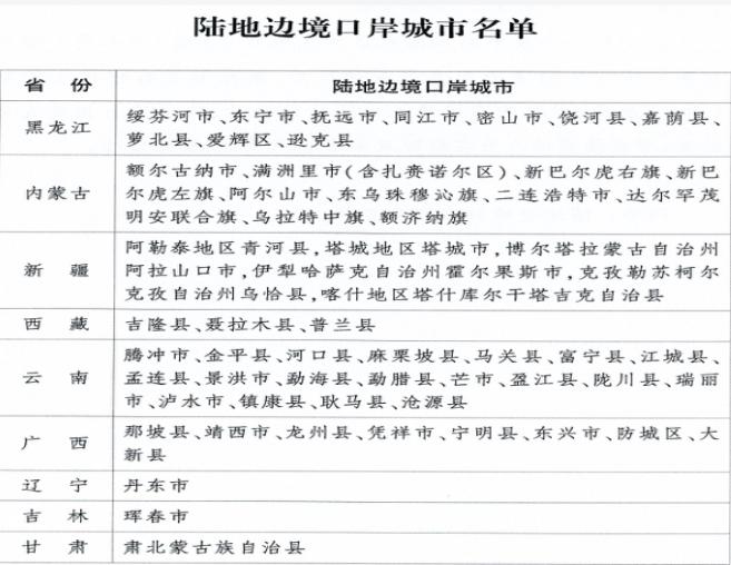
三、陆地边境口岸城市(与香港、澳门有口岸相连的除外)入(返)内人员需提供48小时内核酸检测阴性证明,陆地边境口岸城市名单见下表。

四、高风险岗位人员需主动报备。海关、边检、口岸、机场、进口冷链食品企业等直接接触入境人员、物品、环境的从业人员,以及集中隔离场所、定点救治医院、发热门诊等高风险岗位人员,需持48小时内核酸检测阴性证明返内,抵达后2小时需向社区村进行报备,并配合做好社区管控。
来(返)内政策小贴士

温馨提示
时刻绷紧思想之弦。当前国内外疫情防控形势严峻复杂,请大家继续保持高度的防护意识,绷紧疫情防控这根弦,不要存侥幸心理,记住危险源于大意。
近期要重点关注广东省东莞市、深圳市,山东省青岛市,内蒙古自治区呼和浩特市,天津市,吉林省延边州、吉林市,上海市,江苏连云港市、甘肃省兰州市疫情。不前往高、中风险地区以及发生本土疫情的地区。
时刻保持个人防护意识,科学佩戴好口罩,加强手卫生,咳嗽、打喷嚏时注意遮挡,室内多通风,保持一米以上社交距离,养成良好卫生习惯。在公共交通工具、电梯等密闭场所以及人群聚集的室外场所全程规范佩戴口罩。
非必要不举办聚集性活动。按照 “谁举办、谁负责,谁组织、谁负责”的原则,严格控制场所规模及人流量,防止人员聚集。提倡家庭聚餐聚会等不超过10人,提倡 “ 喜事缓办,丧事简办,宴会不办”,确需举办的尽可能缩小活动规模。60岁及以上老年人和严重慢性病患者等人群,应尽量减少去人群聚集场所。
加强自我健康管理,如出现发热(≥37.3℃)、干咳、乏力、咽痛、鼻塞、流涕、嗅(味)觉减退、腹泻等症状,要正确佩戴口罩,及时到就近医院发热门诊就医,主动告知旅行史和接触史,就医过程中尽量避免乘坐公共交通工具。
履行单位主体责任,加强人员排查,各机关企事业单位要持续排查往来人员有无中高风险地区旅居史和核酸检测阳性人员密接史;加强健康管理,有发热、乏力、咳嗽等疑似症状的员工要做好防护,及时到发热门诊就诊,不要带病上班。务工人员较多的企业可要求务工人员持48小时内核酸检测阴性证明返岗。
接种新冠疫苗。接种新冠疫苗是每个公民应尽的责任和义务,符合条件的公众都应该全程接种新冠病毒疫苗,并在完成全程免疫满6个月后及时进行加强免疫。
科学收取快递,做好健康防护
近期,非必要不购买疫情严重国家的进口物品,在国内有同类产品的情况下,可以尽量购买国内产品,减少购买海外物品。
近期已购买进口物品的,在收取进口物品时,要注意个人防护,规范佩戴口罩、一次性手套。错峰取件,尽可能采取无接触式收取快递,如需当面签收,请与快递员保持安全距离。取件及拆件后要及时洗手、消毒。使用过的手套和口罩按“其他垃圾”分类投放。
要做好进口物品的消杀工作,包括个人或企业、商户购买的进口物品。尚未打开包装的,拆件时尽可能在户外通风处进行。要做好个人防护,在佩戴口罩和一次性手套后,先使用75%医用酒精或消毒湿巾对外包装进行擦拭消毒,擦拭后至少等待5分钟再打开包装,如果包装不止一层,要重复对每一层包装进行消毒。如不急用,可将物品在阳光通风处静置一段时间后再拆封使用。已打开包装的,要选择合适的消毒液进行消毒,或在通风有阳光处静置一段时间后再使用。
取出国际快递物品后,针对不同物品的性状,选择相应的消毒方法进行消毒。常用的消毒方法有:1.耐腐蚀的物品可用有效氯250-500mg/L浓度的含氯消毒剂喷洒或浸泡,作用30分钟后再用清水擦净。2.不耐腐蚀的物品可用75%医用酒精或消毒湿巾擦拭,作用5分钟。3.耐高温耐湿的物品可煮沸15分钟。
在处理流程完毕以后,及时在流动水下用肥皂洗净双手,或使用手消毒剂消毒双手。
主动测核酸及加强健康监测。倡导近期购买过进口物品的人员主动进行一次核酸检测;如出现发热、干咳、乏力、咽痛等相关症状,要及时就医,并主动告知医生相关接触史。
为了您和家人的健康
建议外出归来
主动做一次核酸检测
让自己安心,让家人放心。
原标题:《杭州顺丰快递员确诊超10人 !内江重要提醒:有这些情况速查核酸——》