青岛百丽广场咋样了
最近又有了新消息
阿里法拍平台显示
青岛百丽广场西区
23套商业房产
将于3月16日
进行第二次集中法拍
起拍总价约3.33亿元
但目前尚无人报名

据悉拍卖原因是
百丽广场的开发商
青岛泰山房地产开发有限公司
涉及一宗合同纠纷案
执行总标的达1.47亿元
第二次拍卖,尚无人报名
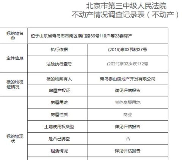
根据公告,待拍标的物位于青岛市市南区澳门路86号百丽广场西区,房屋用途均为商服用地,房屋性质为商业,包括110户、117户、118户、119户等共计23套房产,建筑面积共计3677.44平米,多数为1层的商铺,也有几户为2层的商铺,建面最小的商铺为68.16平米,最大为442.36平米。

据悉,本次拍卖为标的物的第二次拍卖,处置单位为北京市第三中级人民法院,评估总价约为3.33亿元,起拍价等同于评估价,保证为3300万元,增价幅度为160万元。
截至发稿时有16人设置提醒,1464次围观,但尚无人报名。
本次拍卖将于2022年3月16日10时起,至2022年3月17日10时止(延时的除外)。
凡具备完全民事行为能力的公民、法人和其他组织均可参加竞买。竞买人需满足当地房产限购政策。
开发商涉合同纠纷案,执行标的1.47亿
据了解,标的物所有人为青岛泰山房地产开发有限公司,即百丽广场的开发商。
该公司成立于1992年8月,为青岛本土开发商,前些年专注于开发前海一线高端住宅及商业综合体,曾建设有柏丽澜庭、颐和国际、百丽广场和财富中心Q1等。
目前,前两个项目均在正常运营,后两个项目均已停业或停工并走上法拍平台。

据悉,此次拍卖的执行依据为(2016)京03民初37号,法院执行案号为(2021)京03执恢172号。记者通过企查查了解到,该案件名为“西藏信托有限公司与青岛泰山房地产开发有限公司合同纠纷的案件”。
2016年12月,北京市第三中级人民法院的一审民事判决书中,判决青岛泰山房地产开发有限公司支付西藏信托有限公司租金收益权回购本金7000万元,还包括其他现金及房产的判决。
2019年1月,因青岛泰山房地产开发有限公司一直未履行一审的相关判决,案件恢复执行,上述法院判决执行标的高达1.47亿元,其中案件金额为7000万元,还有百丽广场西区112号、114号和115号等房产。
企查查显示,泰山房地产开发有限公司目前已被列为失信被执行人和被执行人,涉及司法案件多达73个,名下共有18个产品被拍卖,包括市南区金茂湾的多栋住宅、香港中路10号颐和国际的多套房产以及财富中心Q1项目。
“晚上漆黑一片,太可惜了”
作为青岛著名的商业综合体,百丽广场曾经也十分风光过。
百丽广场位于青岛市原北海船厂院内西端,占地面积为5.3公顷,总建面约20万平米,西侧毗邻奥林匹克帆船心和五四广场,南侧为浮山湾,东侧为海信广场及高端住区燕岛国际。
依托绝佳的位置,百丽广场成为青岛前海一线的高档商业文化旅游休闲胜地。
根据规划,其东地块为商业中心,规划有百货、超市、电影院、商铺、餐饮等;西地块规划为特色酒吧、餐饮和商铺等。
成立之初,百丽广场生意十分兴隆,吸引了众多时尚一族前去购物和娱乐。
但自2015年左右起,商场经营每况愈下,开始陆续有店铺退出。2018年,永旺超市宣布闭店;2021年,星巴克及百老汇影城也宣布停业。

近日,记者来到百丽广场发现,商场大门紧闭,原先热闹的酒吧、咖啡馆及银行大都已撤出。曾经热闹的场景不在,只有零星几个人在此散步。
市民关女士告诉记者,自己家就住在附近,平时喜欢来这跑步。
“前几年这里十分热闹,晚上跑完步还能在附近买点喝的;现在晚上漆黑一片,跑到这都有点害怕。这么好的位置,就这样衰败了,太可惜了。”
官方称将实现商圈内互通,但目前尚无动静
有业内人士分析称,百丽广场之所以衰败,与周边万象城等商业综合体的崛起有关。
“香港路周边消费人群就这么多,新的综合体崛起,必然伴随旧的商场衰败。但主要原因还是青岛商业中心的东移以及旧的商业模式不再符合人们的消费习惯造成的。”上述业内人士说。
据悉,百丽广场关闭后,坊间曾有传言称,对面的海信广场会收购盘活,但目前尚无进展。
2021年8月,青岛市商务局局长李苏满曾在线问政时曾就百丽广场现状问题作过回复,称未来将打通太古广场、金街、米兰道地下商业街,把商圈内的佳世客、海信广场、百丽广场等项目互连互通,实现南北商业片区客流互动。”然而目前也并无动静。
另据记者了解,目前百丽广场的开发商青岛泰山房地产开发有限公司资金链已断裂。其开发的曾经的“青岛第一高楼”财富中心Q,也将于4月7日在阿里法拍平台进行首次法拍,起拍价约为13.54亿元,目前亦尚无人报名。
-------------------------------------
●据半岛全媒体记者 江海峰
原标题:《青岛百丽广场23套房产将法拍,商场大门紧闭,太可惜了…》