原创 靳先德 跨区法观
这里是 审判研究 栏目
推送上铁法院审判资讯,探讨实务问题。


上海铁路运输法院民事审判庭法官助理
★本文获“全国法院系统第三十三届学术讨论会”优秀奖。

环境民事公益诉讼“赔礼道歉”责任的实践检视及效能提升

近年来,赔礼道歉责任在环境民事公益诉讼中得到愈加广泛的适用。作为一种软法治理模式,赔礼道歉责任的引入丰富了公益诉讼领域对环境侵权行为的制裁手段,填补了修复性司法理念在弥合公众精神性环境权益损失层面的制度空白,有利于侵权人更加深刻地反思自身行为,回应社会关切。不容忽视的是,环境民事公益诉讼赔礼道歉责任的司法适用亦处于探索阶段,存在责任承担流于形式、未充分体现比例原则、性质功能模糊不清、配套机制不健全等弊端。对此,本文拟结合法院审判实际,深入探究环境民事公益诉讼中赔礼道歉责任的“形”与“理”,以期切实提升其制度效能。本文共有四个部分。第一部分全面检视赔礼道歉责任的适用现状;第二部分着重分析赔礼道歉责任实际运用过程中存在的规范缺失与理论模糊问题;第三部分系统论述赔礼道歉在责任之源、责任之因、责任之维三个层面的理论内涵;第四部分则从拓展说理维度、规范判决主文内容、丰富履行方式和执行手段、构建公众反馈机制等方面提出制度优化的对策建议。
人与自然是生命共同体。为更加充分保障社会公众的生态环境权益,《民法典》在侵权责任编第七章设置环境污染和生态破坏责任,并于第1235条采用列举的方式罗列了因生态环境损害,公益诉讼中可主张的损失范围,其中,公众精神性环境权益损害作为一种隐形损失,亦属于该条规定的生态环境服务功能丧失导致的期间损失内容。根据《最高人民法院关于审理环境民事公益诉讼案件适用法律若干问题的解释》第18条,公众精神性环境权益损失的救济方式为要求侵权人进行赔礼道歉,该责任承担方式兼具法律惩治与道德规制功能,对侵权人与社会公众的作用兼而有之,其责任内涵丰富且向社会的公开宣示意义十分鲜明,是提升环境司法治理能力的一项重要制度。当前,赔礼道歉责任在环境民事公益诉讼中的适用逐渐增多,暴露出的问题也渐趋明显,在法典化时代生态文明保障程度日益提高以及公众利益保护日臻完善的背景下,有必要对其进行系统检视与合理规范,以充分发挥该制度在促进人与自然和谐共生中具有的法律与道德层面的复合功能。
一
实践镜像:环境民事公益诉讼赔礼道歉责任的适用现状
笔者通过中国裁判文书网,以“污染环境”“破坏生态”“赔礼道歉”“公共利益”“判决书” 为检索条件,剔除同一案件因不同审级形成的多个文书后,在环境民事公益诉讼领域检索到2015年—2021年上半年,共计442份有效文书(民事公益诉讼样本文书148份;刑事附带民事公益诉讼样本文书294份,未检索到适用赔礼道歉责任的行政附带民事公益诉讼裁判文书)。通过对上述样本进行分析,检视环境民事公益诉讼中赔礼道歉责任的运行现状。
(一)环境民事公益诉讼适用赔礼道歉责任的总体情况
1.案件数量及分布
案件数量增长较快。2015-2021年上半年,适用赔礼道歉责任的环境民事公益诉讼案件数量呈快速增长趋势。(见图1)

案由分布相对集中。民事案由集中在环境污染类纠纷;刑事案由主要为生态破坏类犯罪。(见表1)

地域分布较为广泛,东、中部地区适用赔礼道歉责任相对较多。筛选案件数量前十位的省份、直辖市如下。(见图2)

2.预防性环境司法中原告主张赔礼道歉责任较少
请求承担赔礼道歉责任的案件,环境侵权行为及结果多为已实质发生状态。样本案件中,原告因被告行为存在损害社会公共利益的重大风险而要求赔礼道歉的案件仅1件,系中国生物多样性保护与绿色发展基金会诉湖北理工学院等水污染责任纠纷案。
3.赔礼道歉多流于形式,受关注程度较低
实践中,赔礼道歉多以口头或书面形式作出,相较于赔偿损失及修复生态环境等责任,“一纸致歉信”即可完成的责任承担方式,使得大部分当事人并不关心是否须向公众赔礼道歉。样本案件中,被告为法人的172件,自然人270件,其中,仅2件案件的被告因一审判决其承担赔礼道歉责任而提起上诉。此外,环境民事公益诉讼相关媒体报道的标题多采用“天价”“判赔最高纪录”“金额最高”等方式突出赔偿及修复金额,忽略对侵权人赔礼道歉的报道,也从侧面反映出现阶段社会公众对赔礼道歉责任的关注程度相对较低。
(二)关于赔礼道歉责任裁判文书说理探微
1.判令侵权人进行赔礼道歉的表述归纳
不同类型环境民事公益诉讼中,赔礼道歉诉请支持率均较高。样本中,有432件判决支持原告赔礼道歉诉请,其中,将赔礼道歉责任与其他民事责任进行合并说理的案件占56.9%,针对赔礼道歉责任单独说理的案件占43.1%。说理角度主要为公共利益、综合考量、精神利益以及警示教育。(见表2)

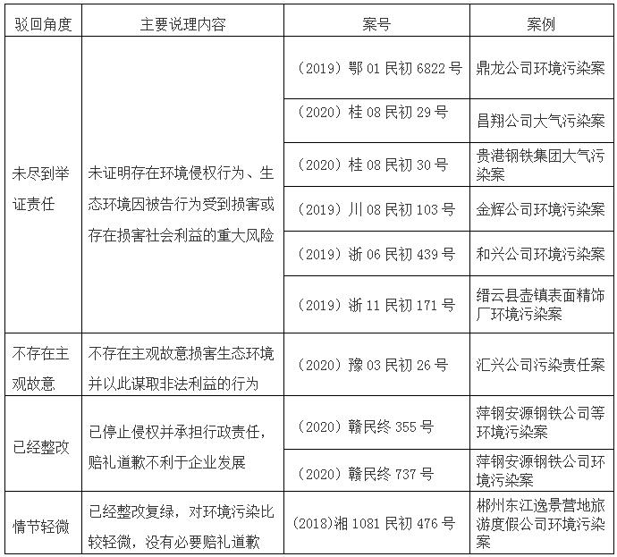
2.驳回原告赔礼道歉诉请的考量因素
经梳理分析,驳回原告赔礼道歉诉请的主要理由为未尽到举证责任、不存在主观故意、已经整改和情节轻微。(见表3)

(三)法院适用赔礼道歉责任判决主文的差异归纳
实践中,法院对适用赔礼道歉责任以实现环境司法社会效果的意愿较高,但具体到判决主文中,形式上的表述差异较大。(见表4)

二
问题折射:环境民事公益诉讼赔礼道歉责任的规范缺失与理论模糊
综合上述分析可以发现,将赔礼道歉责任引入环境民事公益诉讼虽有利于实现立体化裁判效果,但司法实际运行过程中在规范与理念上仍有诸多问题。
(一)裁判尺度不统一,法律适用存在分歧
1.责任承担形式混乱,独立性不彰
法院判令被告赔礼道歉的形式多种多样,在道歉平台、道歉原因、法院审核、履行期限、持续期间等方面的表述均存在不统一,且难以充分体现环境侵权程度与责任承担大小之间的相当性,判项内容混乱影响了司法的权威性。虽然被告上诉率较低,但在实体判决规范性缺失的情况下,赔礼道歉的社会效果可能大打折扣。与此同时,判项的表述往往难以体现赔礼道歉责任的重要性和独立性,表现为以下两方面:一是以其他责任承担方式替代赔礼道歉。部分案件中,法院因被告已承担停止侵害等责任,遂不再要求赔礼道歉;二是大部分法院在主文表述中将赔礼道歉判项置于最后,或将该判项置于其他判项之中,以“并承担”等表述方式一并罗列,使赔礼道歉责任居于“附属”地位。
2.是否应以主观故意为前提存在分歧
环境侵权纠纷虽采无过错归责原则,但是法院在判定被告是否应赔礼道歉时,仍会将其主观过错程度作为综合考量因素之一,且因此导致不同法院对于被告承担赔礼道歉责任是否应以故意为前提,是否应具备道德上的可苛责性存在认识上的不统一,如有的被告因无环境侵权主观故意而无需赔礼道歉,但有的被告却因交通事故导致危险物质泄露而进行赔礼道歉,还有被告因过失犯罪进行赔礼道歉等。
(二)裁判说理不充分,性质功能未明晰
侵权人承担赔礼道歉责任的案件中,裁判说理除存在过于简略,以“于法有据”“除应受刑事处罚外,还应承担民事侵权责任”等一笔带过的问题外,对于赔礼道歉所指向的受侵害法益以及功能本身亦存在认识上的不清与表述上的不明。
1.针对受侵害法益表述不明
关于受侵害法益,有观点将其阐释为“社会公共的精神性环境权益”。但实践中,对于赔礼道歉责任针对的受侵害法益存在多种分歧性表述,经归纳如下。(见表5)

司法实践中的分歧表明,在当前环境权内涵属性尚未明确的背景下,法律只笼统地将公益诉讼中的受侵害法益表述为“社会公共利益”,导致司法主要依赖程序意义上的环境权救济公众受损害权益,对实体上的公众环境权益内容表述则存在随意性。
2.赔礼道歉功能表述不完善
关于适用赔礼道歉责任可以发挥的作用,不同法院亦存在不同的理解。部分法院从使被告认识自身过错、表达悔过歉意、提高环保法治意识角度出发进行论述;另有部分法院从教育公众、震慑和警示环境侵权者、增强公众生态保护意识等角度进行阐明。赔礼道歉责任兼具道德层面与法律层面双重性质,对被告自身与社会公众的作用兼而有之,目前,关于赔礼道歉的功能论述未能兼顾侵权人及社会公众、法律及道德、惩治与教化等方面,存在主体、层面、功能论述的片面性缺陷。
(三)强制执行手段单一,惩罚效果不明显
目前,对拒不赔礼道歉的侵权人,法院通常参照私益诉讼拒不为对方恢复名誉的执行办法,以“如未履行上述义务,则由本院选择媒体刊登判决主要内容,所需费用由XXX负担。”的方式进行强制执行。该方式适用于环境民事公益诉讼存在两方面问题:
一是惩罚效果不明显。法院在媒体上公告生效文书是一种代执行行为,目的是尽可能达到与被告赔礼道歉相同的法律效果。但值得关注的是,赔礼道歉的相应费用本就应由被告承担,相较于金钱给付拒不履行时的加倍罚息,被告在这一过程中并没有因自身的拒不履行行为承担额外的负担,且法院代为公告文书,被告省却了编辑赔礼道歉内容,联系媒体渠道等本应履行的义务,只需承担原本的公开费用即可,惩罚作用不明显。此外,侵权人为法人时,赔礼道歉主体仅局限于法人本身,未明确到具体责任人,甚至出现诉讼代理人赔礼道歉的情形,影响了惩处效果。
二是教育警示功能难以充分发挥。环境民事公益诉讼制度目的除了恢复受损害的公共利益之外,另有一层重要含义便是教育警示社会公众,营造保护生态、爱护环境的社会氛围,这也是引入赔礼道歉责任的初衷之一。因此,相较于法律效果,环境民事公益诉讼需更加关注审判的社会效果,单纯将法律文书进行公示公告,虽能在道德上使被告名誉产生一定损失,但与被告公开赔礼道歉的社会效果相距甚远,且被告拒不履行已表明其未认识到自身错误,社会公众亦难以通过公示文书直观的感受到被告对侵权行为的悔改,教育警示作用无法充分发挥。
(四)缺乏有效社会反馈,公众参与度不强
迥异于私益诉讼,环境民事公益诉讼被告赔礼道歉面向的是社会公众,虽然部分行政机关和环保组织可以代表公众提起诉讼,但是赔礼道歉内容是否足以弥补公众因环境侵权行为所受到的损害仍应从社会公众自身角度出发来判断。当前,被告赔礼道歉内容仅由法院审核后便可向社会公众公布,公布后效果如何亦缺乏反馈,以至于出现雷同道歉书等问题,反映出社会参与渠道仍不畅通。此外,环境民事公益诉讼中,被告赔礼道歉时往往会作出保证,如“严格遵守环保法律法规”“履行企业环保责任,确保排放达标”“今后不再做出类似违法犯罪行为”等。该种“保证”是被告履行法院生效判决,通过媒体公开向社会公众作出的郑重承诺,既具有道德约束效力,又具有法律上的承诺效力,如被告违反该保证内容,应承担更重的法律责任与社会义务。但目前对于如何监督被告保证内容的践行,当其违反承诺时应如何加重承担责任缺乏有效的应对机制。
三
透视考量:环境民事公益诉讼中赔礼道歉责任的理念辨析
(一)责任之源:绿色发展观中的生态伦理与公众健康权
赔礼道歉责任适用前提是“人格权”受到侵害,环境侵权行为直接损害的是生态环境,而非法律意义上的“人”,生态环境本身并不享有人格权,因此,适用赔礼道歉责任应首先厘清责任之源。
1.绿色发展观背景下的生态伦理价值转型
传统的“人类中心主义”过分强调人的主体价值,导致自然环境的生态价值被忽视,割裂了人与自然的关系。随着生态文明思想的确立,自然环境为社会公众提供生态服务功能,承载社会公众生存和生活的基础,人与自然是生命共同体的现代生态伦理观深入人心,人与生态环境须臾不可分割,应当和谐相处、和合共生。在此基础上,从保护生态环境的角度出发,应认为环境民事公益诉讼关注的并非个体的环境权利,而是公众对生态环境的保护责任。法律是最低层次的道德,《环境保护法》已明确一切单位和个人都有保护环境的义务,且伴随着《民法典》的施行,根据绿色原则从事民事行为既是道德要求同时又是法律义务,民事主体违反该项义务,既应承受法律制裁,又具备了道德上的可苛责性。
2.生态环境侵权损害公众健康权
作为一种人格恢复性责任方式,应当明确赔礼道歉责任在环境民事公益诉讼中针对的公众人格权益类型。对此,可从环境保护相关立法宗旨中进行探究。(见表6)

对上述立法宗旨中的“公众健康”“人体健康”等表述应如何理解?笔者认为,生态环境领域的“公众健康”不同于一般的自然人健康权,其侧重于公众基于良好生态环境涵养所享有的身心健康,该种公众健康虽依赖于个体健康,但并非是个体健康权的简单叠加,其对生态环境整体标准有着更高的要求,超越了个体健康权的一般范畴,是一种基于对完整生态服务功能的享有,以生理性环境权益为基础,以精神性环境权益为最高层级的多数人健康权,环境侵权行为在破坏自然环境本身的同时侵犯了该种公众健康权,对于其中的精神性环境权益损害,侵权人应当赔礼道歉。
(二)责任之因:赔礼道歉责任中需考量的综合因素
作为民事责任承担方式,赔礼道歉的适用应当结合具体案情进行综合考量,通过平衡诉讼涉及的多元利益,实现法律作为规范的“秩序”张力。
1.侵权人的过错程度
不同于修复生态环境等责任的无过错属性,环境民事公益诉讼适用赔礼道歉责任应以侵权人的主观过错为前提。同时应注意对过错程度进行细化区分,忽视侵权人主观过错程度而无差别地适用赔礼道歉,既会导致过错与责任失衡产生实质不公正,又可能使侵权人产生委屈与报复心理。因此,适用赔礼道歉责任应从侵权动机、侵权手段等角度出发,考量侵权人从事环境侵权行为时的过错程度,对故意、重大过失侵权应予适用,一般过失侵权或第三人原因侵权选择适用。
2.损害结果与社会影响
相较于其他民事责任承担方式,赔礼道歉责任应更多关注损害结果的社会影响程度。笔者认为,可从损害程度和损害范围两个层面衡量损害结果的社会影响:损害程度主要需考量受损的生态环境种类、修复难度、生态环境服务功能的减损程度等;损害范围除根据侵权行为地、结果发生地进行确认外,还应当结合环境侵权行为特征进行考量,如跨流域、跨地域环境侵权行为,或涉及重大民生、引发社会普遍关注的案件,适用赔礼道歉责任时应考虑如何充分体现法律上对侵权人的罚当其责。
3.生态环境保护与经济利益
生态环境保护与经济利益的衡量主要体现在被告为公司等营利法人的案件中。法院在审理环境民事公益诉讼案件时,要统筹考虑社会公众的生态环境利益与企业经济利益,二者短期来看似乎存在一定矛盾,但从长远发展看,环境利益与企业健康发展是协调一致的。环境利益、长远发展利益、短期经济利益之间存在价值判断上的层次性,应当认为环境利益、长远发展利益高于短期经济利益,不能因企业顾虑所谓“商誉”受损导致短期经济利益损失,而选择性的适用赔礼道歉责任,导致制度设计目的落空。
(三)责任之维:侵权人与社会公众双向需求的协同兼顾
赔礼道歉责任涵盖惩罚、恢复、教育、监督等多个维度,应当从道德与法律、责任与权利、私益与公益多角度进行考量。
1.赔礼道歉责任对侵权人的消极影响与积极作用
环境侵权人因行为溢出的负外部性,导致其社会评价降低,要求侵权人向社会公众赔礼道歉对其本人来说具有如下功能:一是名誉上具有惩罚性。通过赔礼道歉责任的承担,进一步向社会表明法律对环境侵权行为的否定性评价,使侵权人社会评价降低,在名誉上受到减损;二是引发侵权人自省与反思。实践中,无论是“三清山巨蟒峰打钉攀岩案”“腾格里沙漠环境污染案” 等性质恶劣、后果严重的环境侵权行为,还是数量不多的电捕鱼自食等后果相对较轻的环境侵权行为,本质上都是对生态环境保护的漠视,通过赔礼道歉,有利于唤醒侵权人内心的愧疚感,进而反思自身行为,实现价值观转变;三是修复受损社会关系。侵权人主动承担赔礼道歉责任有利于取得社会公众谅解,重塑道德形象,甚至能够一定程度取得名誉上的“加分”。
2.侵权人赔礼道歉对社会公众的复合影响
赔礼道歉责任虽由侵权人承担,但是其主要目的在于“惩罚一个,教化一片”。因此,侵权人赔礼道歉对社会公众可产生以下作用:一是弥补公众健康权损失。通过侵权人赔礼道歉,有利于社会公众缓解因生态服务功能减损造成的精神压力及紧张情绪,恢复精神层面的美学享受;二是提高公众环保法治意识。通过公布侵权人赔礼道歉内容,使社会公众进一步认识到环境侵权行为在法律上应受惩罚,在道德上应受谴责,有利于提升环保法治权威,营造保护环境的社会氛围;三是发挥社会监督,促进公众参与。社会公众通过不同媒体渠道“见证”侵权人赔礼道歉,是对公众环境知情权、参与权这一权利束的保障,有利于激发公众监督环境侵权行为的热情和意识,促进环境治理社会参与能力提升。
四
路径构建:完善环境民事公益诉讼赔礼道歉责任的“形”与“理”
鉴于环境民事公益诉讼赔礼道歉责任的适用仍存在理念与形式上的不足,对此,有必要从实体与程序双维度进行完善与优化。
(一)三维度加强裁判文书说理,明确赔礼道歉内涵与功能
裁判文书强化说理可从三个角度展开:
首先,阐释赔礼道歉的政策意义。表明要求被告履行赔礼道歉责任是一种公开宣示,即微观层面能够更加鲜明地体现生态环境保护领域的利益衡量,更加明晰地划定民事行为在环境保护领域的“红线”,使社会公众对生态环境侵权行为有更加生动地认识;宏观层面通过以最严格的制度保护生态环境,彰显新时代生态文明建设的重要地位,突显生态环境保护是千年大计,涉及代内公平与代际公平,保护生态环境不仅是个人义务,更是全社会的责任这一价值导向。
其次,明确赔礼道歉在三个层面的法律内涵:一是界定责任性质。赔礼道歉责任是一种必须由本人实施的行为给付责任,具体到环境侵权领域,可要求侵权人通过口头、书面或其它形式向社会公众表示歉意,并同步作出环境保护承诺。二是阐明针对的受损法益。裁判说理中应阐明环境侵权行为损害公众精神性环境权益,对于公众该受损法益,侵权人应进行赔礼道歉,判决主文中亦应对此予以明确。三是全面评价赔礼道歉的多重法律作用。即对被告使其因环境侵权行为在名誉上受到法律惩罚,同时又可修复受损社会关系;对公众可救济其在精神层面不可量化的利益损害,并震慑潜在侵权人实现环境保护一般预防。
最后,体现生态环境保护领域的道德要求。基于中国传统文化中的“天人合一”思想与当代的“人与自然是生命共同体”理念,保护生态环境其实已融入社会的道德观与价值观之中,绿色应当是民事行为的底色。因此,裁判说理应注意从道德层面对侵权人进行教育,对社会公众进行引导:一是应明确环境侵权行为在道德上的可谴责性,可采用“违反社会公德”“破坏人与自然和谐”“违反生态伦理”等表述方式,体现环境侵权行为的负面道德影响,使侵权人产生反思、改正的深层动力;二是可通过“良好生态环境是最普惠的民生福祉”“环境就是民生”等表述方式感化社会公众,从而强化民事行为应当遵循绿色原则的内心确信,树立保护生态环境的公众意识。
(二)优化赔礼道歉责任承担模式,规范判决主文内容
1.提升责任适用能动性,体现责任承担比例原则
为充分保障公众精神性环境权益,应增强适用赔礼道歉责任的司法能动性,尤其是因具有损害社会公共利益重大风险行为而涉诉的案件,即使原告未明确要求被告赔礼道歉,也应综合考虑被告作出侵权行为时的主观状态及造成的损害结果和社会影响,对原告进行释明,不应单纯因被告遭受行政处罚或履行了其他民事责任就免除其承担赔礼道歉责任的义务。判决主文中应将被告承担赔礼道歉责任的判项单独罗列,体现出对被告的名誉性惩罚,充分发挥赔礼道歉制度设计效果。与此同时,尽管因生态服务功能减损导致的公众精神性环境权益损失难以量化,但笔者认为,根据环境侵权程度、范围等,法院仍可通过道歉渠道、媒体层级、履行期限、持续期间的综合适用进一步体现比例原则。(见表7)

2.明确侵权行为及道歉主体,丰富赔礼道歉履行方式
判决主文中应写明环境侵权的具体类型,如非法倾倒垃圾、非法捕捞水产品等,使社会公众更加明晰环境侵权种类。与此同时,可将法人的赔礼道歉主体明确为法定代表人且不允许他人代替,尤其是当庭赔礼道歉的案件,由法定代表人亲自进行,能够有效提升声誉罚的制裁作用。此外,为提升责任的履行效果,可进一步丰富赔礼道歉责任履行方式,除口头或书面形式外,还可要求侵权人散发一定数量的环保宣传材料、进行环保宣讲或参加一定场次的环保公益活动;侵权人为法人或其他组织的,可要求其发布环保公益广告、工作人员集体参观环保法制基地,或在其向社会提供的产品及服务中附随环保标语、提示等,以进一步提升赔礼道歉的责任力度。
(三)丰富强制执行手段,提升赔礼道歉制度效能
1.完善责任履行与环境征信制度的衔接
随着信用社会的到来,无论是自然人还是法人,社会征信等级都对其至关重要。目前,环境信用制度亦在日渐完善过程中,环境侵权后拒绝履行赔礼道歉责任,本质上是一种失信于法律、失信于社会的不诚信行为,可结合被执行人主观恶意程度,将拒不履行该责任的自然人、法人及其法定代表人降低社会信用评级或纳入环境信用黑名单,并向社会公示,提高对该类主体后续生产许可或行政审批的审核标准,禁止其从事任何可能对生态环境造成风险的民事行为,直到公开进行赔礼道歉,以加重侵权人拒不履行的法律后果。
2.实施金钱给付的赔偿执行措施
私益诉讼中,受害人可向侵权人主张精神抚慰金,精神抚慰金虽以填平为原则,但精神损害的不可量化性仍使其具有一定的惩罚性质。笔者认为,私益诉讼中的精神损害赔偿可以为环境民事公益诉讼赔礼道歉责任的赔偿执行提供借鉴,即在被告拒不赔礼道歉时,法院可对其按日进行处罚,将所得款项用于生态环境保护专项基金,或由法院参照环境虚拟治理成本法等计算方式,直接在判决主文中写明“如被告拒不赔礼道歉,应向原告支付XXX费用,原告应将该笔费用用于生态环境修复后的维护和改善”,并由法院监督原告该笔款项用途。通过金钱赔偿手段,进一步督促侵权人履行赔礼道歉责任。
(四)完善公众反馈渠道,实现诉讼参与闭环
1.双维度畅通公众意见反馈渠道
对于公众意见反馈,可从诉讼中与诉讼后两个维度进行优化:一是诉讼中,法院在宣判前可适当听取原告对被告赔礼道歉的相关要求,尤其是当庭赔礼道歉的案件,法院可以召集被告环境侵权行为影响范围内,一定数量的环保组织或公众代表到庭旁听案件审理,并于庭后就被告赔礼道歉内容询问、听取代表建议;二是诉讼后,可在被告刊登致歉信的媒体上同步附随意见反馈专栏或链接,根据案件社会影响大小,酌情收集一定期间内的公众反馈意见并进行筛选和整理,以便后续审理同类型案件时,完善对被告赔礼道歉内容的审核标准。(见图3)

2.加强司法与社会监督的衔接
判决作出后,对被告在致歉信中作出的“保证”应加强监督,避免该保证沦为“空口承诺”,影响法律权威与生态环境保护效果。笔者认为,被告违反保证内容再次进行环境侵权,说明其作出的赔礼道歉并非真心悔改,本质上亦无法弥补公众因环境侵权导致的精神性环境权益损失,是对赔礼道歉责任的整体违背,应视为拒绝履行。对此,应充分发挥司法能动性,审判机关与检察机关、行政机关、社会组织之间可在加强沟通的基础上,就作出保证的被告进行常态化监督,并设立社会公众投诉举报渠道,如发现被告违反承诺再次进行环境侵权,可采取将侵权人列入环境失信黑名单等方式对被告进行惩处。此外,如被告违反承诺后从事的环境侵权行为已经涉诉,则应将该违反情节作为环境侵权惩罚性赔偿的考量因素,加重被告赔偿责任。
结 语
环境民事公益诉讼引入赔礼道歉责任,有利于实现对环境侵权行为的整体评价,救济公众受损精神性环境权益。区别于其他民事责任,赔礼道歉兼具法律与道德双重功能,在惩罚侵权人的同时能够教化侵权人,在救济公众的同时能够警示公众。当前,环境民事公益诉讼赔礼道歉责任的适用存在规范缺失与理念不清等问题,制约了赔礼道歉制度价值的充分发挥,对此,本文从环境民事公益诉讼赔礼道歉责任的裁判说理、承担方式、执行手段、配套机制等方面提出一定对策建议,希望能够进一步提升其制度效能,促进生态文明理念入法更入心。
原标题:《审判研究 | 第23期 穿行于道德与法律之间:环境民事公益诉讼“赔礼道歉”责任的实践检视及效能提升》