为加强长沙市物业行业监管,提升物业企业服务水平,结合区、县(市)行业主管部门的日常监管和业主投诉等情况,今日,长沙市物业管理办公室公布了2022年1-2月物业服务企业“红黑榜”及“重点监管”企业名单。长城物业集团股份有限公司湖南分公司、长沙市万科物业服务有限公司、湖南百诚达物业管理有限公司、北京信和物业管理有限责任公司等22个物业企业被列入“红榜”,长沙晨航物业管理有限责任公司、湖南影视会展物业管理有限公司等6个物业企业列入“重点监管”范围,长沙宇成物业管理有限公司、湖南蓝天物业管理有限公司长沙分公司等5个物业企业列入“黑榜”。
物业服务质量的好坏直接影响到楼盘的保值和增值,已经越来越受到购房者的关注。记者看到,今日公布的名单中,22个物业企业列入“红榜”,包括长城物业集团股份有限公司湖南分公司、福建南方物业管理有限公司长沙分公司、深圳市北方物业管理有限公司湖南分公司、长沙市万科物业服务有限公司、湖南家园物业管理有限公司、上海锦日物业管理有限公司长沙分公司、湖南鹏基居业物业管理有限公司、湖南百诚达物业管理有限公司、湖南中晟基业物业管理有限公司、北京信和物业管理有限责任公司、湖南省湘诚物业集团有限公司、深圳市京武物业服务有限公司长沙京武浪琴山苑分公司、湖南豪布斯卡物业管理股份有限公司、湖南思居园物业管理有限公司、长沙县的湖南竹胜园物业服务有限公司、上海永升物业管理有限公司长沙分公司、望城区的湖南润和城物业服务有限公司、湖南润城物业管理有限公司、湖南株树桥物业管理有限责任公司、长沙市奥林物业管理有限公司、长沙市兆基物业有限公司和深圳市公元世纪物业管理有限公司。
6个物业企业列入“重点监管”范围,包括长沙晨航物业管理有限责任公司、湖南影视会展物业管理有限公司、南京朗诗物业管理有限公司长沙分公司、长沙荣军物业管理有限公司、宁乡和安物业管理有限公司和广州新粤物业管理有限公司湖南分公司。
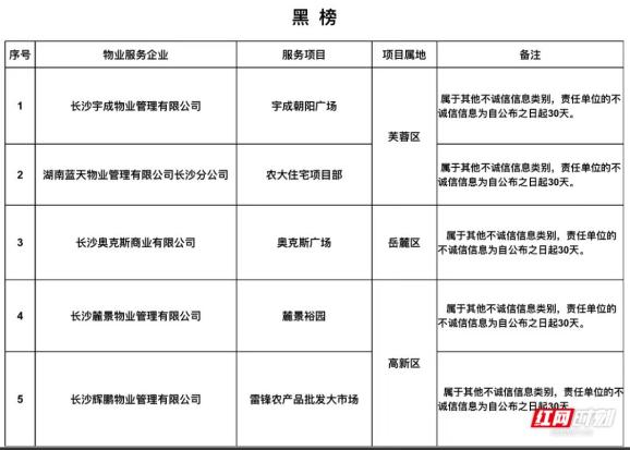
5个物业企业列入“黑榜”,分别是长沙宇成物业管理有限公司、湖南蓝天物业管理有限公司长沙分公司、长沙奥克斯商业有限公司、长沙麓景物业管理有限公司和长沙辉鹏物业管理有限公司。
长沙市物业管理办公室相关负责人告诉记者,列入“红榜”的企业,是在推进“红色物业”建设、物业服务标准化建设、文明创建、疫情防控、评优评先等工作中表现突出的企业。凡列入“重点监管”的企业,各区、县(市)行业主管部门要对其在本市范围内的所有在管项目加大检查频次,对其法定代表人或者驻长负责人进行提醒、约谈、告诫,及时跟进矛盾纠纷投诉处理结果,督促物业服务企业规范服务。凡列入“黑榜”的物业服务企业, 各区、县(市)行业主管部门要通报其他行政监管部门,多方联动,协同监管,督促物业企业按照物业服务合同和行业服务标准,整改到位,实现规范化管理。
“各区、县(市)行业主管部门要将物业企业‘红黑榜’情况在‘住建一体化’信息平台上予以记录,作为企业诚信评分、评优评先的重要参考。”上述负责人指出,接下来,长沙市物业服务企业将着力推进 “红色物业”建设,全面提升服务理念,提高服务品质,营造更加宜居的生活环境,有效提升居民满意度,不断增强居民安全感、幸福感、获得感,助力建设生态、宜居、和谐的现代化新长沙。
日前,记者从2022年长沙市住房和城乡建设工作大会上获悉,今年,长沙住建部门、行业协会将进行深入研究,提升行业管理水平,建立物管企业淘汰退出机制,对于有实力、口碑好的企业支持做大做强,对于群众不满意、问题矛盾多的企业引导退出或者合并。
附:2022年1-2月物业服务项目“红黑榜”




|推荐阅读|
最新!湖南疾控发布外省入湘人员健康告知书湖南多个市州最新人事任免名单!昨夜,这个湖南女孩感动中国!注意!湖南3月1日起停办此证,以身份证替代!曹炯芳被查 | 胡海军被查 | 喻月章主动投案
原标题:《速看!长沙发布2022年1-2月物业“红黑榜” ,5个企业入“黑榜”》