近日,南海区发展和改革局公布了最新一批南海区政府定价管理停车场名单及收费标准,涉及全区超70处停车场,详情如下:
桂城街道
社会公共(公益)性单位配套停车设施
收费停车场
1.文翰湖公园一期配套公共停车场
地址:桂城街道环岛南路文翰湖公园东侧
2.文翰湖公园二期配套公共停车场
地址:桂城街道环岛南路文翰湖公园北侧
3.三山森林公园一期配套公共停车场、三山森林公园二期配套公共停车场
地址:桂城街道涌源南路三山森林公园东侧
4.桂城滨江公园配套公共停车场
地址:桂城街道融通路东侧
5.桂城怡翠公园配套公共停车场
地址:华翠南路侧怡翠公园南门
6.三山高铁公园配套公共停车场E、F区
地址:港口路高铁公园北侧和南侧
7.映月湖公园配套公共停车场
地址:东信北路与和洲路交叉口东南侧
8.天佑三路1号外来办事停车场
地址:天佑三路1号外来办事停车场
收费标准
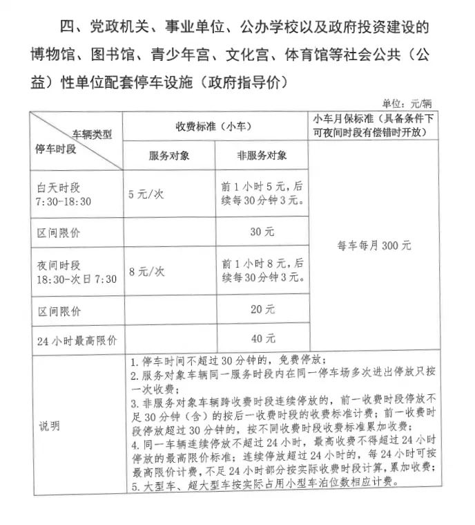
南发改费〔2019〕49号文件的附件“四、党政机关、事业单位、公办学校以及政府投资建设的博物馆、图书馆、青少年宫、文化宫、体育馆等社会公共(公益)性单位配套停车设施(政府指导价)”。
路内停车泊位
收费停车场
一类区域路内泊位
天佑七路(佛平二路—南科路)
无名路(南海消防大队西侧)
南新三路(天佑六路—桂澜路)
桂花市场东侧
二类区域路内泊位
宝翠北路(夏平西路—宝石西路)
良平路(无名路—翠澜路)
五福路(华龙路—季华七路)
工业四路(华龙路—季华七路)
收费标准
南发改费〔2019〕49号文件的附件“三、依法施划的道路人工或自动停车设施(政府定价)”中“一类区域”。
九江镇
非营利性医疗机构停车设施
收费停车场
省中西医结合医院(沙头分院)停车场
地址:九江镇沙头康泰北路1号
收费标准
南发改费〔2013〕44号文件
狮山镇
非营利性医疗机构停车设施
收费停车场
1.佛山市南海区公共卫生医院停车场
地址:狮山镇沿江北路3号
2.南海经济开发区人民医院官窑院区停车场
地址:狮山镇官窑凤源西路14号
3.南海经济开发区人民医院松岗院区停车场
地址:狮山镇松岗桃源大道南1号
收费标准
南发改费〔2013〕44号文件
路内停车泊位
收费停车场
三类区域路内泊位
罗高路
府前路
南湖一路
南湖二路
文化街
桂丹路辅道往南湖二路
朗月街
新湖一路
新湖二路
乐园一路
乐园二路
才华街
罗湖一路
罗湖中路
外滩南路
外滩北路
城中路
中环路
兴隆街
状元路
北湖一路(含实验小学前)
机场路
北湖二路
北湖三路
桂丹路辅道俊雅名苑、豪润名苑前
星湖街
蓝天路
金湖一街
金湖二街
金湖三街
南一路
乐城二路南
乐城三路南
中一路
中二路
南三路
南二路
乐城三路北
乐城二路北
富城二路
科信路
麒岭路
富城三路
收费标准
南发改费〔2019〕49号文件的附件“三、依法施划的道路人工或自动停车设施(政府定价)”中“三类区域”。
大沥镇
社会公共(公益)性单位配套停车设施
收费停车场
1.大沥文化公园地下停车场
地址:沥苑路7号
2.大沥中心小学地下停车场
地址:教育路20号
3.土资大厦地下停车场
地址:城南二路3号
收费标准
南发改费〔2019〕49号文件的附件“四、党政机关、事业单位、公办学校以及政府投资建设的博物馆、图书馆、青少年宫、文化宫、体育馆等社会公共(公益)性单位配套停车设施(政府指导价)”。
路内停车泊位
收费停车场
三类区域路内泊位
黄岐海北片区白沙路
黄岐海北片区教育路
黄岐海北片区沿江路
黄岐城区九村路
黄岐城区中南路
收费标准
南发改费〔2019〕49号文件的附件“三、依法施划的道路人工或自动停车设施(政府定价)”中“三类区域”。
南发改费〔2019〕49号文件
根据南海区发展和改革局发布的南发改费〔2019〕49号文件对机动车停放服务收费标准进行明确,执行标准如下:




南海发布微信编辑部
来源:南海区发展和改革局、南海区人民政府网