铜仁4个区县最新人事
铜仁市碧江区人大常委会关于钟林等任免职的通知
2022年2月23日铜仁市碧江区第三届人民代表大会常务委员会第一次会议审议通过。
决定任命:
钟林为铜仁市碧江区人民政府办公室主任;
刘伟为铜仁市碧江区发展和改革局局长;
陈秀国为铜仁市碧江区教育局局长;
刘陶发为铜仁市碧江区工业和商务局局长;
金夏琳为铜仁市碧江区民族宗教事务局局长;
杨晓华为铜仁市碧江区民政局局长;
杨群刚为铜仁市碧江区司法局局长;
游君为铜仁市碧江区财政局局长;
姚元开为铜仁市碧江区人力资源和社会保障局局长;
詹敏为铜仁市碧江区自然资源局局长;
李召华为铜仁市碧江区住房和城乡建设局局长;
黄辉为铜仁市碧江区交通运输局局长;
陈际敏为铜仁市碧江区水务局局长;
安丽娜为铜仁市碧江区农业农村局局长;
徐飞为铜仁市碧江区文体广电旅游局局长;
任秀云为铜仁市碧江区卫生健康局局长;
高翔为铜仁市碧江区退役军人事务局局长;
田儒宇为铜仁市碧江区应急管理局局长;
刘世全为铜仁市碧江区审计局局长;
刘胜祥为铜仁市碧江区市场监督管理局局长;
王玲为铜仁市碧江区统计局局长;
田仁江为铜仁市碧江区医疗保障局局长;
杨伟为铜仁市碧江区乡村振兴局局长;
周淳为铜仁市碧江区生态移民局局长;
崔方为铜仁市碧江区林业局局长;
向宇为铜仁市碧江区城市管理局局长。
任命:
曾洪标为铜仁市碧江区人大常委会办公室主任;
林川为铜仁市碧江区灯塔街道人大工委主任;
曾越为铜仁市碧江区监察委员会委员。
决定免去:
滕素芬铜仁市碧江区民族宗教事务局局长职务;
杨水平铜仁市碧江区财政局局长职务;
樊志坚铜仁市碧江区交通运输局局长职务;
杨忠心铜仁市碧江区文体广电旅游局局长职务;
申秋利铜仁市碧江区市场监督管理局局长职务;
刘世全铜仁市碧江区统计局局长职务;
胡敬铜仁市碧江区医疗保障局局长职务;
杨伟铜仁市碧江区生态移民局局长职务。
免去:
杨昌文铜仁市碧江区人大常委会办公室主任职务;
杨再勇铜仁市碧江区灯塔街道人大工委主任职务;
田燕铜仁市碧江区铜兴街道人大工委主任职务;
杨晓英铜仁市碧江区人民法院副院长职务;
张忠泽铜仁市碧江区人民法院副院长职务;
彭先杰铜仁市碧江区人民检察院副检察长、检察委员会委员职务。
接受:
田燕同志辞去铜仁市碧江区第三届人大常委会委员职务(报区三届人大二次会议备案)。
铜仁市碧江区人民代表大会常务委员会
二○二二年二月二十三日
铜仁市碧江区人大常委会关于张贵斌任职的通知
2022年2月23日铜仁市碧江区第三届人民代表大会常务委员会第一次会议审议通过。
决定任命:
张贵斌为铜仁市碧江区人民政府副区长(驻村期满,所任职务自然免除)。
铜仁市碧江区人民代表大会常务委员会
二○二二年二月二十三日
铜仁市万山区人大常委会任免名单
2022年2月28日,铜仁市万山区第三届人民代表大会常务委员会第一次会议表决通过。
决定任命:
冉光权为铜仁市万山区发展和改革局局长;
张博竣为铜仁市万山区教育局局长;
蒋杰为铜仁市万山区工业和商务局局长;
唐峰为铜仁市万山区民族宗教事务局局长;
潘煊霖为铜仁市万山区民政局局长;
刘德清为铜仁市万山区司法局局长;
杨琪云为铜仁市万山区财政局局长;
孙蕾为铜仁市万山区人力资源和社会保障局局长;
田飞燕为铜仁市万山区自然资源局局长;
杨峻为铜仁市万山区交通运输局局长;
舒德为铜仁市万山区水务局局长;
刘斌为铜仁市万山区文体广电旅游局局长;
刘文秀为铜仁市万山区卫生健康局局长;
杨月明为铜仁市万山区退役军人事务局局长;
陈绍奇为铜仁市万山区应急管理局局长;
杨钊昌为铜仁市万山区市场监督管理局局长;
欧家顺为铜仁市万山区统计局局长;
张吉舟为铜仁市万山区医疗保障局局长。
任命:
王芳为铜仁市万山区人大常委会法制工作委员会主任;
柳亮为铜仁市万山区人大常委会丹都街道工作委员会主任。
吴鸿飞为铜仁市万山区人民检察院检察员、检察委员会委员、副检察长。
免去:
刘远学的铜仁市万山区人大常委会法制工作委员会主任职务;
杜翔的铜仁市万山区人大常委会丹都街道工作委员会主任职务。
刘远见的铜仁市万山区人民法院审判员职务;
杨胜志、王和平、高亚丽的铜仁市万山区人民法院人民陪审员职务;
兰勇、杨秀权的铜仁市万山区人民检察院副检察长、检察委员会委员、检察员职务;
严彪的铜仁市万山区人民检察院检察委员会委员职务。
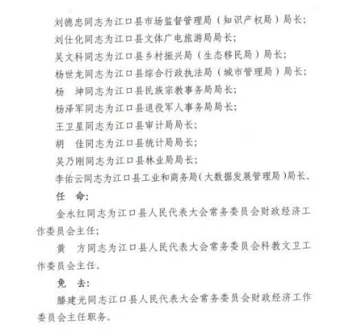
江口县第十七届人民代表大会常务委员会公告(第一号)


江口县人民代表大会常务委员会
2022年2月25日
沿河土家族自治县人民代表大会常务委员会公告
(2022)第2号
2022年2月22日,沿河土家族自治县第九届人民代表大会常务委员会第一次会议通过,决定免去:
李克相的沿河土家族自治县民族和宗教事务局局长职务。
沿河土家族自治县人民代表大会常务委员会
2022年2月22日
沿河土家族自治县人民代表大会常务委员会公告
(2022)第3号
2022年2月22日,沿河土家族自治县第九届人民代表大会常务委员会第一次会议通过,决定任命:
赵晓林为沿河土家族自治县人民政府副县长,驻村期满所挂任职务自然免除;
杨国为沿河土家族自治县民族和宗教事务局局长。
沿河土家族自治县人民代表大会常务委员会
2022年2月22日
毕节一地最新人事动态

大方县人民代表大会常务委员会
2022年2月28日
来源:铜仁市人民政府网、碧江人大、万山人大、江口人大、沿河人大等
原标题:《贵州两地最新人事》