中国基金报记者 方丽 陆慧婧
这个周末基金圈也并不平静,随着新能源最近一周超跌反弹,“顶流基金经理”满血复活,2021年冠军基金经理崔宸龙放宽大额申购!旗下两只基金放宽到原来限购金额的20倍到33.3倍!
在业内人士看来,基金打开大额申购,一方面可以为基金补充弹药,利于基金经理逆势布局,一定程度上也可避免基金业绩受到赎回的冲击;另一方面也是看好A股中长期走势,引导基民理性投资。
2021年“双料冠军”崔宸龙放开大额申购
前海开源公用事业单日限额上调至100万
2021年冠军基金经理崔宸龙最近又有新的动作。
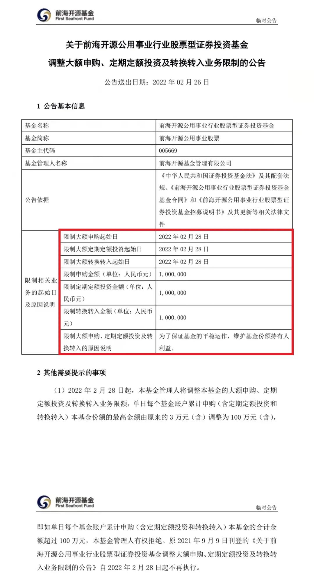
2月26日,前海开源基金公告,自2022 年 2 月 28 日起,由崔宸龙管理的前海开源公用事业行业股票基金单日每个基金账户累计申购(含定期定额投资和转换转入)本基金份额的最高金额由原来的 3 万元调整为 100 万元(申购限制放宽至原来的33.3倍!)。

他管理的另一只基金——前海开源新经济混合也同步放开大额申购上限,最高金额由原来的 5 万元(A、C 类份额合并计算)调整为 100 万元(申购限制放宽至原来的20倍!)。

刚刚过去的2021年,凭借着精准重仓新能源板块,崔宸龙一跃成为公募基金界的“黑马”,在2021年末,他管理的前海开源公用事业、前海开源新经济两只基金全年分别斩获119.42%、109.36%的收益,双双位居同类基金第一,崔宸龙也由此成为2021年股混“双料冠军”。
一度彪悍的业绩也吸引了大量申购基金,崔宸龙个人管理规模从2020年末不到10个亿上升至2021年末的409.62亿元,增幅高达59倍。
两只基金在2021年也多次限制大额申购,前海开源公用事业基金在2021年7月将大额申购上限下调至10万元,同年9月进一步下调至3万元;前海开源新经济也在去年将大额申购上限调整至5万元。
新能源相关基金开年业绩大幅波动
重仓新能源板块在2021年给崔宸龙带来了名气、规模和业绩,2022年随着新能源板块大幅波动,他管理的基金业绩也一度承压。
1月5日,也就是2022年开年第二个交易日,前海开源公用事业股票基金净值单日大跌5%,前海开源新经济单日跌幅也超过4%,两只基金开年首周跌幅均在10%左右。Wind数据显示,到了1月10日,前海开源公用事业年内跌幅更是达到12.31%,同类基金中排名垫底。

不过截止2月26日的最近一周时间,随着新能源板块回暖,上述两只基金业绩也大幅反弹,前海开源公用事业及前海开源新经济两只基金单周净值涨幅分别达到4.31%、5.35%,位列同类基金前列。

这样极致的业绩走势也吸引了无论是长期看好新能源或是短期抄底反弹的基民,崔宸龙的基金也一直出现在大型互联网平台热搜榜单前列。

前海开源公用事业基金也在销售榜单上名列前茅。

2月以来已有超20只权益基金放宽大额申购
张坤、朱少醒等明星基金经理均在其中
面对近期市场出现的急速调整,多位明星基金经理相继打开大额申购。2月23日晚间,兴证全球基金最新公告,由明星基金经理乔迁管理的兴全商业模式基金恢复接受十万元以上申购。
今年农历春节前夕(1月27日),上证指数一度跌破3400关口,当天就有张坤、朱少醒所管基金放宽大额申购。之后包括广发基金刘格菘、林英睿、郑澄然,交银施罗德基金何帅等基金经理也相继放开大额申购上限。Wind数据显示,今年2月以来,放开大额申购的权益基金就多达20只。
多家基金公司也对外发声,向市场传递出积极的信号。财通资管就表示,目前市场对联储加息的预期已经较为充分,同时央行一系列动作都明确了政策的力度和决心,因此对后市仍保持谨慎偏乐观的态度。同时,年初以来的回调也为后市提供了布局的机会。在市场波动之中,需要保持冷静、坚持价值投资的原则,积极寻找跌下来后估值合理、增长确定的公司,淡化短期市场波动的影响,力求为投资者实现长期可持续的阿尔法。
海富通基金苏竞也认为,立足当下,股市不必过于悲观。“股票与债券相比,性价比还是相对占优的。我们会在中性配置基础上,择机加强对权益市场机会的把握;从结构来看,我们相对看好稳增长主线和高景气赛道;往后看,在稳增长方向,我们可能会更加关注新基建的配置,以及关注疫情复苏主线下的一些投资机会;在高景气赛道方向,我们也会跟踪细分行业的景气度,进行择优配置。”
招商基金指出,当前位置不必对A股短期的弱势整理悲观,预计进入3月市场将逐步升温。随着市场对海外地缘风险的快速消化,以及后续海外美联储加息预期的逐步见顶,市场底部清晰。往后看进入3月份,稳增长政策将加速推进与发力,宽信用正在路上,市场将逐步回温。风格方面,成长风格经历前期调整后,进一步大幅回落可能性相对较小,近期有所企稳,但结合当前经济和政策环境,以及估值和仓位情况,成长风格可能仍未到大幅介入的时间,稳增长仍将是市场的阶段主线。
编辑:舰长
版权声明
《中国基金报》对本平台所刊载的原创内容享有著作权,未经授权禁止转载,否则将追究法律责任。
授权转载合作联系人:于先生(电话:0755-82468670)
原标题:《重磅突发!刚刚,“冠军”崔宸龙放大招:放宽基金限购至少20倍!》