原创 吴君 中国基金报
中国基金报记者 吴君
又有基金公司宣布换帅。在前任总经理离职不到两个月时间后,2月23日,先锋基金公告,任命Wong Leah Kuen为公司新任总经理。值得注意的是,前不久先锋基金34.21%股权刚刚完成司法拍卖,曾参与创建蓝石资管的朵元以1.1亿元拿下这笔股权。
今年以来公募基金高管变动总人数达到32人次,涉及19家基金公司;其中,董事长变动有4人次,总经理变动有7人次。
先锋基金公告新任总经理
年初已发三则高管变动公告
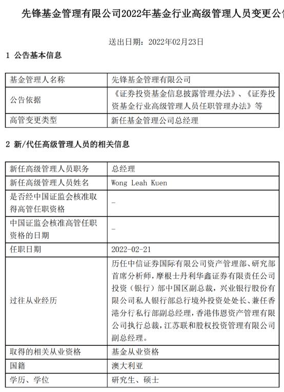
2月23日,先锋基金发布了《先锋基金管理有限公司2022年基金行业高级管理人员变更公告》。根据公告内容,Wong Leah Kuen成为先锋基金的新任总经理,澳大利亚国籍,任职日期是2022年2月21日。同时,自新任总经理任职之日起,常务副总经理高明达不再代为履行总经理职务。

从过往从业经历看,Wong Leah Kuen在加入先锋基金之前,历任中信证券国际有限公司资产管理部、研究部首席分析师,摩根士丹利华鑫证券有限责任公司投资(银行)部中国区副总裁,兴业银行股份有限公司私人银行部总行境外投资处处长、兼任香港分行私行部副总经理,香港伟恩资产管理有限公司执行总裁,江苏联和股权投资管理有限公司副总经理。
其实,先锋基金今年以来已经发布过三则高管人事变动公告。
1月6日,先锋基金公告称,刘东因个人原因在2022年1月4日离任公司总经理的岗位,将由公司常务副总经理高明达代任总经理一职。
随后,1月29日,先锋基金发布公告,黄劲松成为公司新任的督察长,任职日期是2022年1月27日;公司董事长张松孝不再代为履行督察长职务。资料显示,黄劲松曾任海南农工贸股份有限公司审计部主任,北京大立宏源科技有限公司项目部副总经理,中邮创业基金管理股份有限公司监察稽核部总经理,先锋基金管理有限公司监察稽核部总监。
先锋基金去年底规模仅为38亿元
前不久34.21%股权遭司法拍卖
公开资料显示,先锋基金成立于2016年5月16日,其股东为联合创业集团有限公司持有34.2076%的股权,大连亚联投资管理有限公司持有33.3074%,北京鹏康投资有限公司持有22.505%,齐靠民持股4.99%,张松孝持股4.99%。
Wind数据显示,先锋基金在成立之初资产规模增速明显,一年的时间从10.71亿元扩张到2017年底的63.02亿元。但后来公司规模大幅下跌,到2019年年末一度管理规模仅剩8.74亿元。截至2021年四季度末,先锋基金的管理规模为38.18亿元。

目前先锋基金旗下有9只公募基金产品,包括5只混合型基金,2只债券型基金,2只货币基金;从规模来看,先锋汇盈纯债、先锋博盈纯债两只基金规模相对较大,都超过17亿元,其他的都比较小。
值得注意的是,前不久先锋基金34.21%的股权还在阿里拍卖平台上被拍卖。就在今年2月15日,阿里拍卖平台的拍卖信息显示,在江苏省泰州市中级人民法院于阿里拍卖平台开展的“被执行人所持有先锋基金管理有限公司比例为34.2076%股权”项目公开竞价中,朵元以最高应价胜出,竞得先锋基金约34.21%的股权,成为先锋基金的第一大股东。该标的网络拍卖成交价格为1.1亿元。
据悉,朵元在2014年参与创立了蓝石资管,蓝石资管的相关人士称,朵元曾在蓝石任职并主管投资交易业务,管理的产品取得了不错的业绩。但后期主要以个人身份从事公募基金相关筹备工作。

今年基金公司高管变动达到32人次
作为掌舵人,基金公司总经理、董事长等核心岗位的人事变动,一直备受市场关注。除了先锋基金,今年也有多家基金公司公告,其董事长、总经理的离职和新任的情况。
1月14日,红塔红土基金公告,公司董事长李凌因工作安排在1月13日离任,他将转任公司首席信息官;而董事长一职将由杨洁代任,杨洁现任红塔红土基金董事、总经理。
1月20日,合煦智远基金发布高级管理人员变更公告,李骥成为公司新任总经理,任职日期为2022年1月19日。同时,自2022年1月19日起,合煦智远基金董事长郑旭不再代为履行总经理职务。
1月29日,国金基金发布高级管理人员变更公告,总经理尹庆军转任公司副董事长,新任邰海波为公司总经理,任职日期2022年1月28日。
另外,年前银河基金发布公开招聘总经理公告,除了设置了具有累计10年以上的金融行业工作经历、3年以上公募基金等相关领域、公司副总经理及以上工作经历、年龄不超过50周岁等硬性门槛要求之外,还提出了候选人需要具有正确的业绩观,正确处理效益与规模、当期与长远的关系等一些原则性理念,在业内引发关注。
近年来公募基金行业高管人员变动比较频繁,Wind数据显示,今年以来公募基金高管变动总人数达到32人次,涉及19家基金公司;其中,董事长的变动人数有4人,总经理的变动人数有7人,副总经理的变动人数有10人。而在刚刚过去的2021年公募基金高管变动总人数达到362人次,涉及124家公司,其中,董事长、总经理两大公募核心岗位变动的分别为79人次、98人次。
有公募基金研究人士分析,公募高管变动,可能的原因包括股权变动、公司内部管理机制、绩效考核是否达标、经营理念、高管个人职业发展规划、退休等,近年来尤其是中小基金公司,高管变动更为频繁。作为轻资产、重人才的公募基金行业,总经理等核心岗位的人事变动,对公司的发展影响比较大。当然,近年来基金行业快速发展,为优秀人才提供了大量展示能力的机会,与此同时行业内竞争格局也在日益加剧,适度的人才流动属于正常现象,投资者可理性看待。
编辑:乔伊
版权声明
《中国基金报》对本平台所刊载的原创内容享有著作权,未经授权禁止转载,否则将追究法律责任。
授权转载合作联系人:于先生(电话:0755-82468670)
原标题:《这个澳大利亚人,当上中国公募基金公司总经理!》