好消息
你们心心念念的
13号线一期
17号线二期、18号线三期
有新进展啦~
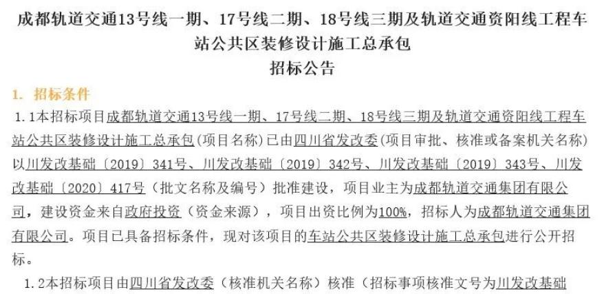
日前,成都轨道交通集团有限公司发布了成都轨道交通13号线一期、17号线二期、18号线三期及轨道交通资阳线工程车站公共区装修设计施工总承包(项目名称)招标公告。

截图自成都轨道集团网站
本次招标项目有13号线一期
17号线二期、18号线三期
详情如下
⬇️
成都轨道交通13号线一期工程
瓦窑滩站—龙安站
线路长度29.07km
全为地下线,设车站21座

成都轨道交通17号线二期
工程范围为机投桥站(不含)~高洪村站(含)
均为地下线路
共设置地下车站18座

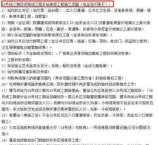
成都轨道交通18号线三期工程
(含北延段、临江段和三站一区间)
共设置8座车站
其中7座地下站,一座高架站

轨道交通资阳线工程
共设置车站7座
其中高架站3座
地下站4座

根据招标公告
本次招标共分为3个标段
标段1:成都轨道交通13号线一期工程车站公共区装修设计施工总承包;
标段2:成都轨道交通17号线二期工程车站公共区装修设计施工总承包;
标段3:成都轨道交通18号线三期及轨道交通资阳线工程车站公共区装修设计施工总承包。



三个标段施工范围(具体工程范围详见施工要求和设计要求)
其中
值得注意的是
三个招标标的的计划工期
��13号线一期:2022年3月20日至2024年12月30日(1017日历天),招标人有权调整工期6个月。
��17号线二期:2022年3月20日至2024年12月30日(1017日历天),招标人有权调整工期6个月。
��18号线三期及资阳线:18号线三期:2022年3月20日至2025年6月30(1199日历天),资阳线:2022年3月20日至2024年9月30日(926日历天)。
其中,火车北站、骡马市站工期根据业主实际要求执行,不因工期影响额外增加费用补偿。招标人有权调整工期6个月。
快来看看
路过你家附近吗?
来源:“成都东进那些事儿”微信公众号

期待!
原标题:《成都地铁13、18、17号线最新进展→》