青海省2022年上半年中小学教师资格考试(笔试) 疫情防控须知
广大考生朋友:
2022年上半年中小学教师资格考试(笔试)将于3月12日举行,为做好疫情防控常态化背景下的考试组织实施,保障广大考生朋友的人身安全和身体健康,省教育招生考试院提醒广大考生朋友要注意并遵守以下事项。
一、考前准备——做好健康监测
(一)考前扫码打卡
为精准做好考试疫情防控工作,切实保障广大考生的自身安全,所有考生在成功申领“信康码”并检查核对“信康码”个人信息无误的基础上,须按要求扫描“青海省中小学教师资格考试健康监测”场所登记码进行健康信息打卡。
1.申领“信康码”。通过微信公众号“信用青海”实名申领信用健康码(简称“信康码”)。搜索“信用青海”→关注“信用青海”公众号→点击“信康码”→点击“我的健康码”→按要求如实填报→点击“申领”。
2.信息检查。请考生务必先仔细检查“信康码”个人信息(微信搜索“信用青海”—“信康码”—“个人信息”),确保个人信息真实有效,特别是“当前城市”信息须确保准确无误(如下图)。当前所在城市发生变化时,请务必及时修改,因填写虚假信息造成的一切后果由考生本人承担。

请务必及时修改当前城市信息
3.扫码打卡。已成功报名参加青海省2022年上半年中小学教师资格考试(笔试)的考生,请使用微信“扫一扫”功能扫描下图“青海省中小学教师资格考试健康监测”场所登记码,进行健康信息打卡。扫码后弹出“绿码”(或黄、红码)即为打卡成功,无需其他操作。

请务必保存此场所登记码,考前将多次使用
非本次考试考生谢绝扫码
4.扫码打卡时间及次数要求
(1)2月19日-2月25日期间,从省外返青或仍在省外的考生须每天打卡一次,其他考生在此期间至少打卡一次。
(2)2月26日-3月11日,所有考生均须每天打卡一次。
(二)签署“承诺书”
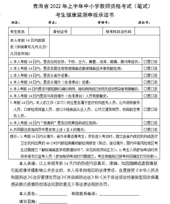
登录“青海省教育考试网”(http://www.qhjyks.com)进入通知公告栏目查看笔试疫情防控须知并下载打印《青海省2022年上半年中小学教师资格考试(笔试)考生健康监测申报承诺书》(详见附件1),参加考试前一天如实填写签署“承诺书”。
(三)查询“通信行程卡”
微信小程序中搜索通信行程卡,按提示要求注册查询个人行程数据,参加考试前一天截屏、彩色打印、签字。
(四)以下情况考生必须进行核酸检测
1.考前21天内有国(境)外旅居史的来青返青考生,须提供国内第一入境地签发的“解除隔离医学观察通知书”和青海当地定点医疗机构签发的“解除隔离医学观察通知书”,以及考前48小时内核酸检测阴性报告。
2.考前14天内有国内中、高风险地区旅居史的来青返青考生,须提供青海当地定点医疗机构签发的“解除隔离医学观察通知书”,以及考前48小时内核酸检测阴性报告。
3.考前14天内有省外非中、高风险地区旅居史的来青返青考生,须提供考前48小时内核酸检测阴性报告。
考前十四天未出本省的考生是否进行核算检测,按后期我院发布的“温馨提示”进行。
(五)做好日常防护及健康排查
考前14天做好自我防护,注意个人卫生,避免在国内疫情中高风险地区或国(境)外旅行、居住;避免与新冠肺炎确诊病例、疑似病例、无症状感染者及中高风险区域人员接触;避免去人群流动性较大、人群密集的场所聚集。若出现发热、干咳、乏力、鼻塞、流涕、咽痛、腹泻等可疑症状,有境外或中高风险地区活动轨迹或信康码为非“绿码”的人员,按规定及时就医排查。
二、考试实施——遵守防疫要求
(一)考试当天,考生应预留充足的时间,提前到达考点接受相关检查,以免影响考试。考生进入考点、考场时,须遵守考区考点疫情防控工作规定,主动配合工作人员进行防疫检测、询问、排查等工作,接受体温测量和消毒。
(二)考生应自备一次性医用口罩,进入考点建议全程佩戴口罩,但不得因为佩戴口罩影响身份识别,进入考场后自行决定是否佩戴。
(三)考生进入考点、考场须提供以下材料(简称“两证一卡一码一书”及相应的“一报告”):
1.“两证”:本人有效身份证、准考证。
2.“一卡”:通信行程卡,参加考试前一天截屏、彩色打印、签字(每场考试均需提交,考生根据自己报考科目确定打印份数)。
3.“一码”:在有效期内且显示绿色码的“信康码”,参加考试前一天截屏、彩色打印、签字(每场考试均需提交,考生根据自己报考科目确定打印份数)。
4.“一书”:《青海省2022年上半年中小学教师资格考试(笔试)考生健康监测申报承诺书》打印件(参加考试前一天打印、签字,每场考试均需提交,考生根据自己报考科目确定打印份数)。
5.“一报告”:“一卡”显示到达和途径国(境)外或国内中高风险地区的考生,须提交当地医疗定点机构签发的“解除隔离医学观察通知书”和考前48小时内核酸检测阴性报告原件及复印件;“一卡”显示到达或途径省外非中、高风险地区的考生,须提供考前48小时内核酸检测阴性报告原件及复印件(复印件须本人签字,每场考试均需提交,考生根据自己报考科目确定复印份数)。
以上材料齐全,并且现场体温测量正常(<37.3℃)、无咳嗽等呼吸道异常症状的考生,方可正常参加考试。
(四)体温异常(≥37.3℃)的考生,现场接受体温复测,确属发热的,经现场疾控机构工作人员评估,综合研判具备参加考试条件的,需服从考点的安排,由专人负责带至隔离考场参加考试。
(五)考试期间,考生应自觉遵守青海省教育厅、青海省卫生健康委员会《关于印发
<新冠肺炎疫情防控常态化条件下青海省国家教育考试组考防疫工作实施意见><青海省国家教育考试组考防疫工作应急预案>的通知》(青教综〔2020〕191号)和考点所在地政府的有关要求,服从考点的工作安排,配合考点做好身体健康检测,如实申报健康状况并提供相关材料,考试疫情防控中拒不配合工作人员进行防疫检测、询问、排查及材料不全者一律不得参加考试。青海省国家教育考试组考防疫工作应急预案>新冠肺炎疫情防控常态化条件下青海省国家教育考试组考防疫工作实施意见>考生应如实申报个人行程及健康信息。对于刻意隐瞒病情或者不如实报告发热史、旅行史和接触史的考生,以及在考试疫情防控中拒不配合的人员,将按照《治安管理处罚法》《传染病防治法》和《关于依法惩治妨害新型冠状病毒感染肺炎疫情防控违法犯罪的意见》等法律法规予以处理。
考试疫情防控措施将根据疫情防控形势变化适时调整,请密切关注青海省教育考试网(http://www.qhjyks.com/),及时了解相关政策信息。
其他未尽事宜,请咨询所属考区教育考试机构(详见附件2)。
附件 1:青海省 2022 年上半年中小学教师资格考试(笔试)考生健康监测申报承诺书
附件 2:青海省各考区教育考试机构联系方式
青海省教育招生考试院
2022年2月17日
青海省2022年上半年中小学教师资格考试(笔试)考生健康监测申报承诺书

青海省各考区教育考试机构联系方式

来源:青海省教育招生考试
原标题:《青海省教育招生考试院最新通知》