日前
中国国防工业企业协会发布“2021年度国防科技工业管理创新获奖成果”名单,兵器装备集团28家企事业单位的44项管理创新成果获得殊荣,获奖数量创历史新高。其中,一等奖2项、二等奖14项、三等奖28项,相比上年度,获奖数量增加22%。
兵器装备集团
��将管理创新作为推进对标世界一流管理提升行动的重要举措,立足新发展阶段,贯彻新发展理念,精心组织选题,指导督促成员单位围绕发展战略与基础管理、财务经营与商业模式、科技研发与技术管理、人力绩效与企业文化、生产组织与供应链管理等方面抓落实、求突破、见成效。
��参评成果大获丰收,是专业机构对兵器装备集团企业管理水平进步的高度认可,是对企事业单位近年来管理沉淀和创新工作的充分肯定,更是对集团上下敢为人先、勇于担当的极大褒奖!
从2021年获奖成果看,企事业单位管理水平显著提升、各具特色,如:
��长安汽车构建以创造价值为导向、融入业务为核心的标准化管理体系。
��长安望江着力打造全生命周期“四全”制造体系。
��成都光明构建以市场化创新驱动为活力的高价值专利培育体系等。
这些成果从体系上解决了一些重点领域面临的管理难题,进一步厚植了集团公司品牌底蕴,彰显了品质保证能力。
兵器装备集团在推进管理创新工作的同时
同样注重对成果的锤炼
致力于打造“含金量”高、可复制、可推广的
现代化管理创新成果、经验及典型案例
以管理创新赋能高质量发展
各单位要
��进一步提高认识,主动向获奖单位看齐、学习,加快向世界一流迈进。
��提前谋划、积极申报2022年管理创新成果,提高成果的申报质量,以积极参评国防科技工业管理创新成果等为契机,持续增强核心竞争力,以管理创新促进企业提质增效,为打造具有全球竞争力的世界一流科技企业集团奠定更加坚实的基础。
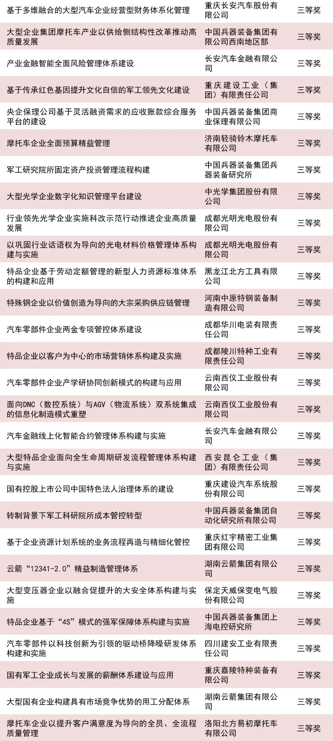
兵器装备集团获得
国防科技工业2021年度
管理创新成果奖名单


原标题:《附完整名单|兵器装备集团管理创新成果获奖创历史新高!【管理对标世界一流<16>】》