
导语
2 月 4 日晚,第二十四届冬季奥林匹克运动会如期开幕,国家速滑馆作为北京赛区唯一新建的冰上竞赛场馆,一亮相便吸引了全世界的目光。这个拥有 1.2 万平方米亚洲最大全冰面设计的“冰丝带”,同时也是世界上首个采用二氧化碳跨临界直冷制冰技术的冬奥速滑场馆,这能带来极高的能效比和极低的碳排放。
气候变化是人类面临的共同挑战,关系到人类的生存和发展。中国作为负责任国家,采取了一系列政策和措施,积极应对气候变化。
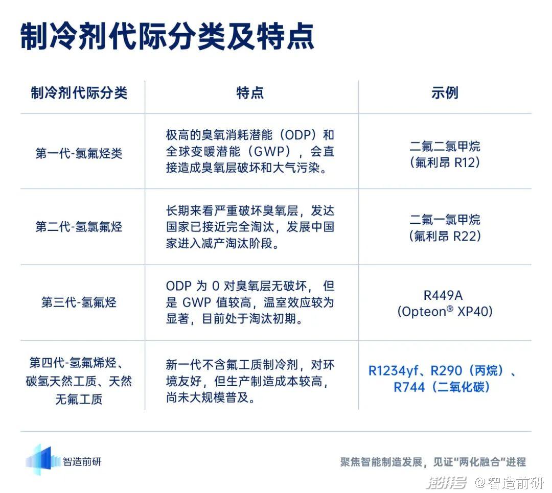
01. 从氢氯氟烃到二氧化碳
实现低碳高效制冰的关键,在于找到一款先进的制冷剂。制冷剂又称“冷媒”,是各种热机中借以完成能量转化的媒介物质,在 1977 年出现臭氧层空洞问题之前,世界上最广泛应用的工质是二氟一氯甲烷(R-22),也就是人们常说的“氟利昂”。10 年之后,鉴于氟利昂排放和臭氧层消失之间直接且密切的联系,26 国代表在加拿大蒙特利尔市签署了《蒙特利尔议定书》,协议书规定各代氟代烃类物质的生产及销售均需被逐步限制、削减、停产,从而推动全球氟致冷剂的升级换代。
制冷剂代际分类及特点
随着第二代制冷剂开始走向完全淘汰,以氢氟烃为代表的第三代制冷剂开始逐渐占领全球高端市场,其具备优异的制冷能效,且 ODP 值几乎为 0,不会对臭氧层构成威胁。随着第三代制冷剂消耗量的急剧增加,一些潜在的问题也开始突显,尽管氢氟烃类产品只占温室气体排放总量的 5%,但其 GWP 值仍高达 675-3500,是二氧化碳的成百上千倍。
国家速滑馆内景(新华社)
为了达成“生态优先、资源节约、环境友好”的办奥理念,北京冬奥组委开创性的使用了二氧化碳作为国家速滑馆等四个场馆的制冷剂,这是目前世界上最为环保的制冰技术,它的碳排放趋近于零,与传统制冷方式相比,可实现节能 30% 以上;同时作为先进的制冰技术,其冰面温差可控制在 0.5℃ 以内,可确保在赛时期间为运动员提供高标准的竞赛场地。此外,国家速滑馆制冷产生的余热回收可用于运动员生活热水、融冰池融冰、冰面维护等,每年可节电 180 万度。
目前,世界上许多知名公司都相继开发了不同形式的二氧化碳压缩机, 其中部分产品已经市场化和系列化 , 用于热泵热水器、大型超市陈列柜等 , 但成果的关键技术都处于保密阶段,本次二氧化碳跨临界直冷制冰技术的应用也标志着我国已经在相关技术领域实现突破。随着研究的不断深入,整个系统日趋成熟,特别是系统的循环效率和安全性与可靠性方面,能够逐步接近主流三代制冷剂水平;二氧化碳将成为最有前途的制冷剂之一,应用前景十分乐观,推广二氧化碳制冷系统对我国具有重要的战略意义。
02. 剥离回用,避护结合
除了制冰造雪,本次冬奥场馆在建设的过程中,也尽力把对环境的影响降到了最低。
国家高山滑雪中心,位于北京市延庆区西北部小海坨山南麓区域,这里是北京的“第二高峰”;从山脚下到海拔 2198 米的顶峰,分布着全世界稀缺的亚高山草甸。这些草甸内物种丰富,表土中蕴含着优良的土壤种子库,是难以再生的宝贵资源。工程师们在建设的过程中,充分考虑生态环境本底较弱的特点,采取“表土剥离”等方式,剥离收集保护表土资源,减少表土资源在建设施工过程中的流失浪费,并将剥离的表土用于赛区内的生态修复,和景观重建等工作,有效降低了场馆建设开发活动对区域生态系统的影响。
由于山势高低起伏,无法使用大型机械,建设者们只能用人工方式开挖,将表土挖出后分割成 400mm 见方的土块,再把它们卷起、编号,存放于地势较高的位置;待到场馆建设完成后,再将表土资源全部回用,实现了原土、原地、原样回填。2017 年 3 月 至 2018 年 4月,仅延庆赛区就有 81848 立方米表土得以保留。
延庆赛区利用表土进行生态修复效果
为避免新建路桥阻碍中型及大型野生动物种群迁移,赛区新建或利用现有桥涵建设 11 座野生动物通道,为野生动物自由通行活动提供便利,同时在施工现场严格设置施工红线,避免机械设备进入溪流河道,预防油污渗漏污染水体,影响两栖动物栖息环境;夜晚施工期间,照明灯光使用遮光罩,结束后关闭电源,减少对昆虫、鸟类等具有趋光性野生动物的不利影响;组织巡护人员在赛区及周边开展动物救助工作,发现野生动物幼体和受伤的动物 及时进行收容救治。
经过 6 年的生态修复和动植物保护,北京市和张家口市空气中细颗粒物 (PM2.5) 平均浓度分别由 80.6 微克 / 立方米和 34 微克 / 立方米下降至 33 微克 / 立方米和 23 微克 / 立方米;截至 2021 年 6 月,张家口市森林覆盖率达到 50%,比 2015 年提高 13 个百分点,其中仅 2020 年即完成造林绿化 7867 公顷。
通过从源头减少对赛区的生态扰动,多种方式对动植物进行保护,实现全面生态修复,北京冬奥会各赛区的生态环境得到了最大限度的保护,生物多样性得到了保持,探索形成了人类活动与自然环境和谐共存的长期可持续发展模式,为人、建筑和山林的和谐共存积累了经验,进行了良好示范。
03. 张北的风,点亮了冬奥的灯
中都换流站俯瞰图(新华社)
张北,中都换流站,柔性直流电网工程的电力输送主通道。坝上风机群产生的源源不断的绿色电能将从这里出发,流经 666 公里的线路直达延庆,助力北京冬奥场馆在奥运史上首次实现 100% 清洁能源供电,且将赛区的供电可靠性提高到 99.999%,这是历届冬奥会最高标准。
张北柔直工程总投资 125 亿元,新建 4 个换流站,总换流容量 900 万千瓦,是世界上首个输送大规模风电、光伏、抽水蓄能等多种能源的四端柔性直流电网工程,也是世界上电压等级最高、输送容量最大的柔性直流工程,核心技术和关键设备均为国际首创,创造了 12 项世界第一。
由于风、光等间歇式能源自身固有的随机性、波动性等特征,若采用传统的交流输电技术,新能源容量越大,对电网的冲击也就越大,将交流电转化为直流电能够有效抑制交流电压波动,减少功率波动对受端电网的影响,从而解决新能源大容量并网的难题。
自 2020 年 6 月正式投运以来,每年可向北京电网输送约 140 亿千瓦时清洁能源,约占北京年用电量的十分之一,每年可节约标准煤 490 万吨,减排二氧化碳 1280 万吨,为国家“双碳”目标的实现提供了稳定可靠的解决方案。
我国能源结构发展情况对比
近年来,我国新能源产业发展势头迅猛,在能源结构中的比例不断扩大,成为能源的重要组成部分。截至 2021 年 12 月,全国新能源装机容量达到了 6.73 亿千瓦,占电源总装机容量的 28.3%,较 2011 年提高了近 7 倍,太阳能、风电等可再生能源装机容量均排名世界第一。
按照能源发展的基本规律,世界能源正处于从油气向新能源的转换期,正在迈入煤炭、石油、天然气和新能源“四分天下”的新时代,清洁能源发展将渐入“黄金时期”。加强新能源科技攻关和资源开发已达成全球共识,以国家电网、特变电工为首的一众龙头企业,携特高压直流输电、无人值守巡检、直流融冰兼静止无功补偿等核心技术,正努力走出国门将电力行业的“中国标准”推向世界。
结语
“试问中国何时能派代表赴万国运动大会?何时能于万国运动大会时独得锦标?又何时能使万国运动大会举行于中土?”
从 1910 年《申报》发出的“奥运三问”,到 2022 年北京的“双奥之约”,今天的中国历经百年跨越,已经变的沉稳而内敛;我们不再像 2008 年那样,将满腔热情燃放于焰火之中,努力的诉说着自己,而是可以把实力与底蕴隐藏在山川之间,冰雪之下。
在未来可持续发展的道路上,中国必将向世界展现更多的中国方案、中国智慧和中国力量。
参考文献:
[1] 北京冬奥组委.北京冬奥会低碳管理报告(赛前)[EB/OL].2022.
[2] 北京冬奥组委.北京 2022 年冬奥会和冬残奥会 遗产案例报告[EB/OL].2022.
[3] 北京冬奥组委.北京 2022 年冬奥会和冬残奥会 环境遗产报告[EB/OL].2022.
[4] 开源证券.三代制冷剂将迎“黄金十年”,静待龙头引领周期反转[EB/OL].2020.12.
[5] 国家电网.国家电网有限公司服务新能源发展报告2021[EB/OL].2021
[6] 马飙, 冀兆良. 二氧化碳制冷剂的应用研究现状及发展前景[J]. 制冷, 2012(3):8.
[7] 邹才能, 赵群, 张国生,等. 能源革命:从化石能源到新能源[J]. 天然气工业, 2016, 36(1):10.