2022年1月份以来,湛江市公安机关共查处非法燃放、销售、储存、运输烟花爆竹行为198起,刑事拘留2人、行政拘留55人、行政罚款157人,收缴(扣押)烟花爆竹1.5万余件。
今天是元宵节
警察蜀黍提醒广大市民朋友
禁放区内全时段禁止燃放烟花爆竹
切记不要以身试法


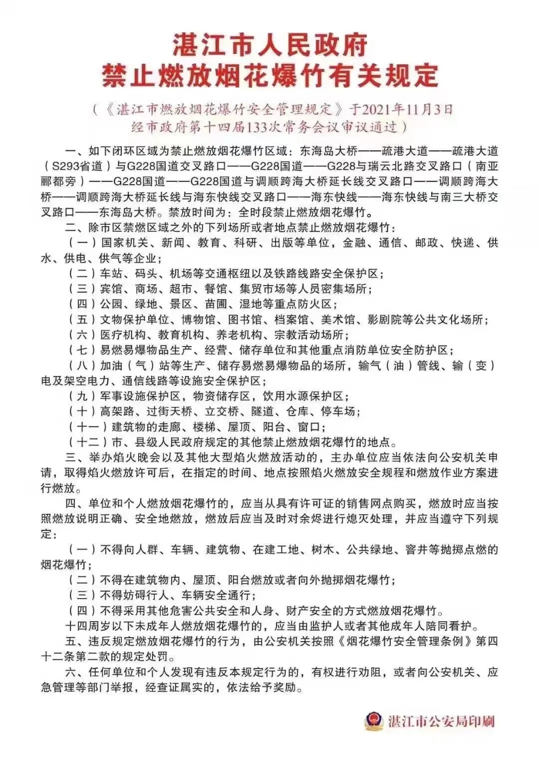
▲点击图片了解烟花爆竹禁放区
以 案 示 警
警察蜀黍曝光
近期部分违规燃放烟花爆竹的案例
以案示警
希望大家引以为戒
������
案例一
2022年1月26日22时许,郑某容、张某、黄某承、冯某辉等人在坡头区奥体中心五环广场沙滩处非法燃放烟花被查获,市公安局坡头分局海东派出所依照《烟花爆竹安全管理条例》有关规定对郑某容等4人予以行政处罚。

案例二
2022年1月30日14时许,陈某和在湛江市初级实验中学附近路段非法燃放烟花被查获,市公安局赤坎分局北桥派出所依照《烟花爆竹安全管理条例》有关规定对陈某和予以行政处罚。

案例三
2022年2月6日21时许,杨某明、陈某辉在赤坎区北桥河机耕路福建村非法燃放烟花被查获,市公安局赤坎分局北桥派出所依照《烟花爆竹安全管理条例》有关规定对杨某明、陈某辉予以行政处罚。

案例四
2022年2月10日10时许,曹某荣在霞山区谢屋南村一小巷处非法燃放烟花爆竹被查获,市公安局霞山分局工农派出所依照《烟花爆竹安全管理条例》有关规定对曹某荣予以行政处罚。

案例五
2022年2月10日14时许,谢某柏在霞山区霞山东村一空地处非法燃放烟花爆竹被查获,市公安局霞山分局工农派出所依照《烟花爆竹安全管理条例》有关规定对谢某柏予以行政处罚。

燃放烟花爆竹
潜藏着巨大的危害
请市民朋友自觉遵守
《湛江市人民政府禁止燃放烟花爆竹有关规定》
切勿在禁放区内燃放烟花爆竹

处罚法律依据:
《烟花爆竹安全管理条例》第四十二条第二款:
在禁止燃放烟花爆竹的时间、地点燃放烟花爆竹,或者以危害公共安全和人身、财产安全的方式燃放烟花爆竹的,由公安部门责令停止燃放,处100元以上500元以下的罚款;构成违反治安管理行为的,依法给予治安管理处罚。
严格遵守烟花爆竹禁放规定
如若发现违规燃放烟花爆竹的行为
请立即拨打110举报
公安机关将及时核实和查处
来源:湛江公安
原标题:《湛江人注意!元宵节,这些区域禁放烟花爆竹!》