近日,
备受关注的徐州地铁4号线
建设传来最新动态。

徐州市公共资源建设工程交易平台
发布了徐州市城市轨道交通4号线
一期工程各个标段的监理招标公告

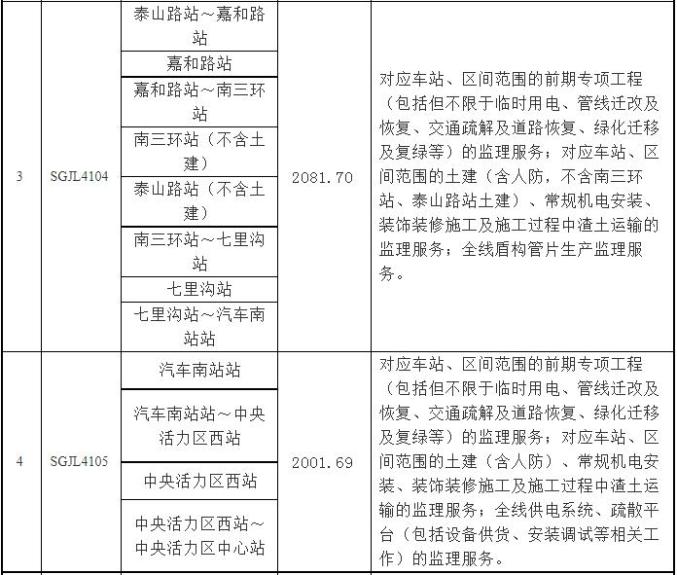
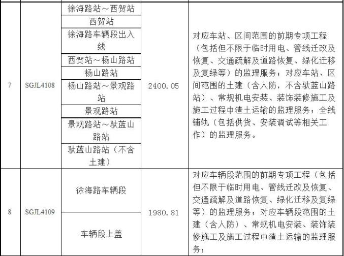
徐州市城市轨道交通4号线一期工程线路全长26.2km,共设站19座,含换乘站8座,全线为地下线。新建徐海路车辆段一座;无新建主变电所,与既有线路主变电所实现资源共享。项目共分为8个标段,此次8个标段全部进行监理招标。




8个标段全面进行工程监理招标,预示着地铁4号线离正式开工建设已经为期不远了。
徐州市城市轨道交通4号线一期工程起自大学路与珠江西路交叉口处的桥上村站,沿大学路、三环南路、规划中央活力区道路、汉源大道、长安大道、宝莲寺路、蟠桃山路敷设,止于驮蓝山路站,线路全长26.2公里,起终点预留二期延伸条件。全线共设置19座车站,均为地下站。工程总投资约184.70亿元,建设工期预计为5年。
4号线与1号线、2号线、3号线、规划中的5号线、6号线、7号线及远景S3线都有地铁站换乘。
从4号线一期工程走向示意图上可以看到,地铁4号线跨徐州铜山区、泉山区、云龙区、鼓楼区等多个区,拥有8座换乘车站,成为名副其实的“换乘王”。
徐州市城市轨道交通4号线
一期工程部分特色站点
徐州第一人民医院
2019年,徐州第一人民医院搬迁至铜山区,这座苏北医疗版图上崛起的崭新坐标,目前已成为淮海经济区占地面积超大、规模体量超大的园林式三级甲等综合医院。未来坐地铁4号线就可直达。

云龙湖旅游风景区
地铁4号线一期工程毗邻国家5A级旅游景区——云龙湖旅游风景区,市民从泰山站下车,步行一会儿便可欣赏到风景秀丽的云龙湖。

汽车南站
汽车南站作为一个徐州重要交通枢纽,拥有数百条营运路线,同时也是人流车流密集区,地理位置十分优越。
4号线作为一条覆盖中心城区重要的客流走廊的轨道交通骨干线,串联汽车南站、南三环路等交通枢纽,它的规划建设对于完善城市轨道交通网络、缓解城市地面交通压力具有重要意义。
期待!期待!期待!
综合徐州公共资源建设工程交易平台、徐州地铁
原标题:《最新消息!事关徐州地铁4号线!》