点击“福建交警微发布”关注我
元宵节前后,各地将迎来一波客流高峰,学生、务工人员等返程客流将相互叠加,商场、旅游景点、文化娱乐场所、车站等地周边路段将迎来较大的车流、人流高峰。
交通管理措施
为切实做好春运后期道路交通安全管理工作,保障元宵节期间道路交通安全形势持续平稳,泉州各地公安交警部门将以主要商场、步行街、旅游景点、文化娱乐场所、涉酒场所等周边路段为重点,组织执法小分队、流动巡逻队,加强流动执法、交通疏导指挥。
元宵节前后鲤城区部分道路交通管制的通告
2022年元宵节前后,预计鲤城区部分道路将出现交通流量急剧增加的情况。为了更好保障道路通行秩序,鲤城交警大队决定对部分道路实施交通管制,具体通告如下:
管制时间:
2022年2月13日-16日(即正月十三至正月十六)
管制措施:
根据道路实际交通流量对西街、东街、南俊路、百源路、新门街、涂门街、新华路连接形成的闭合区域内的路段进行适时交通管制,管制期间禁止一切车辆(含非机动车)通行。以上区域周边道路交通流量达到饱和后,将对区域外的路段进行适时交通管控分流。

出行建议:
(一)请广大市民群众提前选择路线绕行,避开东街、新华路、百源路、打锡街、涂门街等交通流量大的路段。
(二)鲤城中心城区停车资源有限,请广大市民尽量选择公共交通出行;驾驶机动车出行的市民请将车辆停放在笋江公园、江滨公园、凯德广场、侨乡体育馆等停车场,换乘公共交通前往中心城区。
交警提醒:
交通管制期间带来的出行不便敬请广大市民朋友予以理解和支持,提前合理安排出行方式,自觉服从民警现场指挥,共同维护交通秩序,确保交通安全畅通。
泉州市公安局交通警察支队鲤城大队
2022年2月11日
两条道路因施工交通管制

酒驾天天查
2月份以来,泉州各地公安交警部门共查处酒醉驾180起。虽然春节假期已经结束,但是元宵节之前“年味”依然很浓,走亲访友、聚餐聚会仍然较多,酒驾醉驾肇事风险依然突出。
公安交管部门将持续开展“酒驾天天查”行动,严管严查酒驾醉驾违法犯罪行为,坚决遏制酒驾醉驾肇事肇祸。广泛发动群众通过拨打“110”报警电话,有奖举报酒醉驾违法行为,营造全民拒酒驾的浓厚氛围。同时还将持续整治超速、超员、无牌无证、违法载人等各类严重交通违法行为,强化节日期间道路交通安全管控。
公安交警提示:广大驾驶人朋友,酒后驾驶危害大、后果重,为了自己和他人的生命安全、家庭幸福,请自觉做到“开车不喝酒,喝酒不开车”,切勿心存侥幸、酒后驾车。希望广大市民朋友们与我们一起共同维护良好的道路交通秩序,拒绝酒后驾驶,平平安安过节!

元宵期间部分易拥堵路段





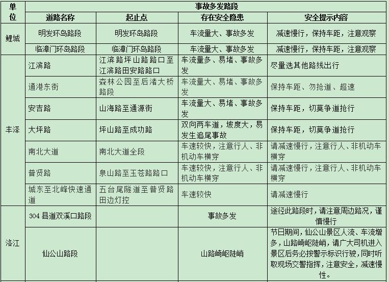
元宵期间部分道路危险路段、事故多发点段



来源:泉州交警
扫描二维码 关注福建交警
往期回顾
■大年初一!副省长、公安厅长黄海昆到福州看望慰问基层一线民警
■权威发布丨再升级!超便捷!“福建交通罚没”微信版上线 ,一次关注,全流程办理
■驾驶人必备!“快处快赔121”全攻略,赶紧收藏!
■@驾驶人,高速上遇到紧急情况,用“一键报警”!丨我为群众办实事
■《生死一瞬间,你选哪一边》(第二季)道路交通安全警示教育片
原标题:《事关元宵出行!泉州市区多个路段交通管制,这些安全事项请注意!》