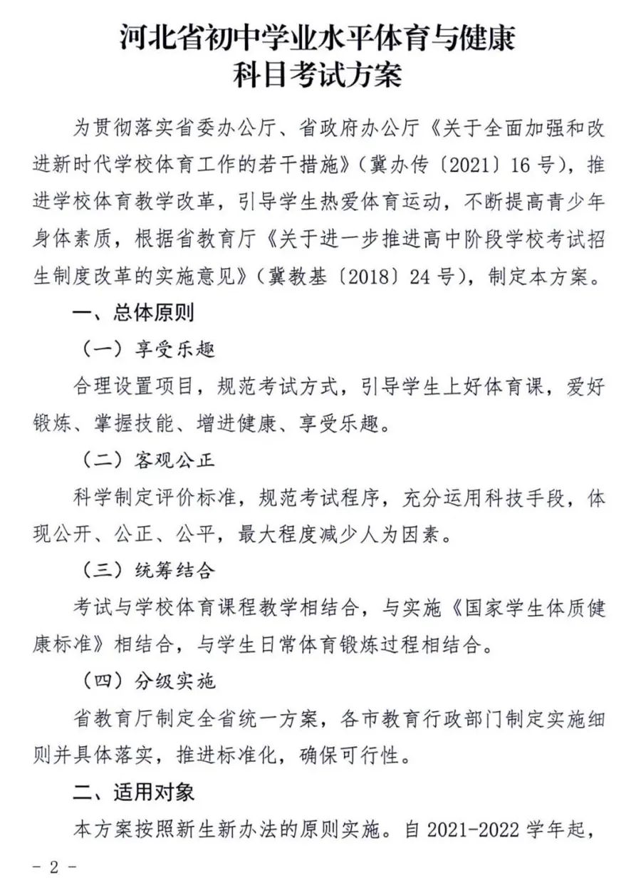
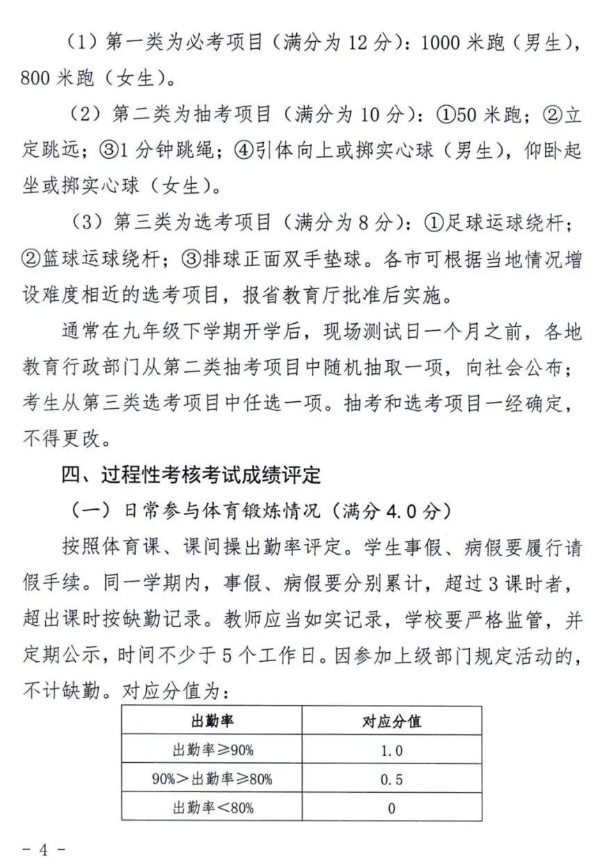
河北省教育厅最新发布通知,印发《河北省初中学业水平体育与健康科目考试方案》。自2021-2022学年起,全省新升入七年级的学生初中学业水平体育与健康科目考试适用此方案。体育与健康科目考试将由过程性考核和现场测试两部分组成,总分为50分,记入中考录取总分。







[报道|河北日报记者马利]
原标题:《总分提高至50分!河北省中考体育科目最新方案来了》
00 2022-02-10 18:36
河北省教育厅最新发布通知,印发《河北省初中学业水平体育与健康科目考试方案》。自2021-2022学年起,全省新升入七年级的学生初中学业水平体育与健康科目考试适用此方案。体育与健康科目考试将由过程性考核和现场测试两部分组成,总分为50分,记入中考录取总分。







[报道|河北日报记者马利]
原标题:《总分提高至50分!河北省中考体育科目最新方案来了》