3月起,现金存取将迎来新规。
自2022年3月1日起,央行等三部门发布的《金融机构客户尽职调查和客户身份资料及交易记录保存管理办法》将正式实施。
办法规定,商业银行、农村合作银行、农村信用合作社、村镇银行等金融机构为自然人客户办理人民币单笔5万元以上或者外币等值1万美元以上现金存取业务的,应当识别并核实客户身份,了解并登记资金的来源或者用途。
随后,“个人存取现金超5万元需登记资金来源”登上微博热搜,引发关注。
为什么要出台这样的办法?
一言以蔽之,是为了反洗钱。
有关部门负责人在答记者提问时指出,近年来,随着金融产品和业务模式发生变化,金融行业反洗钱工作出现一些新挑战,为提升我国洗钱和恐怖融资风险防范能力,需要通过制定《办法》进一步完善反洗钱监管制度,加强反洗钱监管。
记者注意到,在《办法》出台的同一天,中国人民银行、公安部等11部门宣布,于2022年1月至2024年12月在全国范围内开展打击治理洗钱违法犯罪三年行动,坚决遏制洗钱及相关犯罪的蔓延势头。
此前,央行自2020年7月1日起在河北省、10月1日起在浙江省和深圳市试点开展大额现金管理工作。河北个人存取款10万元以上,深圳个人存取款20万元以上,浙江个人存取款30万元以上要登记。试点期限为2年。
毫无疑问,反洗钱力度在升级。
招联金融首席研究员董希淼表示,现金具有匿名、不可追踪等特点,大额现金往往被利用来进行洗钱、逃漏税等不法行为,危害国家经济金融秩序。尤其是在如今非现金支付方式十分便捷的环境下,现金使用占比不断下降,普通储户大额现金使用已经比较少见。
董希淼称,所以,三部门出台新规,参照国际通行标准进一步补充完善客户尽职调查的相关要求,有助于完善反洗钱监管制度,打击非法的现金使用需求,提高反洗钱工作水平,减少洗钱等犯罪行为,维护金融安全。

资料图:银行点钞员在工作。艾庆龙 摄
这样一来,是否会给普通储户存取款带来不便?
董希淼认为,新办法对于普通客户来说影响不大,首先,个人存取5万元现金的情况真的不多了,移动支付及试点中的数字人民币等多元化的非现金支付方式,已经可以满足人们日常的生活所需,不必非要使用现金。其次,就算是需要存取5万元以上现金,目前只是要多填写一份大额现金业务表,取款要勾选用途,存款要勾选来源,未要求出具证明材料,对存取款便利程度影响很小。
“光明正大,行得正、走得直就不怕规定,只要填写清楚就行。”“不做亏心事又有什么好担心的,理解银行的良苦用心。”“防止不法分子洗钱,支持这个决定。”很多网友对于新规也表示了支持。
另外,还有一则有关现金存取的消息引发关注,有两家民营银行宣布将停办现金业务。

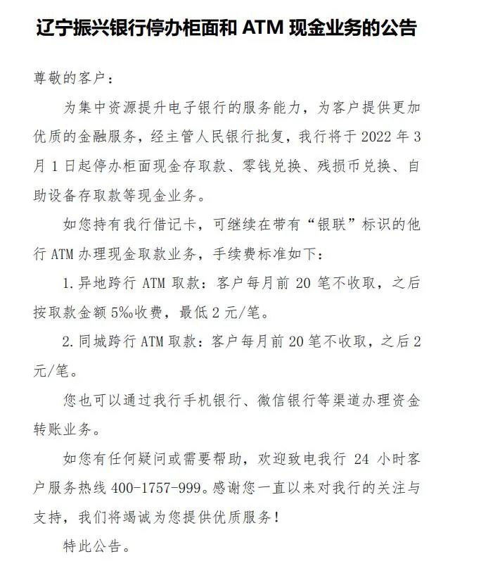
其中,辽宁振兴银行发布停办柜面和ATM现金业务的公告,经主管人民银行批复,从2022年3月1日起,停办柜面现金存取款、零钱兑换、残损币兑换、ATM存取款等现金业务。北京中关村银行发布关于停办现金收付业务的公告,经向有关监管部门报备,将于2022年4月1日起停办现金收付业务。

记者注意到,北京中关村银行和辽宁振兴银行均为民营银行,都是在2017年成立的。之所以停办现金业务,两家银行均提到了一个原因:不断加大线上业务发展力度,集中资源提升电子银行的服务能力。
在董希淼看来,目前我国有19家民营银行,民营银行“一行一点”,线下网点较少,现金业务占比本来就很少,但是现金业务投入成本比较高,这些银行停止现金业务,基本不影响对客户的服务,更重要的是能降低经营成本。
“对整个银行业来说,是不会大规模地停止现金使用的,因此,大家也不必过度解读。”董希淼称。

来源:中国新闻网
原标题:《去银行办理大额现金业务的人注意了!这条新规3月起实行!》