为推进云南省邮政业高质量发展,根据国家《“十四五”邮政业发展规划》和《云南省国民经济和社会发展第十四个五年规划和二〇三五年远景目标纲要》,结合云南省情、邮政业发展和改革实际,近日,云南省邮政管理局、云南省交通运输厅联合印发《云南省邮政业“十四五”发展规划》(以下简称《规划》),规划期为2021年至2025年。
《规划》提到
到2025年
邮政全行业业务收入突破170亿元
年均增长在10.5%以上
邮件快件业务量突破18亿件
年均增速10.6%以上
快递业务量突破11.5亿件
年均增速12.8%以上
快递业务收入突破125亿元
年均增速11.6%以上
一起来看
↓↓↓
发展目标
到2025年,基本建成普惠城乡、开放共享、绿色安全的邮政快递基础网络,形成普惠民生、产业协同、绿色环保的服务体系。行业规模不断提高,服务水平、能力和质量显著提升,科技创新能力取得成绩,安全监管更上新台阶,邮政业在促进云南省经济发展、保障民生、社会稳定中的作用更加凸显。
1.行业规模稳步增长
到2025年,邮政全行业业务收入突破170亿元,年均增长在10.5%以上;邮件快件业务量突破18亿件,年均增速10.6%以上;快递业务量突破11.5亿件,年均增速12.8%以上;快递业务收入突破125亿元,年均增速11.6%以上。
2.基础网络完善高效
邮政快递网络布局合理高效、运输网络畅通环保、末端网络均等便捷。网络设施处理能力得到提升,城市末端网络智能完善,农村末端网络更加健全,基本实现全省“村村通快递”。国际邮快件寄递渠道畅通高效。
3.服务质效稳步提高
寄递效能持续提升,全省基本实现快递进村服务。均等化和满意度等服务指标提升到较高水平。农村地区实现更高质量的收投水平。快递服务产品多样化、智能化水平提升,末端网点稳定性增强,行业绿色发展水平迈上新台阶。重点寄递企业“出海”取得阶段性进展。
4.安全保障再上台阶
到2025年,完成“数字邮管”综合信息服务系统、“1+16”邮政大数据中心建设运营。重特大安全事故发生率为零。邮政营业场所、快递企业营业网点全面配备符合国家或行业标准的监控设备。
5.创新发展明显增强
行业管理创新、科技创新、服务创新实现新成绩,网络运营效率和研发投入不断提高。行业智能化、信息化水平稳步提升。
6.绿色水平不断提升
绿色化、减量化、可循环环保包装全面普及,电商快件不再二次包装率超过95%。新能源车在城市配送中的使用率大幅提升。

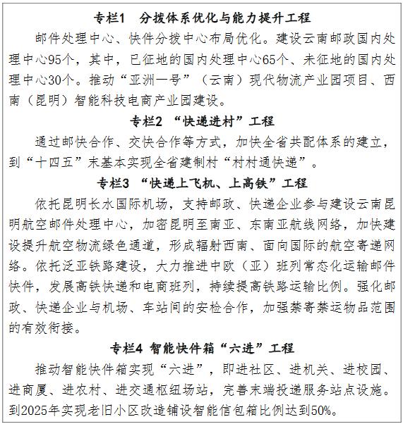
(一)完善基础设施建设
优化网络空间布局。围绕云南物流枢纽布局和建设规划,合理规划设施布局,优化干线网络层级。推动以昆明为中心的快递处理中心建设和升级改造。推动将快递园区纳入云南省省级重点物流产业园建设项目,县级快递分拨中心纳入云南省县级物流集散中心建设项目。重点依托泛亚铁路网,推进中欧班列运输邮件快件,发展高铁快递和电商班列,提高云南邮政业与澜沧江-湄公河区域国家开放合作水平。
健全三级物流体系。以县建物流集散中心、乡镇建物流服务站、村建物流服务点为支撑,健全完善县乡村三级物流网络。推动将乡镇配送设施纳入基本公共服务设施项目,打通城乡双向配送渠道,推进电子商务与物流快递协同发展。推进快递进村,推动邮政、快递企业与电商、物流、商贸等企业合作,通过邮快合作、快快合作、快商合作等多种合作模式实现统仓共配,共建三级快递物流网络。
提升末端能力。优化城市末端网点布局,发展城市共同配送,推动将末端公共服务网点设施纳入公共服务建设范畴。合理布局、统筹建设公共取送点、智能快件箱、快递驿站、快递超市等末端设施。推动智能快件箱实现“六进”,将智能快件箱、智能信报箱等纳入便民服务、民生工程等项目。进一步深化快递末端服务车辆规范管理和安全通行。鼓励发展集电商服务、快件配送、农资服务等功能为一体的村级综合服务站点,实现省内所有乡村享受邮政快递服务。重点推进农村地区邮政网点升级改造工程,提升标准化、规范化水平。
深化交邮融合。充分发挥高速公路、航空、高铁对邮政业发展的战略支撑作用。推动邮政和快递处理中心等基础设施与铁路、公路、民航枢纽统一规划,加快推进在机场、汽运站、火车站绿色通道和装卸、接驳、仓储功能区建设,推动区域航空、铁路邮件快件处理中心建设,提升交通枢纽的寄递配套能力。在市县层面,推动邮政、快递企业入驻县级客运站,拓展乡镇客运站邮政快递中转及收投服务功能,鼓励农村客运班线搭载邮快件,实现省内“快递进村”运输专线全覆盖。整合社会资源,建设交通邮政综合服务站,填补末端服务空白点。
加快冷链建设。加快发展农产品冷链物流,支持邮政、快递企业在农产品产地和市场建设预冷、保鲜等初加工冷链设施,鼓励邮政、快递企业联合供销合作社、电商企业、商贸流通企业、农产品批发市场因地制宜新建或改建一批产地仓、气调库、冷藏冷冻保鲜库等设施,建立覆盖农产品生产、加工、运输、储存、销售等环节的全程冷链快递物流体系。

提高普遍服务均等化水平。夯实服务基础,补齐服务短板,加快改善少数民族地区、边境和边远地区普遍服务水平,提高农村通邮水平。实现乡镇局所标准化、规范化、信息化,加大对农村地区和边远地区运输和投递车辆投入,增加智能手持终端等设备配备,提高农村包裹末端投递能力、邮件投递频次、邮件投递深度。推动邮政企业优化组织作业流程,加强邮件时限管理,实现邮件全程跟踪,缩短邮件全程时限。
丰富产品服务供给。引导邮政、快递企业加强产品服务供给能力,强化质量意识和诚信意识,提高服务透明度和时限水平,加快发展供应链物流、冷链配送、同城寄递、仓配一体化等服务,实施品牌化和差异化发展战略。支持邮政、快递企业服务创新,实现标准化产品、个性化产品和混合型产品并存互补,提供更透明和更及时的信息跟踪,更丰富的增值服务和产品选择,避免低层次价格竞争。推动邮政企业对外提供基础网络服务,向社会提供公用场地和设施设备。
深化产业协同水平。推动邮政业深度参与产业分工,推进“快递进村”,整合邮政、商贸、供销等资源为花卉、中药材、茶叶、蔬果等高原特色现代农业产业提供包装、存储、运输、销售等一体化服务,推广“寄递+农村电商+农特产品+农户”模式,服务农村经济发展。引导重点企业对接采购型电商和定制型电商,优化寄递服务流程。

提高行业数字化水平。构建“1+16”邮政大数据中心,建设“数字邮管”综合信息服务系统,推动省、州市邮政行业的数字资源融合,进一步完善信息化运营平台,开展大数据运用分析,促进跨部门、跨领域的数据运用与共享。推动邮政基础设施规划、设计、建设、运行管理与服务等全要素、全周期数字化,推动邮政基础设施资源整合、互联互通、信息共享。提升监管信息化水平,构建互联互通、整合协同、安全高效的信息化监管支撑服务体系。强化重点地区、重点部位寄递渠道的安全防范工作。优化跨境邮件监管中心场地设置,集中配备安检设备。
鼓励科技创新发展。鼓励企业加强科技创新、产品创新、管理创新和模式创新,提升寄递全流程标准化自动化智能化建设水平,充分利用物联网、大数据、云计算等信息技术,对仓储、运输、配送和管理等作业场景进行智能化改造升级。推动邮政业新业态新模式发展,扩大中高端寄递服务供给,发展供应链管理、冷链快递、仓配一体化、无人机运输等服务,实现寄递位置服务、安全监控、仓储管理、分拣配送的便捷化、智慧化。支持企业科技研发,引导邮政企业和重点快递企业加大科技投入,鼓励企业创设研发设计、创业孵化、技术服务等专业机构。

健全行业安全监管体制机制。落实中央和地方安全监管共同事权,构建“1+16”邮政业安全发展中心体系。完善与公安、市场监管、安全、交通、海关、铁路、民航等相关部门的安全防范联合工作机制,推进实名收寄人脸核验建设试点工作。推广行业禁毒“1+2+8模式”,健全完善国家禁毒大数据云南中心邮政分中心功能,加强寄递渠道安全监管,维护寄递渠道安全畅通。加强行业突发事件应急能力建设,督导企业建立内部应急处置预案和专项应急预案。推进国家邮政局邮政业安全中心安全教育培训基地(昆明)建设。
推进“智能+”监管。按照国家邮政局要求建设绿盾工程,做好统一数据接口改造工作,通过信息化手段全面落实收寄验视、实名收寄、过机安检三项安全生产制度执行。提升监管信息化数字化水平,推进邮政业大数据监管系统项目建设。打造邮政一体化综合交通运输运行协调和应急指挥体系,建立跨地区、跨部门、跨企业应急处置联动机制。
推进行业安全生产标准化建设。全面贯彻《中华人民共和国邮政法》、《中华人民共和国安全生产法》等法律法规和《邮政业安全生产设备配置规范》强制标准,推动建立政府主导、行业主抓、企业主办的安全生产标准化建设机制,强化对未达标企业的检查力度,推动主要品牌快递企业实现安全生产标准化达标,其余企业全面开展标准化创建。

推进边境口岸枢纽建设。因地制宜建设和完善边境口岸国际邮件互换局(交换站)、国际快件监管中心和国际邮件(跨境快件)处理中心。加大对国际邮件互换局、国际快件监管中心的政策扶持,重点建设完善国家邮件互换、国际快件监管、国际跨境电商通关、国际班列集散换装和集疏运功能设施。推动邮政、快递企业融入中国(云南)自由贸易试验区、昆明综合保税区、红河综合保税区,推动将快递分拨处理中心、保税仓等跨境电商进口设施纳入综合保税区、自贸区规划。
拓宽国际通道。完善国际运输通道和寄递网络布局,积极参与昆明国际航空枢纽的货运功能升级,提升昆明长水机场航空货运场站对邮政快递服务的功能适应性。加密昆明与南亚东南亚国家和境内川渝、江浙沪和珠三角枢纽机场的货运联系,扩大品类,发挥腹仓运力优势。推动邮政、快递企业加强全货机运营,提升航线资源的收益性和稳定性。积极利用泛亚铁路网资源,创新铁路运邮快件模式,发展空铁、公铁联运的跨境寄递通道。
提高通关效率。增强与海关、检验检疫、商务、公安、交通等部门的信息交互,在通关、边境换装、转关以及信息交换方面进一步加强协调合作,提升国际化服务效能。推动建设常态化、规范化的邮件快件绿色通道。支持邮政企业探索实现邮关、商关和跨境电商出口“三关合一”。增加国际快件进出口公共服务设施,提升通关、换装、多式联运能力和一体化服务水平。
推动数据对接。推动邮政企业、快递企业和海关之间的数据对接,实现进出境邮件快件申报传输全覆盖。提升邮关信息对接力度,推广邮政、快递、海关、运输部门之间对邮件快件电子数据的预交换和预处理系统,开发完善邮递物品监管系统,有效提升通关效率,配合海关加强行邮监管,推动通关流程化、制度化、标准化,进一步加强信息互联互通。

深化绿色包装实践。鼓励企业推进邮件快件包装绿色化、减量化和可循环,推进新技术在邮政行业的应用,推广应用循环周装袋、循环箱、共享快递和冷链保温箱。切实减少收寄、分拣、封发、运输、投递等各个环节对环境的污染和资源消耗。积极推进绿色网点、绿色分拨中心建设。推动邮政快递企业参与垃圾分类有关部门协作机制,推动完善社会回收体系。
推动运输节能减排。推动运输方式和网络运营模式创新,加大新能源汽车和清洁能源车辆的推广应用,推进快递货运车型标准化、专业化、厢式化、清洁化,提高企业在中转盘驳、末端配送等环节提高新能源和清洁能源车辆的使用比例。优化邮路干线网络,推进共同配送、多式联运、带托运输、甩挂运输等先进组织模式,提高运输效率。
执行绿色法律规范。切实推进绿色邮政建设,贯彻《快递封装用品》系列国家标准和《快递电子运单》、《邮政业封装用胶带》等4项行业标准。推进行业规范化系统性治理。从绿色采购、内部培训、作业操作等方面完善相关要求。加强宣传绿色理念,凝聚行业环保共识。
(七)加强行业人才培养
健全行业人才培养机制。加大政府支持力度,依托行业协会、企业、高校建立一批邮政行业人才培养基地,实现产教融合立体发展,构建多层次多主体协同人才培养体系。促进产学研用一体发展。通过“工学一体化”、“职业培训包”、“互联网+”等方式促进校企合作,推动校企人才有效衔接。提升行业从业人员素质,开展面向基层快递员工的职业技能教育与培训。支持重点企业引进科技领域、电子商务领域的高层次人才,引导邮政企业和重点快递企业加强邮政业国际化人才培养。
完善行业职业资格体系。组织从业人员参加有关职业培训,强化中高级专业人才储备工作,加大快递工程技术人员职称评审力度。鼓励校企合作,提升技能人才队伍的职业素质和技能,大力培养高技能人才。做好农村劳动者、返乡农民工加入快递行业的职业资格培训、岗前培训和就业指导。
保障从业人员合法权益。树立以人为本监管理念,维护从业人员合法权益,促进各类型员工同工同保障。加大快递员关爱力度,深入开展“暖蜂行动”,推荐参选行业典型及劳模评选活动。强化部门联动,共建保障机制。将快递员权益保障纳入各地政务一体化工程,建立跨部门联动响应机制。畅通快递员投诉渠道,完善投诉处理机制。推进非公快递企业基层党组织覆盖及建设,加强快递员党组织和群团组织建设力度,推动建立快递员与用工主体间平等对话渠道和集体协商机制。

提升综合履职能力。推动修订《云南省邮政条例》,适时出台我省快递管理有关制度,提高快递业法治化、标准化水平,通过立法规范和制度标准,保障行业健康发展。全面加强普遍服务监督和快递市场监管,深入开展执法工作,完善消费者申诉与市场监管联动机制,确保行业平稳有序发展。
完善社会治理机制。发挥行业协会作用,搭建管理部门、行业协会、企业等多方参与的协商平台,引导行业企业广泛参与相关立法、政府规划、公共政策、行业标准和数据统计等事务。同时拓展社会公众参与的渠道方式,积极发挥社会监督员作用,建立意见受理机制。
原标题:《【聚焦】到2025年突破170亿元!云南省邮政业“十四五”发展目标定了》