日前
临沂市发展和改革委员会发布
关于临沂市城区物业公共服务费有关政策的通知

关于临沂市城区物业公共服务费
有关政策的通知
临发改价格〔2021〕360号
各县区发展改革局、住房和城乡建设局,市区各物业服务企业、房地产开发企业:
经研究,《关于明确临沂市物业服务收费有关政策的通知》(临价费发〔2018〕173号)继续执行。自2022年1月1日起,有效期至2022年12月31日。
附件:《关于明确临沂市物业服务收费有关政策的通知》
(临价费发〔2018〕173号)
临沂市发展和改革委员会
临沂市住房和城乡建设局
2021年12月25日
经研究
《关于明确临沂市物业服务收费
有关政策的通知》
(临价费发〔2018〕173号)
继续执行
自2022年1月1日起
有效期至2022年12月31日
各县区物价局、房产和住房保障局,市区各物业服务企业、房 地产开发企业:
《临沂市物业服务收费管理实施办法》(以下简称《办法》) 已经市政府研究同意并发布,现将贯彻落实《办法》有关问题 通知如下:
一、临沂市物业服务收费及管理严格按照《临沂市物业服 务收费管理实施办法》的规定执行。
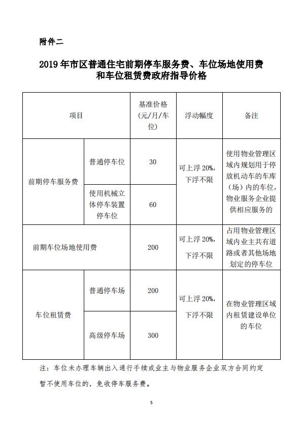
二、普通住宅前期物业公共服务费、普通住宅车位租赁费、 普通住宅前期物业停车服务费标准,继续执行市物价局、房产 局临价费发(2011)195 号规定标准一年。普通住宅前期物业收取车位场地使用费的,由物业服务企业按照基准价 200 元/月. 车位标准收取车位场地使用费上浮不超过 20%,下浮不限。
三、其他有关问题
(一)普通住宅交付后其前期物业公共服务费空置收费标 准:1、至交费日空置期满 6-12 个月的,以 2018 年 7 月 1 日为 界,之后时间段按省规定最高不超过 60%交纳,之前时间段按 100%交纳;2、至交费日空置期满 12 个月以上的,以2018年7月1日为界,之后时间段按省规定最高不超过 60%交纳,之前时间段按 80%交纳;3、前期物业服务合同另有约定的,从其约定。
(二)物业管理区域内临时停放机动车,2小时内免收停车费,超过2小时的收费标准2元/小时,24小时(一个收费周期) 内最高收费12元。
(三)利用物业共用部位、共用设施设备进行经营的收入以及车位场地使用费等收益资金归全体业主共有,由业主大会决定其使用方式和用途;未作决定的,主要用于补充专项维修资金,也可以作为业主委员会、业主大会的活动经费或者折抵 物业公共服务费。属于普通住宅前期物业的,其收益资金可以 优先用于折抵物业公共服务费。物业服务企业代为收取、保管前款规定的收益资金的,除扣除相应的管理费和税费外,不得挪作他用。管理费按 20%比例扣除。
附件:





来源:临沂市发展和改革委员会网站、大众网临沂
原标题:《临沂这项收费定了!》