市面上各种各样的“儿童牙膏”,让妈妈们眼花缭乱。有的宣称可食用,有的宣称纯天然,有的宣称不含氟。
宝宝刷牙到底用不用含氟牙膏?含氟有什么作用?宝宝误吞了含氟牙膏会不会对身体有害?

氟的作用是什么?
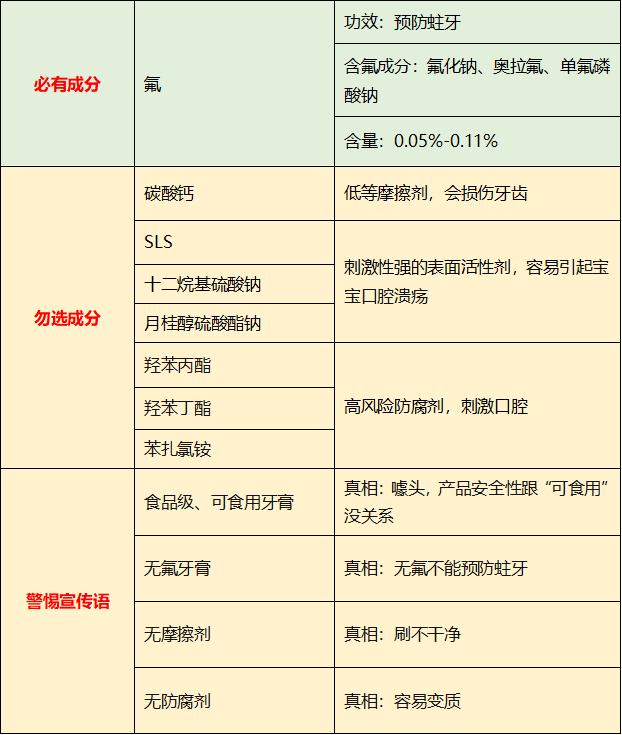
氟是自然界广泛存在的元素之一,人体中含一定量的氟,主要分布在骨骼和牙齿中。含氟牙膏中加入了氟化物(氟化钠或单氟磷酸钠),它能保护牙齿,帮助牙齿抵御由细菌和糖生成的酸性物质的侵蚀,防止蛀牙。
但如果氟长期过量,轻度氟中毒会导致牙斑等问题,重度氟中毒会导致氟骨病等问题。

宝宝到底用不用含氟牙膏?
曾经美国儿科协会主张宝宝2岁前使用无氟牙膏,2岁后再使用含氟牙膏。但是,美国牙科协会(ADA)和美国儿科协会(AAP)在近两年都更新了指导建议:目前认为从宝宝出现第一课牙开始就应该使用含氟牙膏了。
牙膏新国标中明确规定,儿童牙膏含氟量应在0.08%-0.11%。并且目前国际上公认的防龋齿的最佳辅助方法,也是使用含氟牙膏,规定浓度不超过0.4%氟化钠。所以购买符合管家标准的儿童专用低氟牙膏是完全没有问题。
但与此同时,美国儿科协会也提示家长在为孩子选择含氟牙膏之前需要了解住所本地的水中是否含氟,如果已经处于含氟地区,需要咨询牙科医生是否还需要选择含氟牙膏。
具体到中国的国情,高氟地区的分布是非常零散的,而且地表水含氟情况和地下水含氟情况也有区别。我国几乎每个省市都有高氟饮水区域的分布,但主要分布在北方和黄河、淮海平原地区,包括了天津、内蒙古、山东、河北、河南、新疆、山西、陕西、宁夏、江苏、安徽、吉林等等省份。

怎样知道自己喝的水
是否含氟呢?
1、饮用的是井水等自然水系的地区:可以咨询防疫卫生部门;
2、饮用自来水的地区:需要咨询当地自来水公司,或去官方网站查询水质监测数据。
3、饮用桶装水或者瓶装水的家庭:需要向出品公司询问。
举例说明,以广州为例,进入广州自来水公司官方网站,找到水质监测一栏,就可以查询自己所居住地区的水中氟含量。

有些地区网上查不到水质报告,可以咨询当地水质机构。除了水,还有某些食物、茶叶,也含少量氟。家长可以根据当地水质和饮茶习惯来做参考。

宝宝吃了含氟牙膏会中毒吗?
既然存在氟中毒的情况,那给孩子刷牙时,TA不小心吃了牙膏会不会中毒?其实不会的。
一般来说儿童牙膏的氟化物含量在0.05%-0.095%(500ppm-950ppm),以一支60g的儿童牙膏为例,氟化物的含量为0.03g-0.057g,使用90天,那么每天接触到的氟化物为0.33mg-0.63mg。
以这样的含氟量,如果要吃到急性中毒,需要一口气吃掉几公斤的牙膏才可以。
而且,美国牙科协会和美国儿科学会都建议,3岁以内婴幼儿使用米粒大小量的牙膏,3-6岁使用豌豆大小量的牙膏。

结合美国牙科协会给出的每日氟化物摄入量推荐量表格看,7-12个月的宝宝,每日需要摄取的氟为0.5mg,上限为0.9mg;即使宝宝将含氟牙膏完全吞咽,也只有0.33-0.63mg。
对于三岁以下的宝宝,每次使用米粒大小,60g牙膏的使用时间将多于3个月。
对于三岁以上的儿童来说,吞咽反射已经建立,也就是说可以将牙膏吐出而不会吞咽下去。
因此万一孩子不小心将牙膏吞咽下去,妈妈们也不必太担心。只要保证每次给宝宝刷牙时,牙膏量按照要求挤,宝宝吞咽一点是不会有问题的。

此外不建议给宝宝用这3种牙膏
1、含“碳酸钙”的牙膏不要选。
碳酸钙是种摩擦剂,摩擦力太强,容易磨损宝宝牙齿,伤害牙龈。
2、含“SLS成分”的牙膏不要选。
SLS是种表面活性剂,发泡多,有刺激性,容易引起孩子恶心,诱发口腔溃疡。
3、含“高风险防腐剂”的牙膏不要选。
肯定有人会问,什么是高风险防腐剂。比如这些成分:羟苯丙酯/羟苯丁酯/苯扎氯铵
这些防腐剂会刺激口腔,如果宝宝吞咽了危害更大。
刚刚提到的牙膏成分记不住?
为大家做了张表,收好它,照着买就行!

点个赞~
新的一年宝宝不蛀牙!

— End —
欢迎留言讨论
原标题:《强科普 | 宝宝的牙膏,到底要不要选含氟的?》