为更好发挥铁路对现代综合交通运输体系的重要作用,支撑和引领全省经济社会高质量发展,近日,云南省交通运输厅印发《云南省铁路“十四五”发展规划》(以下简称《规划》)。
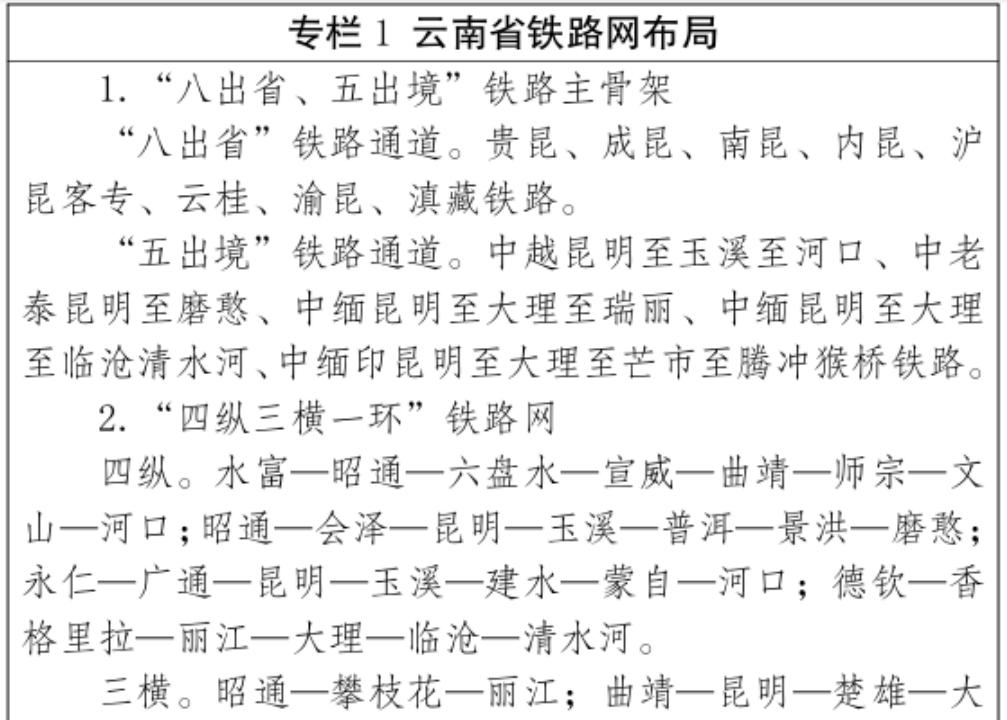
《规划》提出,着力实施省际高速通道、沿边铁路等重点项目,加快点线配套及集疏运体系建设,基本建成“八出省、五出境”铁路主骨架,“四纵三横一环”铁路网进一步完善,基本建成国际便捷连通、省际多路通达,省内州(市)全覆盖的高效现代化铁路网络。
《规划》主要内容如下
发展目标
以“高速通达全国,快捷连通南亚东南亚”为方向,着力实施省际高速通道、沿边铁路等重点项目,加快点线配套及集疏运体系建设,基本建成“八出省、五出境”铁路主骨架,“四纵三横一环”铁路网进一步完善,基本建成国际便捷连通、省际多路通达,省内州(市)全覆盖的高效现代化铁路网络。
到2025年,铁路营运里程力争达到6000公里(高铁里程1600公里),建成和在建铁路里程力争达到8000公里,复线率和电化率分别达到40%和80%。基本实现铁路网覆盖全部州、市,高铁覆盖300万人以上人口州、市和旅游重点区,实现昆明至滇中城市群主要城市1小时通达、至其他州市府所在地4小时到达,基本实现“出省出境畅通、州市全通、重点口岸连通”。


统筹协调高速铁路、普速铁路、城际铁路等的功能定位及服务范围,优化枢纽和站场布局,在沪昆、南昆、成昆、渝昆、昆大丽等干线通道逐步实现客货分行、客货分运、客货分站。
(一)
完善高速及城际铁路网
加快推进全省连接国内主要城市群的高速客运通道建设,续建渝昆、弥蒙等高铁,开工建设大理至丽江至攀枝花高铁,积极配合四川省争取建设宜宾至西昌至攀枝花高铁,进一步完善以昆明为中心,通达成渝地区双城经济圈、北部湾城市群、粤港澳大湾区的高速铁路网络,进一步缩短时空距离,实现昆明与周边省会城市2—3小时通达。根据中缅铁路建设进度,适时开展昆明至大理货运通道能力研究,推动昆明至楚雄至大理高铁前期研究工作。推动南昆高铁(昆明至罗平段)、成昆高铁(昆明至元谋段)、滇中环线城际铁路、曲靖至宣威至六盘水城际铁路、六盘水至威宁至昭通城际铁路、丘北至文山城际铁路前期工作,打造轨道上的滇中城市群,形成人口稠密城市群间的城际铁路网络。


拓展普速铁路网覆盖度
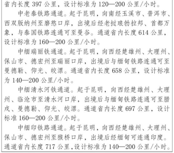
根据国家铁路网建设总体布局和我省实际,按照优先推进通道和枢纽建设、适时推进支线建设的原则,建设一批兼顾客货运输功能的铁路,提高与资源富集区、货物主要集散地的通达度。分段分类分期推进沿边铁路建设,争取“十四五”初期开工建设蒙自至文山、文山至靖西铁路,“十四五”中后期开工建设临沧至普洱铁路,积极推进蒙自至普洱、芒市至临沧、芒市至腾冲至猴桥等铁路前期工作,适时争取开工建设。进一步加快填补出省出境铁路网空白,争取开工建设临沧至清水河铁路、滇藏铁路(香格里拉至波密),推动攀枝花至昭通至毕节铁路开展前期工作。着力扩大省内铁路覆盖范围,争取保山至泸水铁路建设,实现铁路州、市全覆盖。开工建设昆阳至玉溪铁路(老昆玉线)电气化扩能改造,技升中老铁路运输能力。


加快推动与周边国家铁路互联互通
主动服务“一带一路”倡议,充分发挥云南建设我国面向南亚东南亚辐射中心的战略地位,积极争取国家层面政策及资金支持,积极配合做好境外铁路项目相关工作,争取加快推动中老泰、中缅、中越、中缅印国际铁路通道境外段建设,早日打通国际铁路通道。研究以昆明为起点的中越、中老、中缅3条高铁通道建设的可行性及时机,形成我国沟通太平洋和印度洋的高速与普速并行、客运与货运分行的铁路运输大陆桥。


推进市域(郊)铁路建设
结合空间功能布局、产业人口分布和客流出行特征,科学规划布局市域(郊)铁路线路方案,开展安宁至嵩明等市域铁路前期工作,适时推进新线建设。支持地方政府采用购买服务方式,利用安宁支线等既有铁路,采取灵活编组、高密度和公交化的运输组织模式开行市域(郊)列车。加强市域(郊)铁路与干线铁路、城际铁路、城市轨道交通的有机衔接,形成一体高效的多层次轨道交通体系。
强化铁路点线配套协调
强化规划引领作用,做好铁路站场建设与国土空间开发的协调,将铁路枢纽、站场建设与城市发展、产业布局相统筹,结合铁路干线引入和城市空间布局,优化客货运站场和周边地区用地,完善基础设施、公共服务设施配套,合理组织道路交通,充分发挥铁路对地方经济社会发展的支撑作用。
(一)
高标准打造铁路综合客运枢纽
立足实现多网络衔接、零距离换乘,系统性规划多方式、多线路衔接、立体换乘的体系布局并做好预留预控,推进统一规划、同步建设和一体运营,加快构建和完善具有区域集散功能的综合客运枢纽。加快建设长水机场站、大理北站(洱海站)等一批综合客运枢纽,以及红河站、昭通东站等一批地区性客运枢纽,促进客站合理分工、便民悦行。加快5G、大数据、人工智能等新一代信息技术的推广应用,优化枢纽基础设施共建和数据共享,构建智慧枢纽、安全枢纽。推进枢纽内部城市轨道交通、道路客运、城市公交、出租汽车、航空候机等各种公共交通统筹布局建设,实现功能复合。加强资源整合,推动单一交通枢纽提升为兼顾商务办公、商业服务、休闲娱乐、旅游集散等业态的城市综合体。
(二)
促进铁路站场建设与城市发展相融合
按照城市规模等级、铁路站场等级和土地综合开发需要,做好铁路车站规划选址,充分考虑铁路与公路、民航、水运以及城市交通等多种运输方式的衔接,实现旅客零距离换乘和货运无缝对接。考虑城市长远发展需要,结合城市功能分区、用地布局、交通组织、园林绿化等,做好铁路站场及配套设施的相关用地规划预留。在站房及站前广场、进站道路等地方配套工程设计时,深化细化站场及周边地区的空间形态、景观意向、建筑布局,积极塑造符合地方特点、民族特色、时代风貌的站场空间。
(三)
提升铁路站场地区的承载能力和设施水平
按照铁路站场及周边地区综合开发的需要,加强功能整合,集约紧凑安排铁路站场与周边地区用地,适当提高用地开发强度,使铁路站场地区成为基础设施完善、公共服务设施完备,符合运输需要和长远发展的城市功能组团。统筹城市公共交通体系,保证铁路站场地区具有较强的交通集散能力、基础设施承载能力。根据周边人口分布、基础设施等条件,合理调整规划,支持废弃站场盘活。
(四)
积极稳妥推进土地综合开发
按照政府引导与市场化开发相结合的原则,结合新型城镇化建设,支持铁路站场及线路周边用地综合开发。鼓励铁路客运枢纽按照一体设计、统一联建的方式开发利用土地,促进铁路站场及相关设施用地布局协调、交通设施无缝衔接、地上地下空间充分利用、铁路运输功能和综合服务功能大幅提高,形成铁路和城镇及相关产业可持续发展的良好格局。创新铁路站场、综合开发用地内功能的安排布局和公共空间的规划设计,提升服务能力、运行效率,增强地域特色、文化品味。
(五)
优化铁路货场布局
结合产业布局优化,逐步将货运枢纽向城市外调整,提高主要货运站的硬件设施水平,因地制宜发展多品类货物运输,承担配送、加工等延伸物流业务,打造一批专业性、综合性的大能力铁路物流中心。在沿沪昆、成昆、昆楚大等通道主要城市外设置货运枢纽,优化调整昆明东编组站功能,实施广通站扩能项目,减少货运对城市内部交通的影响,提高服务效率。结合工业园区、物流园区、口岸和港口等建设,实施铁路专用线补短板工程,加强多式联运基础设施建设,打通铁路运输“最后一公里”,降低物流成本。


加快构建高效、集约和规模化、专业化的铁路运输体系,推动运输组织的供给侧创新及需求侧管理,加强与铁路运输企业的沟通协调,加快建立信息互通共享机制,共同推动提升铁路运营效益和服务水平,进一步提高运输效率。
(一)
办好人民满意的铁路客运服务
加强铁路运输市场监测分析,持续优化铁路运输组织和旅客列车开行方案,以问题为导向化解部分地区、部分线路“一票难求”的矛盾,优化无轨高铁站布局,更好服务人民群众高品质出行。提升铁路自助化服务水平,鼓励研发新型自助服务设备,为旅客提供自助查询、咨询、购物、退票改签等多种自助服务,提升铁路服务品质的同时创造附加效益。推动空铁联运深化合作,推出供旅客自主选择“火车+飞机+汽车”的联运联程产品。推动铁路与地铁安检双向互认,合理安排公交、地铁交通接续,保障旅客出行需要。
(二)
构建高效能货运体系
着眼于加快推进货运结构调整和构建现代流通体系、优化和稳定产业链供应链,完善提升由货运通道、铁路专支线、货运枢纽、物流场站等共同组成的铁路货运网络。按照“把中老铁路维护好、运营好”的要求,稳定开行以昆明为起点的中老国际班列。依托成昆、沪昆、南昆、中老泰、中缅、中越等铁路通道以及沪昆、广昆、银昆等高速公路通道,与防城港、广州港等沿海港口开展合作,加快发展集装箱公铁海联运,积极推进中缅海公铁联运(清水河出境)示范工程。拓展无轨站功能,实现铁路箱“进港下水、进园入厂”,吸引距铁路货场较远区域货源上路运输。提高铁路物流数字化水平,实现货运物流安全重点监控、设备设施联网管理、物流方案制定流程化、作业全过程管控,提升铁路物流服务能力和水平。
推进铁路与产业融合发展
着眼于发挥铁路引领性强、辐射面广等优势,积极推动铁路建设与沿线产业发展协同互进,引导铁路沿线特色产业集群化发展。
(一)
做好铁路与现代物流融合发展
加快推动“枢纽+通道+网络”的业务模式,强化铁路运输与现代物流深度融合发展,打通全链条,构建大平台,发展新模式,加强交通物流衔接组织,提高服务水平,提升整体效率。建设多式联运智慧物流园区,重点服务本地农业、烟草、矿冶、建材、机械制造、跨境贸易等行业,打造多层次、高效率、低成本的现代物流体系。
(二)
加快铁路与生态旅游融合发展
构建全省特色旅游铁路网络,形成“快进”、“慢游”旅游交通基础设施体系。加快推进高品质车站建设,推动车站景区化,优化设计铁路车站站房、站前广场、进站道路等。深入挖掘滇越米轨铁路的经济价值及文化内涵,采取路地合作模式,分段开发,引入社会资本,发展各具特色的观光、教育以及商贸等业态。在旅游资源富集、地形条件复杂的滇西北等地区,试点发展轨道交通新制式,鼓励社会资本参与项目建设及运营。
(三)
推进铁路与现代农业融合发展
促进铁路运输与乡村振兴协同,依托高速铁路发展“农业+观光休闲”、“农业+健康养老”、“农业+文化传承”等新业态,在铁路站场配备现代化农产品物流基础设施和网络信息平台,加快构建农产品冷链仓储物流网络。依托铁路运输,支持培育一批有竞争力的农产品物流企业,提升农产品对外流通的能力。
点击文末“阅读原文”
查看《规划》全文
来源:云南省交通运输厅
丽江网运营中心 出品-(丽江网 http://www.lijiang.cn/)
丽江市委宣传部主管 丽江广播电视台主办
丽江新声网络科技有限公司承办
原标题:《《云南省铁路“十四五”发展规划》发布 涉及丽江的有这些》