疫
情
速
递
2月3日0—24时,31个省(自治区、直辖市)和新疆生产建设兵团报告新增新冠肺炎本土确诊病例12例(广东5例,其中深圳市4例、惠州市1例;天津4例,均在河北区;浙江2例,均在杭州市;北京1例,在朝阳区)。新增本土无症状感染者1例(在广东云浮市)。
壹
本溪市新冠肺炎疫情管控地区名单

重点关注地区、重点管控地区、境外、外省、省内外市来(返)溪人员,执行以下管控政策:
1.重点关注地区:重点关注地区范围为中高风险地区所在的县区,来(返)溪人员需提前3日向目的地社区(村)报备,持48小时(倡导持24小时)内核酸检测阴性证明,来(返)溪后严格进行14天健康监测。在健康监测起始日和结束日分别进行1次核酸就检测,非必要不外出。
2.重点管控地区:重点管控地区范围为中高风险地区,来(返)溪人员需提前3日向目的地社区(村)报备,从调整为风险地区日期起,来(返)溪人员须进行集中隔离医学观察,隔离期限至来(返)溪后满14天,期间进行3次核酸检测,分别于集中隔离后第1、7、14天进行核酸检测,对前14日内来(返)溪人员严格进行14天健康监测,在健康监测起始日和结束日分别进行1次核酸就检测,非必要不外出。重点管控地区按照国务院公布的中高风险地区动态调整。
3.境外返溪人员:需提前7日向目的地社区(村)报备,落实“14+14+28”管控措施,即对在第一入境点集中隔离医学观察14天后返回我市人员进行14天集中隔离医学观察,期间进行3次核酸检测,分别为集中隔离后第1、7、14天进行核酸检测(第1天核酸检测应与隔离人员上一次核酸检测间隔24小时),双采双检,解除集中隔离医学观察后进行28天健康监测(非必要不外出),每2周开展一次核酸检测。
4.外省来(返)溪人员,需提前3日向目的地社区(村)报备,持48小时(倡导持24小时)内有效新冠病毒核酸检测阴性证明,返溪后24小时内进行1次核酸检测,提供给社区、单位和酒店查验,并进行14天健康监测。
5.省内外市来(返)溪人员中,长期在外务工、就学人员,直接接触入境人员和进口货物的相关人员,隔离场所服务人员,定点医疗机构和发热门诊医务人员等高风险人群,需提前3日向目的地社区(村)报备,持48小时(倡导持24小时)内核酸检测阴性证明,返溪后要立即主动进行1次核酸检测与自我健康监测14天。
HAPPY NEW YEAR
贰
本溪市疾控中心提醒广大市民
疫情未结束,防控别大意,非必要不离溪。
1.戴口罩、勤洗手,疫情防控不松懈,良好习惯要保持。
2.不扎堆、不聚集,做好个人防护,保持社交距离(1米线)。
3.有症状、早就医,请勿自行服药,尽快就近就诊。
4.非必要、不远行,减少非必要的外出,尤其是跨市、跨省流动。
5.打疫苗、别迟疑,接种疫苗是预防新冠的有效措施,更是每一位公民应尽的责任和义务。
HAPPY NEW YEAR
本溪市及各县(区)疫情防控咨询电话
本溪市:024-43889360
本溪县:024-46878577
桓仁县:024-48870877
平山区:024-42892177
明山区:024-44837878
溪湖区:024-45833055
南芬区:024-43839373
高新区:024-45858423
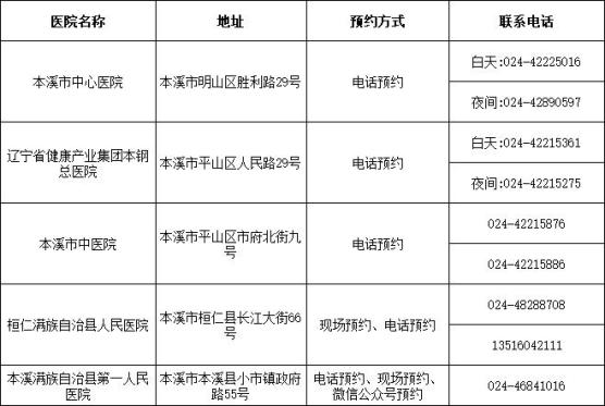
本溪市提供24小时
核酸检测服务医疗机构名单

*内容若有变化请以医疗机构最新消息为准
HAPPY NEW YEAR
来源:本溪市疾病控制预防中心
原标题:《【本溪发布】本溪市疾病预防控制中心提醒(2月4日)》