封面关注
这些区域核酸检测,天津七个区通告
4日凌晨,“直沽印象”客户端发布了“河东区关于开展风险排查人员所在区域核酸检测的通告”,全文如下:
广大居民朋友:
按照市疫情防控指挥部的部署,为切实保障人民群众生命安全和身体健康,有力阻击新冠肺炎病毒传播风险,区疫情防控指挥部决定开展风险排查人员所在区域核酸检测工作。现通告如下:
一、核酸检测时间
2022年2月4日7时开始。
二、核酸检测范围
来自封控区人员居住小区、管控区人员所住楼宇的全体居民(含外来人员、流动人员)。具体小区、楼宇由属地街道、社区提前通知。请按照街道、社区的组织安排,有序前往指定采样点进行核酸检测。
三、注意事项
(一)在核酸采样期间,请携带身份证、外籍身份证明等有效证件,做好个人防护,全程规范佩戴口罩,保持一米以上距离,不随意在采样现场走动,不擅自进入采样现场的其他区域,防止发生交叉感染。同时注意防寒保暖,照顾好老人、孩子。
(二)采样完成后,听从现场工作人员指挥按照规定路径尽快离开采样点返回家中,核酸结果出具前,请保持静止不外出。
(三)请广大居民积极配合各采样点工作人员做好样本采集工作。对拒不配合、不支持核酸检测、扰乱秩序、瞒报、谎报、伪造信息的人员,公安机关将依法从严追究法律责任。
衷心感谢您的配合和对疫情防控工作的全力支持!
特此通告。
河东区疫情防控指挥部
2022年2月4日
4日,“天津河西”微信公众号发布了河西区疫情防控指挥部通告,全文如下:
按照市疫情防控指挥部的部署,现通告如下:
2022年2月4日上午7时起,请河西区陈塘庄街古芳里,桃园街雅都公寓、静安里,梅江街川水园、天湾一期,越秀路街惠阳里,天塔街立达博兰苑小区全体居民,以及有关楼宇的居民,在当时居住地保持原地相对静止,听从街道社区组织安排,到指定地点进行核酸检测。
(一)请居民朋友们根据社区网格员、网格小组长的组织安排,携带身份证、外籍身份证明等有效证件,有序前往指定地点进行核酸采样,确保不漏一户一人。
(二)请居民在参加采样期间做好个人防护,全程佩戴口罩,保持一米以上距离,避免聚集和相互交谈,切实防止采样时交叉感染。
(三)因近期天气寒冷、路面湿滑,请居民朋友们出行注意安全,注意添衣保暖,照顾好老人、孩子,我们齐心协力、共同战“疫”。
感谢您的配合支持!
河西区疫情防控指挥部
2022年2月4日
“静海融媒”微信公众号发布了“静海区关于开展风险排查人员所在区域核酸检测的通告”,全文如下:
广大居民朋友:
根据市疫情防控指挥部《关于开展风险排查人员所在区域核酸检测工作的通知》要求,区疫情防控指挥部决定,2月4日上午7时起对我区有关乡镇街部分点位进行精准核酸检测筛查。现将有关情况通告如下:
一、核酸采样时间及地点
2月4日上午7:00——11:00,采样地点按所在社区(村)通知为准。
二、核酸检测范围
本次核酸检测范围为:排查出来的来自封控区人员所在村(自然村)或居住小区全员,来自管控区人员所住楼宇全员,农村地区或平房区域,根据人口密度评估确定,具体范围为以下区域内所有人员(含外来人员):静海镇:福源楼小区和玉田庄丰收路北1、2、3排;朝阳街道:海馨园15号楼和新湖小区8号楼;大邱庄镇:尧舜街惠民楼小区和前尚码头村第2、3、4排;唐官屯镇:慈庄村8区;良王庄乡:府君庙村南3区;杨成庄乡:宫家屯村2区;陈官屯镇:西长屯村新村第13、14、15排;沿庄镇:沿庄村兴旺区第7、8、9排;王口镇:大瓦头村瑞海家园8号楼;团泊镇:富津馨苑小区和常春藤小区以及水岸恬园2号楼。
三、注意事项
1.请此次筛查范围内的全体居民在居住地保持相对静止。根据所在乡镇街、社区(村)的组织安排,分时段有序前往指定采样点进行核酸检测,确保不漏一户一人。
2.在核酸采样期间,请携带身份证,外籍身份证明等有效证件做好个人防护,全程佩戴口罩,保持1.8米以上距离,防止发生交叉感染,同时注意防寒保暖,照顾好老人、孩子。
3.采样完成后,听从现场工作人员指挥,按照规定路径尽快离开采样点返回家中,核酸结果出具前,请保持静止不外出。
4.请广大居民积极配合做好样本采集工作,对拒不配合、不支持核酸检测,扰乱秩序,瞒报、谎报、伪造信息的人员,公安机关将依法从严追究法律责任。
5.请广大居民不要恐慌,保持正常生活秩序,不造谣、不信谣、不传谣。
请您全力配合此次核酸检测工作,共同携手,全力消除病毒传播的潜在风险,坚决筑牢疫情防控网。
衷心感谢您的理解、支持与配合。
静海区疫情防控指挥部
2022年2月4日
“掌上蓟州”微信公众号也发布了“蓟州区关于开展风险排查人员所在区域核酸检测的通告”,全文如下:
通 告
根据市疫情防控指挥部《关于开展风险排查人员所在区域核酸检测工作的通知》要求,区疫情防控指挥部决定,2月4日上午7时起对我区有关乡镇街部分点位进行精准核酸检测筛查。现将有关情况通告如下:
1、请居民朋友根据社区(村)的组织安排携带身份证,有序前往指定地点进行核酸采样,确保不漏一户一人。
2、在参加采样期间做好个人防护,全程佩戴口罩,保持1米以上距离,防止交叉感染。核酸采样后,非特殊情况,请自觉居家耐心等待,接到检测结果阴性后正常活动。
3、请广大居民不要恐慌,保持正常生活秩序,不造谣、不信谣、不传谣。
4、请出行注意安全,添衣保暖,照顾好老人孩子,我们同“州”共“蓟”,共同抗疫。
感谢您的配合支持!
蓟州区疫情防控指挥部
2022年2月4日
“宝坻融媒”微信公众号发布了“关于在部分区域开展核酸检测的通告”,全文如下:
广大居民朋友们:
按照市疫情防控指挥部统一部署,区疫情防控指挥部决定,2022年2月4日7时起,在我区部分区域开展核酸检测。请相关区域居民按照属地通知指引,携带身份证或户口本等有效证件,做好个人防护,有序前往指定采样点进行核酸采样检测。
请大家保持正常的工作和生活秩序,不造谣、不信谣、不传谣。
感谢您的支持配合!
宝坻区疫情防控指挥部
2022年2月4日
“和美南开”微信公众号发布了“南开区关于在部分区域开展核酸检测的通告”,全文如下:
广大居民朋友:
按照市疫情防控指挥部的部署,为切实保障人民群众生命安全和身体健康,有力阻击新冠肺炎病毒传播风险,区疫情防控指挥部决定开展风险排查人员所在区域核酸检测工作。现通告如下:
一、核酸检测时间
2022年2月4日7时开始。
二、核酸检测范围
来自封控区人员居住小区、管控区人员所住楼宇的全体居民(含外来人员、流动人员)。具体小区、楼宇由属地街道、社区提前通知。请按照街道、社区的组织安排,有序前往指定采样点进行核酸检测。
三、注意事项
(一)在核酸采样期间,请携带身份证、外籍身份证明等有效证件,做好个人防护,全程规范佩戴口罩,保持一米以上距离,不随意在采样现场走动,不擅自进入采样现场的其他区域,防止发生交叉感染。同时注意防寒保暖,照顾好老人、孩子。
(二)采样完成后,听从现场工作人员指挥按照规定路径尽快离开采样点返回家中,核酸结果出具前,请保持静止不外出。
(三)请广大居民积极配合各采样点工作人员做好样本采集工作。对拒不配合、不支持核酸检测、扰乱秩序、瞒报、谎报、伪造信息的人员,公安机关将依法从严追究法律责任。
衷心感谢您的配合和对疫情防控工作的全力支持!
特此通告。
南开区疫情防控指挥部
2022年2月4日
“宁河融媒”发布了“宁河区关于开展风险排查人员所在区域核酸检测的通告”,全文如下:
广大居民朋友:
按照市疫情防控指挥部的部署,为切实保障人民群众生命安全和身体健康,有力阻击新冠肺炎病毒传播风险,区疫情防控指挥部决定开展风险排查人员所在区域核酸检测工作。现通告如下:
核酸检测时间
2022年2月4日7时开始。
核酸检测范围
来自封控区人员所在村(自然村)或居住小区全员,管控区人员所住楼宇全员,农村地区或平房区域,根据人口密度评估确定区域内所有人员(含外来人员)。具体村、小区、楼宇由属地镇村、街道、社区提前通知。请按照镇村、街道、社区的组织安排,有序前往指定采样点进行核酸检测。
注意事项
(一)在核酸采样期间,请携带身份证、外籍身份证明等有效证件,做好个人防护,全程规范佩戴口罩,保持一米以上距离,不随意在采样现场走动,不擅自进入采样现场的其他区域,防止发生交叉感染。同时注意防寒保暖,照顾好老人、孩子。
(二)采样完成后,听从现场工作人员指挥按照规定路径尽快离开采样点返回家中,核酸结果出具前,请保持静止不外出。
(三)请广大居民积极配合各采样点工作人员做好样本采集工作。对拒不配合、不支持核酸检测、扰乱秩序、瞒报、谎报、伪造信息的人员,公安机关将依法从严追究法律责任。
衷心感谢您的配合和对疫情防控工作的全力支持!
特此通告。
宁河区疫情防控指挥部
2022年2月4日
天津第400-411例阳性感染者详情+轨迹来了
记者从市疫情防控指挥部获悉,第400-411例阳性感染者基本信息公布。目前,这12例阳性感染者已转运至市定点医院做进一步诊断治疗。流行病学调查、涉疫人员排查管控、环境样本采集等工作正在紧张进行中。现将有关调查情况报告如下:
阳性感染者400,男,25岁,天津市河北区宁园街人,系隔离点筛查发现,1月31日采集咽拭子,经检测中心检测,结果呈阳性。
活动轨迹公布如下:
1月27日和28日:舒园里未外出
1月29日:
10:24-10:55 乘地铁6号线(北宁公园站-一中心医院站)
12:30-13:00 有鱼有肉妈妈菜(晋宁道店)
18:50-19:20 乘坐6号线(一中心医院站-北宁公园站)
1月30日:被转运至集中隔离点
阳性感染者401,女,65岁,天津市河北区宁园街人,系隔离点筛查发现,1月31日采集咽拭子,经检测中心检测,结果呈阳性。
活动轨迹公布如下:
1月27日:北辰区柳滩东里未外出
1月28日至29日:河北区舒园里
1月30日:被转运至集中隔离点
阳性感染者402,男,34岁,天津市滨海新区新北街人,系隔离点筛查发现,1月31日采集咽拭子,经检测中心检测,结果呈阳性。
活动轨迹公布如下:
1月27日:
8:15-18:30 滨海新区第十一大街60号
19:06-19:10 滨海新区迎春里底商发达批发部
1月28日至29日:
8:15-18:30 滨海新区第十一大街60号
1月30日:被转运至集中隔离点
阳性感染者403,女,40岁,天津市滨海新区中新生态城人,系隔离点筛查发现,1月31日采集咽拭子,经检测中心检测,结果呈阳性。
活动轨迹公布如下:
1月27日至29日:
7:30-19:00 滨海新区第十一大街60号
1月30日:被转运至集中隔离点
阳性感染者404,男,2岁,天津市滨海新区大沽街人,系隔离点筛查发现,1月31日采集咽拭子,经检测中心检测,结果呈阳性。
活动轨迹公布如下:
1月27日:
10:25-10:35 福居园
11:00-11:45 景逸名邸
12:00-13:00 二姑包子(滨海新区海晶北园底商)
1月28日至29日:滨海新区安阳里未外出
1月30日:被转运至集中隔离点
阳性感染者405,女,39岁,天津市河北区光复道街人,系重点人群定期筛查发现。1月31日采集咽拭子,经检测中心检测,结果呈阳性。
活动轨迹公布如下:
1月27日至31日:河北区定点酒店集中管理
2月1日:被转运至定点医院
阳性感染者406,男,41岁,天津市河北区光复道街人,系隔离点筛查发现,2月1日采集咽拭子,经检测中心检测,结果呈阳性。
活动轨迹公布如下:
1月27日至31日:河北区定点酒店集中管理
2月1日:被转运至定点医院
阳性感染者407,男,36岁,天津市河东区春华街人,系发热门诊主动就医筛查发现,2月1日采集咽拭子,经检测中心检测,结果呈阳性。
活动轨迹公布如下:
1月25日:
9:30-9:55 庆中拉面馆新开路店(河东区华捷道)
9:59-10:04 祥禾饽饽铺(河东区美福园内底商)
10:15-11:10 河东区春华街社区卫生服务中心
11:18 罗森便利店(东景大厦店)
14:30-17:00 中山东里
17:20-17:30 小红星路市场
1月26日:
9:30-9:50 天津市中心妇产科医院
10:00-10:07 招商银行24小时自助银行(万德庄支行)
10:25-10:36 7-11便利店(海光寺环球置地广场店)、小鹿零食家(万德庄店)
10:38-10:53 麦当劳(南京路四店)
11:30-12:14 天津市中心妇产科医院
12:16-12:46 刘记麻辣拌麻辣烫(南开三纬路)
13:09-13:40 家乐福(海光寺店)
13:55-14:10 天津市中心妇产科医院
14:28-15:28 河东区春华街社区卫生服务中心
1月27日:
7:40-19:00 滨海高新区天津药物研究院
1月28日:
9:16-9:33 河东区春华街社区卫生服务中心
9:39-10:10 沃尔玛超市(新开路店)
10:34-11:00 人人乐超市(未来广场购物中心)
1月29日至31日:月光园未外出
2月1日:9:00-14:00 第四中心医院发热门诊
当日被转运至定点医院
阳性感染者408,女,59岁,天津市河东区春华街人,系发热门诊主动就医筛查发现,2月1日采集咽拭子,经检测中心检测,结果呈阳性。
活动轨迹公布如下:
1月28日:
9:02-10:10 沃尔玛超市(新开路店)
10:34-11:00 人人乐超市(未来广场购物中心)
1月29日:
9:00-10:00 河东区春华街社区卫生服务中心
17:00-18:00 河东区爱营里
1月30日:
9:00-9:55 河东区春华街社区卫生服务中心
10:00 罗森便利店(东景大厦店)
17:00-18:00 河东区爱营里
18:36-19:06 馨品水果销售水果批发(华昌道总店)
1月31日:
9:00-10:00 河东区春华街社区卫生服务中心
10:13-10:23 河东区丰盈花园公寓
10:39-10:42 东丽区保利玫瑰湾小区
11:01-11:31 馨品水果销售水果批发(华昌道总店)
2月1日:
9:00-14:00 第四中心医院发热门诊
当日被转运至定点医院
阳性感染者409,女,58岁,天津市滨海新区大沽街人,系隔离点筛查发现,2月1日采集咽拭子,经检测中心检测,结果呈阳性。
活动轨迹公布如下:
1月28日:
7:30-8:00 乘947路公交车(泰达会馆站-天海公寓站)
18:00-18:30 乘947路公交车(天海公寓站-泰达会馆站)
1月29日:
7:30-8:00 乘947路公交车(泰达会馆站-天海公寓站)
18:00-18:30 乘947路公交车(天海公寓站-泰达会馆站)
19:30 月月理发店(安阳里海源洗浴北侧)
1月30日:被转运至集中隔离点
阳性感染者410,女,61岁,天津市河北区宁园街人,系隔离点筛查发现,2月1日采集咽拭子,经检测中心检测,结果呈阳性。
活动轨迹公布如下:
1月28日至31日:舒园里未外出
2月1日:被转运至集中隔离点
阳性感染者411,女,58岁,天津市河北区建昌道街人,系隔离点筛查发现,2月1日采集咽拭子,经检测中心检测,结果呈阳性。
活动轨迹公布如下:
1月28日:
14:49-15:00 河北区富瀛洲花园
15:15-15:25 北辰区柳滩东里
15:40-20:00 河北区舒园里
20:30-20:35 富瀛洲花园小区驿站
1月29日至30日:富瀛洲花园未外出
1月31日:被转运至集中隔离点
目前,相关工作仍在紧张进行中。疾控部门提醒,与发布病例轨迹有交集人员,请立即主动向社区、单位或疾控部门报告,配合做好集中隔离、居家隔离、健康监测、核酸检测等各项防控措施。
以上公布的是阳性感染者轨迹中的主要风险地区,供市民参考。
点球淘汰日本队!中国女足晋级亚洲杯决赛
北京时间2月3日晚,中国女足在女足亚洲杯半决赛中对阵日本女足,最终中国队战胜日本队,晋级决赛。中国队与卫冕冠军日本队鏖战120分钟,两度落后两度扳平,最后点球大战6-5晋级!中国队将于2月6日在决赛中对阵韩国队。继续加油!
此前,中国女足在1/4决赛中击败越南女足,闯入本届亚洲杯半决赛,并成功获得2023年女足世界杯入场券。

图片来自@中国女足
【比赛回顾】
上半场,植木理子抢前点甩头破门,中国女足遭压制未能形成威胁进攻。下半场,肖裕仪替补登场助攻吴澄舒抢点凌空垫射扳平比分,植木理子失空门;双方90分钟战成1-1平进入加时赛。加时赛中,长谷川唯怒射中楣,植木理子抓住中国女足造越位失误俯身头槌上演梅开二度,王珊珊绝平救主!点球大战中,张馨失点,朱钰力挽狂澜、最终,中国女足点球大战击败日本女足。
新闻速读
神舟十三号航天员乘组为北京冬奥会送来祝福,一起为冬奥健儿们加油喝彩!预祝他们勇夺桂冠、为国争光!
北京冬奥会冰壶混双循环赛,中国组合范苏圆/凌智以6-7惜败瑞典队,目前中国队战绩为两胜一负。
中国排球协会3日公布国家女排新一届主教练选聘结果,聘任蔡斌为中国女排新任主帅。
2月3日,河南中高风险地区全部清零。
研究人员又发现一小行星伴地球公转,这颗小行星直径约1.2公里,会随地球公转至少4000年,不会对地球构成威胁。
这些重点要了解
天津2月3日新增4例阳性感染者
记者从市疫情防控指挥部获悉,2月3日天津市共增加4例新冠病毒阳性感染者,均为河北区隔离点筛查发现。
上述4人目前已转运至市定点医院做进一步诊断治疗。相关工作正在进一步进行中。
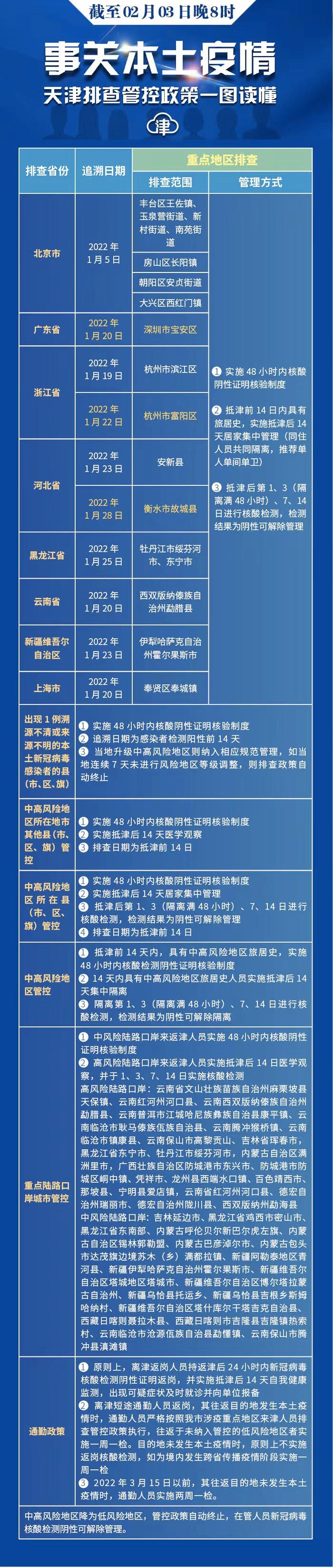
天津最新社区管控范围




去过这些地方快报备!天津更新排查管控范围(截至2.3晚8时)
记者2022年2月3日从天津市疫情防控指挥部获悉,目前疫情形势日益严峻复杂,为科学精准、严防疫情反弹,天津市疫情防控指挥部再次更新近期区域排查管控范围,涉及到的相关人员主动向社区、工作单位等报备。
相关人员主动报备。新增具有2022年1月20日(含)以来途经广东省深圳市宝安区,1月22日(含)以来途经浙江省杭州市富阳区,1月28日(含)以来途经河北省衡水市故城县旅居史的来津及返津人员,需持48小时内核酸阴性证明或出示包含核酸检测阴性信息的健康码“绿码”,主动向社区、工作单位等报备,抵津前14日内具有旅居史,实施抵津后14天居家集中管理(同住人员共同隔离,推荐单人单间单卫)。
广大市民应密切关注疫情防控信息,做好个人防护,戴口罩、勤洗手、常通风、不聚集,保持安全社交距离,配合做好公共场所测温、验码,做到疫情防控意识和健康行为不放松。符合接种条件的,应积极主动到辖区接种点接种新冠病毒疫苗,降低自身感染和发病风险,共同筑牢人群免疫屏障。

河西区部分区域核酸检测结果公布
微信公众号“天津河西”公布河西区2月3日部分区域核酸检测结果,全文如下:
按照市疫情防控指挥部的部署,河西区2月3日对挂甲寺街新城小区、柳林街金海湾花园、东海街华江里小区居民进行核酸检测,采样检测结果全部为阴性。
衷心感谢广大居民朋友的理解和支持。
河西区疫情防控指挥部
2022年2月3日
事关“三区”旅居史报备,武清区各镇街园区接收报备电话公布
据“美丽武清”微信公众号消息,为进一步做好精准排查,落实“四早”措施,现将各镇街园区接收“封控区、管控区、防范区”旅居史报备电话再次梳理并予以公布。请居民朋友们及时关注“三区”范围,有“三区”旅居史的及时主动向所在镇街园区报备,同时做好个人防护。各镇街园区接收报备电话公布如下:

北京地坛医院应急隔离区1名医务人员确诊
2月3日3时,北京地坛医院应急隔离区1名医务人员在每日一次的例行核酸检测中,发现结果异常,复核检测结果为阳性。综合流行病史、临床表现、实验室检测和影像学检查等结果,2月3日10时诊断为确诊病例,临床分型为轻型,目前已在医院隔离治疗。
确诊病例:男,北京地坛医院应急隔离区医生,1月23日起进入应急隔离区工作。1月23日至2月2日每天一次例行核酸检测结果均为阴性。具体感染原因正在进一步调查中。
已对病例相关的100个环境点位进行采样。对应急隔离区内177名工作人员进行核酸检测,结果均为阴性。属地疾控部门正在进行流行病学调查,密切接触者判定正在进行。
2月3日8时起北京地坛医院已暂停门诊服务和接收普通住院患者。
杭州新增1例新冠肺炎确诊病例
2月2日18时—2月3日18时,杭州市新增1例新冠确诊病例(轻型),为隔离点检出。确诊病例113,宗某,女,56岁,现住滨江区江畔云庐小区,确诊病例31、36、37的密接。
广东惠州市新增1例确诊病例
2月3日,惠州市仲恺区新增1例新冠肺炎确诊病例,在纳入管控的密接排查中发现。新增确诊病例郑某,女,43岁,为2月1日惠州市仲恺区报告病例翁某的家人,现住仲恺区潼侨镇。1月31日被隔离管控,1月31日、2月1日核酸检测阴性。2月3日凌晨,中信惠州医院新冠病毒核酸初筛阳性,2月3日上午惠州市疾控中心复采复检为阳性。目前已转送至深圳市第三人民医院隔离治疗,诊断为新冠肺炎确诊病例(轻型),情况稳定。
广东云浮罗定报告在深圳病例传播链中新增1例无症状感染者
2月3日从云浮市卫生健康局获悉,罗定市2日在已管控人员核酸筛查中发现1例初筛阳性。3日,经云浮市疾控中心复采复检结果为阳性。经专家组研判为无症状感染者。
个案7,男,9岁,现住罗定市龙湾镇旗垌村委红卫村。目前流调判断,与之前病例属于同一传播链。
据通报,罗定市之前个案4、个案5、个案6在定点医院隔离观察期间出现症状,经专家组诊断,均转为新冠肺炎确诊病例(轻型)。截至2月3日9时,本轮疫情广东省云浮市罗定市累计报告7例个案,其中5例确诊病例,2例无症状感染者。
深圳新增3例确诊病例
2月3日,深圳新增3例新冠肺炎确诊病例,均在密接者和重点人群中发现,累计报告11例病例。
深圳市疾控中心已完成病例5、7、8的新冠病毒全基因组测序,测序结果均为奥密克戎变异株(BA.1进化分支)。经比对,结合流行病学调查,病例5、7、8与病例1-4的新冠病毒序列高度同源。病例6由于样本病毒载量低,未获得病毒全基因组序列,无法分型。其他病例的基因测序工作正在抓紧进行中。
这些疑问有回应
网传杭州公交发布集中隔离点转运方案,官方回应
2月3日,@杭州公交 发布了一则关于公交转运相关事项的道歉说明:

北风是否影响冬奥会开幕式烟花燃放?北京市气象局回应
北京市气象台首席预报员翟亮介绍,从预报会商结果来看,4日白天,北京有三四级偏北风,阵风五级左右,大约上午11点风就起来了,午后风力也比较明显,不过傍晚左右,风力开始减弱。“预计在开幕式举办的时间段里,北风阵风在四级左右,对烟花燃放基本没有什么影响。而鸟巢高空是偏北风,对烟花燃放之后烟雾的消散是有利的。”翟亮说。
除了北风,气象部门也特别关注气温的预报。由于活动在夜间又是鸟巢这样的开阔区域,除了气温预报,还特意增加了体感温度预报。从目前来看,整个开幕式活动期间,预计体感温度都在零下,还是非常寒冷的,要注意防寒保暖。
这些行为被惩处
落实防控措施不到位,东丽区9家店铺停业整顿
为全力做好春节期间疫情防控工作,严格落实疫情防控要求,监督经营主体落实企业主体责任,维护社会防控秩序,东丽区群防群控专业组对落实防控措施不到位的9家经营主体责令停业整顿,具体名单如下:
天津市东丽区宏艳练歌房
天津市东丽区云祥歌舞娱乐中心
东丽区锦尚足艺
东丽区炫舞歌舞娱乐有限公司
天津津宇娱乐服务有限公司
东丽区鑫梦园足道
东丽区金海足道
肯德基利津路店
乐百家蓝庭广场店

天津市东丽区宏艳练歌房已停业整顿

天津市东丽区云祥歌舞娱乐中心已停业整顿

东丽区锦尚足艺已经停业整顿

东丽区炫舞歌舞娱乐有限公司已停业整顿

天津津宇娱乐服务有限公司已停业整顿

东丽区鑫梦园足道已停业整顿

东丽区金海足道已停业整顿

肯德基利津路店已停业整顿

乐百家蓝庭广场店已停业整顿
来源:央视新闻、人民日报、新华社、北京日报、@中国女足、@杭州公交、直沽印象、天津东丽、天津河西、美丽武清、静海融媒、掌上蓟州、宝坻融媒、和美南开、宁河融媒、津云此前报道
津云新媒体编辑 梁佳
原标题:《天津这些区域核酸筛查,七个区最新通告丨12例感染者详情+轨迹公布丨中国女足深夜刷屏》