新型冠状病毒肺炎疫情情况
2月1日0—24时,31个省(自治区、直辖市)和新疆生产建设兵团报告新增确诊病例63例。其中境外输入病例27例(上海18例,广东5例,北京1例,吉林1例,河南1例,广西1例),含2例由无症状感染者转为确诊病例(北京1例,广东1例);本土病例36例(浙江15例,均在杭州市;天津12例,其中河北区6例、滨海新区4例、河东区2例;广东6例,其中深圳市2例、惠州市1例、梅州市1例、河源市1例、云浮市1例;北京2例,均在丰台区;河北1例,在衡水市)。无新增死亡病例。无新增疑似病例。

深圳“0131”疫情为一起新的独立疫情
病例1感染的是“奥密克戎”
1月31日深圳市报告1例新冠肺炎确诊病例。
疫情发生以来,广东省委省政府、深圳市委市政府高度重视,市疫情防控指挥部办公室连夜组织应急处置,抢抓24小时黄金处置时间,迅速开展流调溯源、排查管控、核酸检测等工作。
2月1日,深圳新增3例病例,“0131”疫情累计报告4例。新增的3例病例均在密接者和重点人群中发现,4例病例均属同一传播链,彼此关联,传播链清晰。
目前,深圳市疾控中心已完成病例1的新冠病毒全基因组测序,测序结果为奥密克戎变异株(BA.1进化分支)。
经国家疾控中心和广东省疾控中心比对,该病例与国内此前发现的多起本土奥密克戎疫情病例均不同源,与近期深圳境外输入病例感染的病毒序列也不同源,与全球数据库北美上传的一些基因组序列100%同源。
初步判定,“0131”疫情为一起新的独立疫情。
目前,疫情溯源工作正在进行中,需要根据流行病学调查和基因测序结果作进一步研判。
惠 州
病例:郑某,女,25岁,为1月31日深圳报告病例陈某的密切接触者,现住惠东县平山街道六德村。
1月30日从深圳市乘坐网约车返惠。1月31日上午到惠东县人民医院核酸检测阴性,随后在家未出,1月31日下午判定为深圳确诊病例陈某的密切接触者纳入管控。2月2日,经惠州市疾控中心复核为新冠病毒核酸阳性。目前已转送至深圳市第三人民医院隔离治疗,诊断为新冠肺炎确诊病例(轻型),情况稳定。
目前已排查密接39人,甄别次密接79人,均已落实隔离管控,首次核酸检测均为阴性,病例居住地已实施管控,其活动过的场所已进行环境核酸采样和终末消毒。
(可上下滑动阅览↓)
主要活动场所:
1月30日
20:15—20:35 惠东县平山街道东华路。
21:24—21:53 惠东县平山街道东华路“三福时尚”服饰店。
22:40—23:13 惠东县平山街道红荣路“指上芭蕾”美甲店。
23:13—23:25 惠东县平山街道红荣路“爱上鞋连锁店”鞋店
23:25—23:55 惠东县平山街道东华路“红辣椒”酸辣粉店
请有共同轨迹暴露的市民尽快到街道报备并开展核酸检测。
惠城区
(可上下滑动阅览↓)
病例刘某在惠城轨迹:
1月30日:
19:21-19:38在惠州市惠城区元山服务区上洗手间
密接徐某在惠城轨迹:
1月25日:
18:00 到达惠城区龙丰街道黄塘红园小区,回家后未外出
1月26日:
7:00 到楼下早餐店吃肠粉
13:30-17:00 自驾到金山湖公园散步
1月27日:
13:00 自驾到红花湖骑自行车,在入口处租车,骑车中途有休息,结束后自驾到西湖丽日店有心德吃晚餐,随后自驾回家未外出
1月28日:
13:40-16:30 到比亚迪4s店(金山汽车城)维修汽车
16:30-17:00 自驾车到义乌小商品城,在1楼旭强厨具购买物品,随后自驾车回家后未外出
1月29日:
14:00-14:20 自驾车到锅圈食汇购买物品
14:30-15:00 自驾前往山姆会员店购买物品,随后自驾车回家
16:25-16:45 在楼下生源五金店购买电线,随后回家未外出
1月30日:
14:00-15:00 到惠城区黄塘路7号贝卡造型公馆剪头发,随后回家未外出
1月31日:
15:30-16:30由黄塘红园小区步行到惠州市中心人民医院做核酸,随后回家未外出
密接李某在惠城轨迹:
1月21日
17:30-19:30 自驾车从深圳回惠州家中后在家未外出
1月22日
00:00-24:00 在家未外出。
1月23日
0:00-09:59 在家未外出。
10:00-11:30 自驾车到群联市场买菜(卖鱼档、时光牛肉店、鲜面坊、潮鸣电掣)
11:30-23:59 自驾车回家,在家未外出。
1月24日-1月25日 在家未外出
1月26日
19:46-20:21 步行到鸿涛纯剪理发,步行回家后未再外出
1月27日-1月30日 在家未外出
1月31日
15:10-15:42 自驾车到惠州市第一妇幼保健院测核酸,回家后未外出
密接闻某、潘某、潘某在惠城轨迹:
1月23日
16:28-18:08 自驾从东莞回惠城区横沥镇矮陂洋圳村
1月24日
14:00-15:30 到芦洲镇圩街购物
1月25日
14:00-16:24 前往芦洲镇峰仔水果店购买水果,步行前往那人美百佳超市,自驾到芦洲镇三洲村下闻未外出
1月26日
14:20-16:30 芦洲镇三洲村下闻小组
1月27日
15:00-16:00 前往洋圳村附近的美丽乡村广场散步
1月28日
14:00-14:30前往洋圳村附近的美丽乡村广场散步
1月29日
14:00-16:00自驾前往黄沙洞别墅区
16:00-16:30 到矮陂市场附近农村信用社取款,后在衣服摊买衣服,水果摊购买橘子后回家
17:00-17:25 前往矮陂圩老街口腔诊所
1月30日
08:00-09:00 前往矮陂圩购物,回家后未出村
1月31日
11:30-12:00 前往祖祠祭拜,其余时间居家未外出
密接谢某1轨迹:
1月30日:18:00-23:00 水口街道港都易购便利超市
1月31日:
8:45-17:10 水口街道港都易购便利超市
17:10-17:18 水口大道与三环东路交界红绿灯附近年桔摊
17:18-17:25花果山加油站(惠州大道大湖溪段16号)
密接谢某2轨迹:
1月30日:
19:45-20:15 升东洋商行(东湖五街东门-91号)
20:16-20:30 联晟百货(桥东新建路81号)
1月31日:
11:20-11:45 升东洋商行
11:46-12:10联晟百货(桥东新建路81号)
密接黄某轨迹:
1月30日:
19:40-20:00 园生果业(隆生皇冠花园店)
1月31日:
8:40-9:40 河南岸市场
大亚湾区
(可上下滑动阅览↓)
密接者1:胡某活动轨迹
1月31日
17:30,乘坐十里银滩楼巴(侨社站—梵高的海站)
18:48,华润小径湾听海轩29栋
密接者2:于某活动轨迹
1月28日
17:21,新华联广场6栋
20:25—21:13,华润万家购物后返回新华联广场住处
1月29日
18:25,灿邦新天地3楼柒酒烤肉店与服务员交谈,未在店内用餐
19:40,灿邦新天地1楼必胜客用餐
20:45—21:13,灿邦新天地天虹超市购物后返回新华联广场住处
1月30日
12:46,澳头海鲜市场购物
14:47,新华联广场附近果蔬园东北特产购物后返回新华联广场住处
1月31日
13:10—14:02,新华联广场附近果蔬园、嘉福生活超市(海惠店)买菜后返回新华联广场住处
18:03,中大惠亚医院黄码专区做核酸
19:09,返回新华联广场住处
密接者3:山下某某活动轨迹
1月28日
17:21,新华联广场6栋
20:25—21:13,华润万家购物后返回新华联广场住处
1月29日
9:36—10:38,麦当劳(金沙世纪城店)用餐后返回新华联广场住处
18:25,灿邦新天地3楼柒酒烤肉店与服务员交谈,未在店内用餐
19:40,灿邦新天地1楼必胜客用餐
20:45—21:13,灿邦新天地天虹超市购物后返回新华联广场住处
1月30日
9:09—11:31,麦当劳(荃新时代店)用餐后返回新华联广场住处
15:58,沃尔玛(蓝湾半岛)购物
17:39,沃尔玛一楼luckin coffee购买咖啡
18:41,返回新华联广场住处
1月31日
9:21—12:02,麦当劳(荃新时代店)用餐后返回新华联广场住处
15:14,灿邦新天地附近散步(未进店内)
16:27,搭乘网约车(粤LBN508)返回新华联广场住处
18:03,中大惠亚医院黄码专区做核酸
19:09,返回新华联广场住处
密接者4活动轨迹
1月30日
13:10,惠州市大亚湾区石化大道凯峰雅园2栋
博罗县
(可上下滑动阅览↓)
博罗石坝镇通报涉疫地区重点人员活动轨迹:
密接者一:周某某(石坝镇石联村本生小组居住);
密接者二:石某某(石坝镇红星村因记上围小组居住);
密接者三:石某某(石坝镇红星村因记上围小组居住);
密接者四:李某(石坝镇蓝田村圩围居住)。

博罗横河镇公布一名密切接触者行程轨迹:
密接者刘某某活动轨迹如下↓

仲恺高新区
(可上下滑动阅览↓)
密接人员翁某某活动轨迹:
1月29日
18:30- 20:20,从深圳市乘哈啰顺风车(粤B1UX51)到惠州仲恺高新区潼侨镇牛墩6街15号,无外出。
1月31日,无外出。
翁某某关联次密陈某活动轨迹:
1月30日
约20:20,驾驶哈啰顺风车(粤B1UX51)在惠环万隆新天地附近购买烟花爆竹。
约20:30 自驾回到家中后未外出。
1月31日
11:15-14:00,在陈江天益城名苑酒楼吃饭。
14:00-15:08,在天益城NOME诺米居家和一楼苹果专卖店购物。
15:08以后,居家未外出。
翁某某关联次密杨某某活动轨迹:
1月30日
18:20- 19:40,从深圳市乘哈啰出行顺风车(粤B1UX51)抵达惠州仲恺高新区陈江壹城中心一期1栋。
1月31日
11:30-13:05,自驾到惠风四路城市便捷酒店姨妹当家(仲恺店)吃午饭,饭后自驾回家。
13:20-15:30,居家未外出。
15:30-19:48,从地下车库往壹城中心五期亲戚家,后未外出。
惠阳区
(可上下滑动阅览↓)


惠东县
(可上下滑动阅览↓)
1月31日下午,惠东县通报一名关联深圳病例的密接者,目前已对排查到重点人员落实隔离管理,对重点场所开展管控及消杀。
活动轨迹如下↓↓
1月30日
18:00-19:30 乘坐网约车(车牌号:粤BAV7827)从深圳到达惠州市惠城区鹅岭南路29号。
19:30-20:20 从惠城区自驾回惠东县六德村家中。
20:20-次日0:10 乘坐网约车(车牌号:粤LK882R)前往东华路、红荣路逛街;
其中:20:40-21:45 在东华路“三福时尚”服饰店购物;
21:45-21:56 在东华路路边袜子摊购物;
22:40-23:13 在红荣路“指上芭蕾”美甲店;
23:13-23:25 在红荣路“乐声鞋业”鞋店;
23:25-23:55 在东华路“红辣椒”酸辣粉店;
23:55-次日0:10 在东华路肯德基门口坐网约车(车牌号:粤LQ535W)回家。
1月31日
12:00-12:15 自驾到惠东县人民医院测核酸。
揭 阳
普宁市
1月31日20时至2月1日凌晨,揭阳普宁市疾控中心陆续收到深圳市、东莞市疾控部门来函,反馈共有11名密接者在普宁。目前,密接者、已排查到的次密接者和重点人群核酸检测结果均为阴性。11名密接者在普宁主要行程轨迹如下:
(可上下滑动阅览↓)
密接1活动轨迹:
1月27日14:40,自驾车与家人(妻子、2个小孩)从东莞市凤岗镇回普,于当晚21时左右到达,之后未再外出;
1月28日15:30左右,自驾车载其妻儿(密接2、3)到普侨镇卫生院接种新冠疫苗,之后到里湖镇国药二门市购药,然后回家未再外出;
1月29日15:20~16:30,到揭西县钱坑镇福万家商场购物后返家未再外出;
1月30日10:30~11:00左右,到揭西县钱坑镇福万家商场购物后返家未再外出;
1月31日10:00~10:50左右,到揭西县钱坑镇福万家商场购物后返家未再外出。
密接2(密接1妻子)活动轨迹:
外出行程与密接1一致。
密接3(密接1儿子)活动轨迹:
1月28日15:30左右,与父母前往普侨镇卫生院接种新冠疫苗,之后到里湖镇国药二门市购药,然后回家未再外出。
密接4(密接1女儿)活动轨迹:
抵普后一直居家。
密接5活动轨迹:
1月29日上午11时,自深圳市坐顺风车于下午4时左右抵普,一直居家未再外出。
密接6活动轨迹:
1月30日,乘高铁D7412从深圳北到普宁站,8车厢01B座位,22时40分到达普宁站,出站后在路边搭车回家,到家后未再外出;
1月31日09:10~11:00,步行到家附近白沙陇菜市场购物。13:30~18:00,自驾车到下架山老家拜神(下架山镇英岭村土埋片27号),返家后未再外出。
密接7活动轨迹:
1月28日下午1时,从深圳北乘坐高铁(班次:D668,7车厢,座号:17C)返回普宁,下午3时到达普宁站,随后于站外搭乘摩托车返回家中,并于家中附近活动。
密接8活动轨迹:
1月28日9:30,与其妻儿(密接9、10、11)从深圳市自驾车返普,到家后未外出。
1月29日14:30,自驾车前往高埔镇梅星村娘家。16:30,前往高埔镇“周六福珠宝店”“金美艳珠宝店”后返回娘家。稍作休息后,前往高埔镇菜市场后返回娘家。18时左右,自驾车前往高埔镇桥头旁阿辉专修汽车电路汽修店。
1月30日10:00,前往船埔镇温氏祠堂祭祖,约30分钟后陪同丈母娘到高埔镇郑慈利诊所,随后与其妻子自驾前往“立丰药店”、郑育明药店。14:30,自驾车前往大坪镇三溪坝外婆家、舅舅家。17:30,自驾车前往高埔镇“周六福珠宝店”“金美艳珠宝店”。
密接9(密接8妻子)活动轨迹:
1月29日14:30,自驾车前往高埔镇梅星村娘家。16:30,前往高埔镇“周六福珠宝店”“金美艳珠宝店”,后自驾车返回娘家。
1月30日,外出轨迹与密接8一致。
密接10(密接8儿子)活动轨迹:
1月29日14:30,与父母前往高埔镇梅星村外婆家。
密接11(密接8女儿)活动轨迹:
抵普后一直居家。
为全面落实接触人员的排查工作,请与上述活动轨迹交集以及乘坐1月28日13时从深圳北站途经普宁站动车D668、1月30日21时20分从深圳北站到潮汕站动车D7412的市民主动做好个人防护,并向所在村(社区)、单位报告,服从村(社区)的管理工作,全面配合相关防控要求,确保人民群众健康安全。
揭西县
1月31日15-21时,揭西县疾控中心陆续收到深圳市疾控中心协查函,有多名密接者在揭西县。目前,密接者、已排查到的次密接者和重点人群、环境采样核酸检测结果均为阴性。相关密切接触者在揭西县主要行程轨迹如下:
(可上下滑动阅览↓)
密接1
1月29日:18时30分左右在深圳市宝安区石岩街道罗租社区艾美特科技园附近(工作单位)搭乘顺风车返回揭西过年。19时40分左右到达惠州沥林服务区休息(如厕、加油)。22时04分左右到达揭西县五云镇换乘顺风车,于22时30分左右回到揭西县五云镇赤告村家中,未外出。
1月30日:除20时左右到一邻居家串门外,其余时间均居家。
1月31日:10时左右自驾前往医疗机构采样的途中接到深圳市疾控部门电话即折返家中,之后未外出。
密接2
1月30日:20时左右与密接3、密接4从深圳市宝安区石岩街道浪心村委与家人自驾返揭西,21时50分左右在潮惠高速多祝服务区、23时30分左右在潮惠高速坪上服务区停车休息,全程佩戴口罩。24时左右到金和镇中心卫生院斜对面的钱坑饺面小吃店吃宵夜。
1月31日:1时05分左右达到揭西县金和镇南山头村家中,未再外出。14时48分左右与密接3、密接4自驾到金和镇中心卫生院采集核酸标本,全程佩戴口罩,其余时间居家。
密接3
1月31日:0时45分左右回到揭西县金和镇南山头村家中。之后行程同密接2一致。
密接4
1月31日:1时左右回到揭西县灰寨镇南洋村灰寨镇家中,10时左右到同村小叔家,10时30分左右到金和镇枫山园村亲友家,11时30分左右返家。之后行程同密接2一致。
密接5
1月25日:13时30分从深圳宝安区乘顺风车回到揭西县河婆街道溪角村家中,未外出。
1月26日:21时30分左右到河婆街道福家欣超市购物,全程佩戴口罩,其余时间居家。
1月27日:9时左右自驾车至普宁市船埔镇黄沙村,23时30分左右返回家中,其余时间居家。
1月28日:10时左右到坪上镇石内风景区游玩,16时左右返回家中,其余时间居家。
1月30日:15时40分左右到河婆街道福家欣超市购物,全程佩戴口罩,其余时间居家。
请与上述密接者活动区域有时空交集的人员,第一时间按要求落实防控措施并尽快进行1次核酸检测,注意戴好口罩,避免乘坐公共交通工具。
茂 名
高州市
2月1日,茂名高州市新型冠状病毒肺炎疫情防控指挥部办公室发布通告,公布一名密切接触者的行程轨迹,通告如下:
1月31日下午,茂名高州市获悉1月31日深圳市一例确诊新冠肺炎病例(东莞居住,深圳工作)的一名密切接触者叶某某现居于高州市金山街道长山村。高州市已对密切接触者叶某某及相关次密切接触者开展流行病学调查及核酸检测,检测结果均为阴性。目前,叶某某及次密切接触者已被转送至隔离点进行隔离医学观察。
通过流行病学调查,现将叶某某从东莞返高后的活动轨迹公布如下:
(可上下滑动阅览↓)
1月27日,从东莞市居住地凤岗镇保利百合花园11栋自驾车,于22时左右回到金山街道办金光大道长山村路口家中,途中曾在大槐服务区停留,进入卫生间和麦当劳。
1月28日18时左右,曾到金山徐其修凉茶店买凉茶。
1月29日8时,到金山大参林药店购物;11时左右,自驾车到高州市金港湾商场购物,停车在体育场的地下停车场;12时左右,在金港湾商场旁的服装店逛街;14时左右,到达高州中学初中部斜对面儿童服装店购物;14时30分左右,到爱婴世界(文明路店)购物;16时,到金山市场的菜摊、服装店购物。
1月30日10时,到金山市场旁的徐其修凉茶店购买凉茶,后到市场的菜摊、服装店购物。
1月31日17时左右,自驾车到高州市人民医院做核酸检测。
其余时间均在其叔叔及其本人家中。
韶 关
曲江区
一名密接者在曲江的主要活动轨迹如下:
1月
27日
13:30-21:00
和朋友自驾从深圳返曲,在大塘镇梅花村住一晚,其后未外出
1月
28日
13:40-14:00
大塘镇市场购买猪肉
1月
29日
14:20-14:55
到大塘镇中心卫生院做核酸检测
15:15-15:50
大塘镇新家惠超市购物
1月
31日
14:30-15:05
到大塘镇中心卫生院做核酸检测
其余时间在家中或亲戚家中未外出
仁化县
仁化县公布2名密接者主要活动轨迹如下:


始兴县
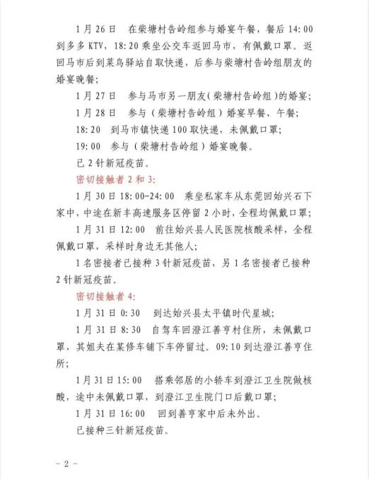
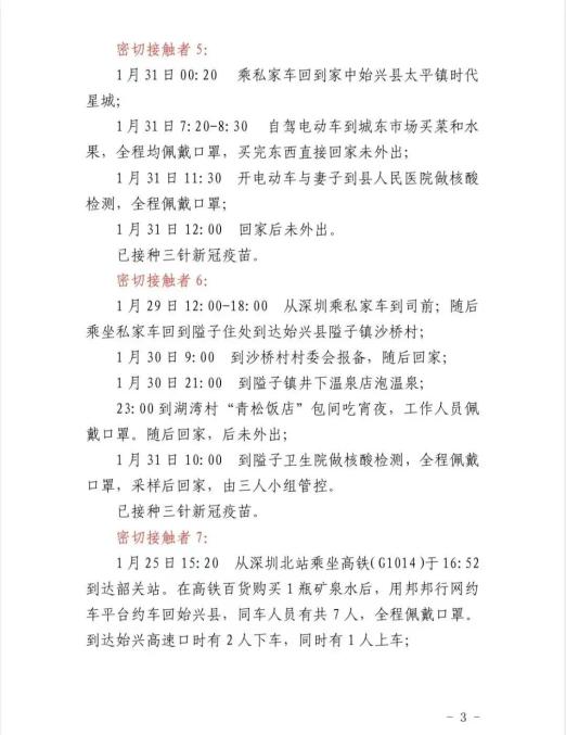
始兴县发现7名密接者,轨迹如下:
(可上下滑动阅览↓)





白云机场:
2月2日零时起查行程码
有深圳旅居史的旅客
须凭48小时核酸阴性证明乘机
今天凌晨,广州白云机场发布最新通告。

根据广州市疫情防控要求,白云机场2月2日零时起在航站楼入口处查验所有人员(包括旅客和接送机人员)的行程卡信息,如行程记录显示有14天内深圳旅居史的旅客,须另行提供48小时核酸检测阴性证明方可进入航站楼。有出行计划的旅客请提前了解最新防疫政策,在确认核酸检测结果更新后再前往机场,以免影响出行。
需要办理退改签的旅客,可向航空公司申请办理免费退改签服务。优先建议旅客网上办理退改签,对于不会网上办理的人员,在白云机场一号航站楼的5号门、12号门,二号航站楼的45号门分别由机场航服和南方航空安排工作人员现场为旅客提供退改签服务。对于老人、儿童、婴儿、外籍人士无法出示行程卡的,可签订纸质承诺书后放行。
深圳机场:
2月1日24时起
进入航站楼须持48小时核酸检测阴性证明
据深圳机场消息,根据深圳市最新疫情防控要求,自2月1日24时起,离深须持有48小时内核酸检测阴性证明。深圳机场将在航站楼各入口查验,旅客须持有48小时核酸检测阴性证明方可进入航站楼。请有出行计划的旅客提前了解最新防疫政策,在确认核酸检测结果更新后再前往机场,以免影响出行。


做好防护,及时报备!
如有疑问
可拨打12320进行咨询
如需查询各地疫情防控政策措施
可点击文章下方“阅读原文”进行跳转

* 本文来源综合:国家卫生健康委员会官方网站、广东省卫生健康委员会官方网站、揭阳发布、韶关发布、白云机场发布、深圳机场发布、央视新闻、健康广东
原标题:《高度警惕!广东新增6+4!涉及深圳、惠州、梅州、河源、云浮!白云机场有新通知》