继河东区、津南区、西青区、武清区之后
河西区、蓟州区、北辰区、宁河区、
宝坻区、红桥区、和平区、南开区、
河北区、东丽区也发布了
网络拜年的倡议
以及疫情防控相关提示
详情如下↓
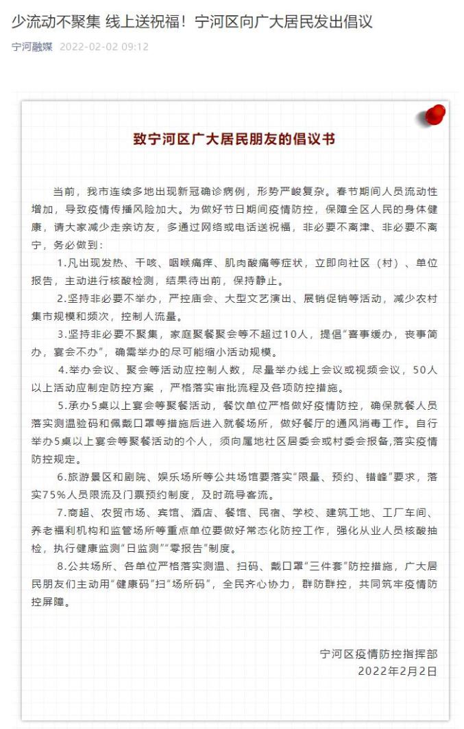
宁河区

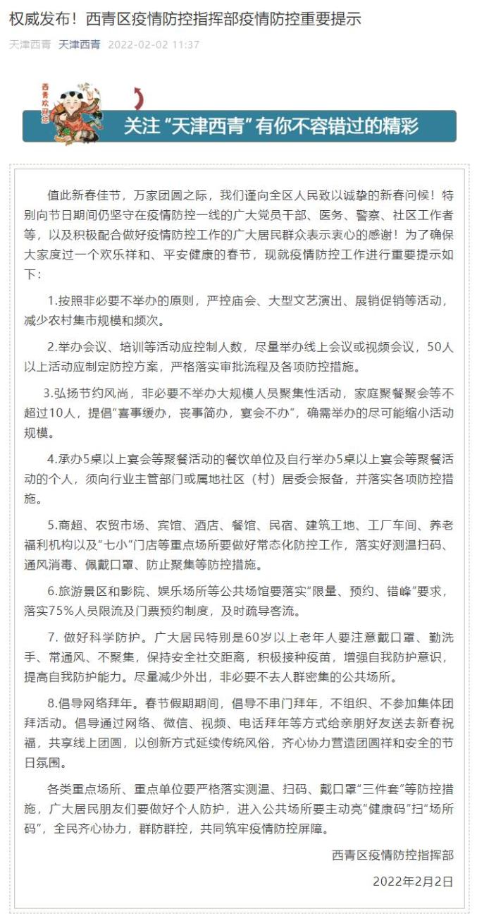
西青区

津南区

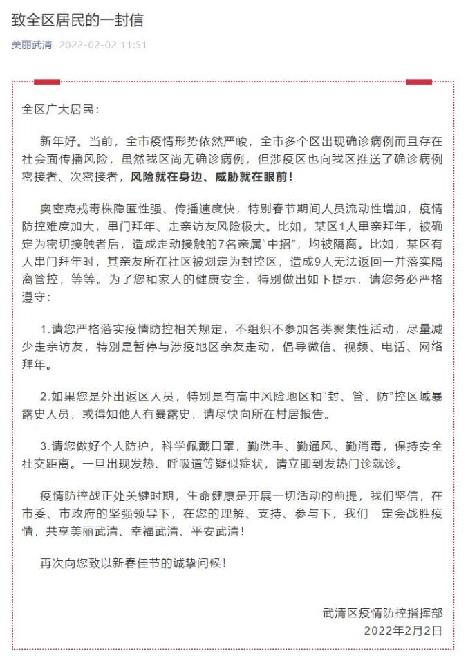
武清区

北辰区

蓟州区

河西区

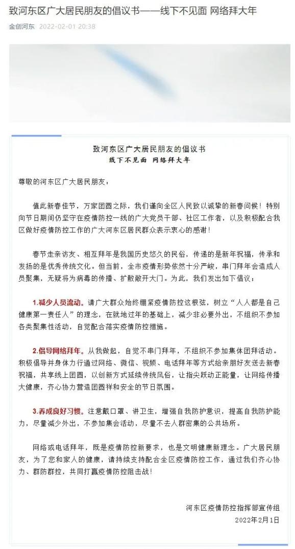
河东区

宝坻区
@宝坻人 居家过年也是团圆!虎年春节咱们这样过!
居民朋友:
值此新春佳节之际,在这里给您拜年啦!
今年的春节非比寻常。当前,疫情防控形势严峻复杂,节日期间人员流动性增加,疫情传播风险增大。坚决筑牢疫情防控防线需要每一位居民朋友的共同努力和参与,现向您提示如下:
一、过放心年,主动减少聚餐聚集
提倡就地过年,鼓励通过电话、微信、视频等多种方式抒发情感、表达祝福,减少走亲访友规模频次,非必要不聚集,居家过年,也是团圆。居家隔离、居家集中管理、居家医学观察人员要严格落实防控举措,主动告知亲戚朋友相关情况,严禁相互走访,共守健康家园。
二、过健康年,养成良好卫生习惯
勤洗手,常通风,保持安全社交距离,科学规范佩戴口罩。进入商场、超市等场所,严格遵守测温、验码、戴口罩等防疫规定。密切关注自己和家人的健康状况,出现发热、咳嗽、乏力、腹泻等症状,第一时间向社区(村)报备,并到就近的医院发热门诊就诊,如实告知旅居史及有关情况。
三、过平安年,严格落实防疫政策
2022年3月15日以前,外省市来(返)津人员,需持48小时内核酸检测阴性证明(电子版或纸质版),抵津后无核酸阴性证明的,需在第一时间进行核酸检测,核酸阴性结果出具前实施自我居家等待,核酸检测结果阴性后再正常出行;中高风险地区旅居史人员实施抵津后14天集中隔离;中高风险地区所在区(县)旅居史人员实施抵津后14天居家隔离;中高风险地区所在地级市的其他县(市、区)人员实施抵津后14天医学观察。我市本土疫情重点地区、重点场所来宝返宝人员,要第一时间向社区(村)报备,并按要求配合工作人员落实相应管控举措。
居民朋友们,让我们携手同心、并肩前行,不麻痹、不放松,你我的每一份坚持,都在筑牢最后的成功!
衷心地祝愿您和家人身体健康、平安幸福!
宝坻区疫情防控指挥部
2022年1月30日
红桥区
致红桥区广大居民朋友的倡议书
全区广大居民朋友:
值此新春佳节之际,我们谨向全区人民拜年!特别向节日期间仍坚守在疫情防控一线的广大党员干部、医务人员、公安干警、社区工作者、志愿者等,以及积极配合做好疫情防控工作的广大居民群众表示衷心的感谢!
春节期间走亲访友、相互拜年是我国历史悠久的民俗,但当前,我市连续多地出现新冠确诊病例,疫情形势依然严峻,串门拜年会造成人员聚集,无疑将为病毒的传播、扩散敞开大门。为此,我们发出如下倡议:
1.如果您出现发热、干咳、咽喉痛痒、肌肉酸痛等症状,请立即向所在社区及单位报告,主动进行核酸检测,并在出检测结果前,尽量保持相对静止。
2.请大家尽量减少走亲访友,多通过网络或电话送祝福,非必要不聚集,各类会议尽量通过线上或视频的方式进行,家庭聚餐聚会等不超过10人,提倡“喜事缓办,丧事简办,宴会不办”,确需举办的尽可能缩小活动规模,并严格做好疫情防控措施。
3.各类重点场所、重点单位要严格落实测温、扫码、戴口罩“三件套”等防控措施;广大居民朋友们进入公共场所要主动亮“健康码”扫“场所码”,出门戴口罩、与他人保持距离,在家勤通风、勤洗手,切实做好个人防护。
我们坚信,在您的理解、支持和参与下,全民齐心协力,群防群控,定能战胜疫情,迎来春暖花开!
再次向您致以新春佳节的诚挚问候!
红桥区疫情防控指挥部
2022年2月2日
和平区
致和平居民的一封信
居民朋友们:
新年好。当前,全市疫情形势依然严峻,全市多个区出现确诊病例而且存在社会面传播风险。
奥密克戎毒株隐匿性强、传播速度快,特别是春节期间人员流动性增加,疫情防控难度加大,串门拜年、走亲访友风险极大。为了您和家人的健康安全,特别做出如下提示,请您严格遵守:
1.请您严格落实疫情防控相关规定,不组织不参加各类聚集性活动,尽量减少走亲访友,特别是暂停与涉疫地区亲友走动,倡导微信、视频、电话、网络拜年。
2.如果您是外出返区人员,特别是2022年1月15日之后有高中风险地区和“封、管、防”控区域暴露史人员,以及与封控区人员有过接触交流的,请尽快向所在社区居委会报告。
3.请您做好个人防护,科学佩戴口罩,勤洗手、勤通风、勤消毒,保持安全社交距离。一旦出现发热、呼吸道等疑似症状,请立即到发热门诊就诊。
疫情防控战正处关键时期,生命健康是开展一切活动的前提,我们坚信,在市委、市政府的坚强领导下,在您的理解、支持、参与下,我们一定会战胜疫情!
再次向您致以新春佳节的诚挚问候!
和平区疫情防控指挥部
2022年2月2日
南开区
致南开区居民的一封信
居民朋友们:
春节好!当前,全市疫情形势依然严峻,全市多个区出现确诊病例而且存在社会面传播风险。
奥密克戎毒株隐匿性强、传播速度快,特别是春节期间人员流动性增加,疫情防控难度加大,串门拜年、走亲访友风险极大。为了您和家人的健康安全,特别做出如下提示,请您严格遵守:
1.请您严格落实疫情防控相关规定,不组织不参加各类聚集性活动,尽量减少走亲访友,特别是暂停与涉疫地区亲友走动,倡导微信、视频、电话、网络拜年。
2.如果您是外出返区人员,特别是有高中风险地区和“封、管、防”控区域暴露史人员,或得知他人有暴露史,请尽快向所在社区居委会报告。
3.请您做好个人防护,科学佩戴口罩,勤洗手、勤通风、勤消毒,保持安全社交距离。一旦出现发热、呼吸道等疑似症状,请立即到发热门诊就诊。
疫情防控战正处关键时期,生命健康是开展一切活动的前提,我们坚信,在市委、市政府的坚强领导下,在您的理解、支持、参与下,我们一定会战胜疫情!
再次向您致以新春佳节的诚挚问候!
南开区疫情防控指挥部
2022年2月2日
河北区
致河北区广大居民朋友的倡议书
广大居民朋友:
大家新年好!值此新春佳节之际,我们向全区人民致以诚挚的问候和美好的祝福!特别向持续奋战在疫情防控一线的医护人员、社区工作者、公安干警、下沉干部、志愿者,以及支持配合疫情防控工作的河北区居民表示衷心感谢。
目前,河北区疫情防控形势依然严峻,春节期间人员流动性增加,将会提升新冠病毒潜在传播风险,为了确保大家度过一个平安、健康、祥和的春节,我们发出如下倡议:
1.少见面,云拜年。春节期间,倡导大家不串门拜年,减少各类聚会,尽量在家中就餐。通过电话、微信、视频等方式给亲朋好友送去新春祝福,以云端问候共享温暖团圆。
2.强意识,重防护。注意戴口罩、勤洗手、常通风,增强自我防护意识,提高自我防护能力。凡出现咽干、发热等症状,立即向社区、单位报告,在做好自我防护的前提下前往医院就诊,及时进行核酸检测,结果出具前保持静止。
3.不聚集,守规定。不组织、不参加聚集性活动,尽量减少到商超、市场、影剧院等公共场所,外出办事要严格落实测温、扫码、带口罩,遇到拥挤排队保持1米间隔距离。
疫情防控阻击战正处关键时期,我们坚信,在市委、市政府的坚强领导下,在您的理解、支持、配合下,我们一定能够众志成城、战胜疫情。
再次向您致以新春佳节的诚挚问候,祝您虎年吉祥、幸福安康!
东丽区
致东丽区广大居民朋友的倡议书
居民朋友们:
值此新春佳节、万家团圆之际,我们谨向全区人民致以诚挚的新春问候!为了确保大家过一个欢乐祥和、平安健康的春节,我们发出如下倡议:
1.春节假期期间,倡导不串门拜年,不组织、不参加集体团拜活动。倡导通过网络、微信、视频、电话拜年等方式给亲朋好友送去新春祝福,共享线上团圆,以创新方式延续传统风俗,共同营造团圆祥和安全的节日氛围。
2.公共场所、各单位严格落实测温、扫码、戴口罩“三件套”防控措施,广大居民朋友们主动用“健康码”扫“场所码”,全民齐心协力,群防群控,共同筑牢疫情防控屏障。
3.请您做好个人防护,科学佩戴口罩,勤洗手、勤通风、勤消毒,保持安全社交距离。一旦出现发热、呼吸道等疑似症状,请立即到发热门诊就诊。
恭祝大家新春快乐,身体健康,阖家幸福!
东丽区疫情防控指挥部
2022年2月2日
综合:津云、宁河融媒、天津西青、网信津南、美丽武清、微北辰、掌上蓟州、天津河西、金创河东、美丽红桥、天津和平、和美南开、海河之北、天津东丽
原标题:《事关拜年!天津14个区向居民发出倡议!》