封面关注
河西区发布核酸检测通知!
3日凌晨,“天津河西”公众号发布河西区疫情防控指挥部通告,全文如下:
按照市疫情防控指挥部的部署,现通告如下:
2022年2月3日凌晨5时起,请河西区挂甲寺街新城小区、柳林街金海湾花园、东海街华江里小区全体居民,在当时居住地保持原地相对静止,听从街道社区组织安排,到指定地点进行核酸检测。
(一)请居民朋友们根据社区网格员、网格小组长的组织安排,携带身份证、外籍身份证明等有效证件,有序前往指定地点进行核酸采样,确保不漏一户一人。
(二)请居民在参加采样期间做好个人防护,全程佩戴口罩,保持一米以上距离,避免聚集和相互交谈,切实防止采样时交叉感染。
(三)因近期天气寒冷、路面湿滑,请居民朋友们出行注意安全,注意添衣保暖,照顾好老人、孩子,我们齐心协力、共同战“疫”。
感谢您的配合支持!
河西区疫情防控指挥部
2022年2月3日
红桥区新增封控区、管控区,最新通告!
据“美丽红桥”公众号消息,红桥区新增封控区、管控区,全文如下:
根据疫情防控形势,现将红桥区疫情防控指挥部关于新增封控区、管控区通告如下:
一、自2月2日18时起,划定红光楼3、4、5、6、7号门为封控区。封控区内实行区域封闭、足不出户、服务上门管控措施,定期进行核酸检测,健康码赋红码。
二、划定天津市永定河管理处(部分区域)为管控区。管控区内人员不出管控区域,出入口全部封闭,严格落实管控措施,严禁聚集,按照统一安排,有序下楼到指定地点进行核酸检测,健康码赋橙码。我区已建立完善的物资保供机制,能够充分保障生活必需品供应。
三、请广大居民在封控、管控期间,严格遵守《中华人民共和国传染病防治法》《突发事件应对法》相关规定,履行法定义务,配合、服从社区工作人员统一安排。密切关注官方权威发布信息,不恐慌、不信谣、不传谣、不造谣,一切以官方通报为准。
请广大居民安心在家,后续安排将根据疫情发展及时告知。封控、管控期间,如有咽干、发热等异常,请及时向隔离点和社区报备。如有健康码赋码错误情况,请及时联系属地居委会。
感谢您为疫情防控所做的贡献!
红桥区疫情防控指挥部
2022年2月3日
天津昨日新增9例阳性感染者
记者从市疫情防控指挥部获悉,2月2日天津市共增加9例新冠病毒阳性感染者。其中河北区3例,为管控人员筛查发现;滨海新区2例,为管控人员筛查发现(与河北区疫情关联);河东区2例,与昨日确诊病例为同一家庭,为管控人员筛查发现;红桥区2例,系发热门诊主动就医筛查发现(与河北区疫情关联)。
上述9人目前已转运至市定点医院做进一步诊断治疗。相关工作正在进一步进行中。
市防指8号通告:全市开展风险排查!到过这些地区要报备!
记者从市疫情防控指挥部获悉,市疫情防控指挥部发布8号通告,决定在全市范围开展新冠肺炎疫情风险排查行动。全文如下:
鉴于当前全市疫情形势,为进一步精准排查风险,落实“四早”措施,市疫情防控指挥部决定在全市范围开展新冠肺炎疫情风险排查行动,现将有关情况通告如下:
一、自发布通告之时起,各相关区要立即组织对辖区封控区、管控区、防范区内所有住户、商户等逐一开展新冠肺炎疫情风险排查行动,排查自1月15日以来曾到过封控区、管控区、防范区的所有人,挨门挨户进行排查,逐户逐人登记造册,不漏一户、不漏一人。封控区、管控区、防范区内的广大市民要履行个人防控责任,依法主动配合。
二、自1月15日以来有封控区、管控区、防范区旅居史的市民,要主动向当前所在社区报备,按照属地安排,配合做好核酸检测、健康监测等疫情防控措施。
三、已离开本市的居民,要主动向当地报备。
特此通告。
市防控指挥部
2022年2月2日
附件
当前全市封控区、管控区及防范区明细表


新闻速读
我国新一代数字高程模型(DEM)历时两年全面建成,实现了新一代数字高程模型对陆地国土全覆盖。
中央网信办(国家互联网信息办公室)违法和不良信息举报中心近日公布的统计数据显示,2021年,全国各级网络举报部门受理举报1.66亿件。
国家统计局日前发布数据显示,2021年末,我国常住人口城镇化率为64.72%,比2020年末提高0.83个百分点。
生态环境部通报2022年春节期间(除夕至正月初一)我国城市空气质量状况。2022年除夕夜间全国339个城市空气质量较去年同期改善明显。
2月2日,记者从国务院联防联控机制春运工作专班了解到,春运第17天,全国预计发送旅客1447万人次。
记者从海关总署获悉,2021年,全国海关税收入库20126亿元,同比增长17.7%,首次突破两万亿元。
银保监会商有关部门对2008年颁布施行的《保险保障基金管理办法》进行了修订,形成了《保险保障基金管理办法(征求意见稿)》,近日向社会公开征求意见。
报告显示,1月美国新增儿童新冠确诊病例超过350万例;自疫情暴发以来,美国已有超过1100万名儿童确诊感染新冠病毒。
这些重点要了解
天津调整相关区域风险等级,一地升高风险,三地升中风险
记者从市疫情防控指挥部获悉,根据我市当前疫情形势和防控工作需要,按照国务院应对新冠肺炎疫情联防联控机制关于科学划分、精准防控等工作要求,经市防控指挥部研判,并经市防控领导小组同意,自2022年2月2日18时起,将天津市河北区宁园街舒园里5号楼由中风险地区调整为高风险地区;将天津市河北区建昌道街中山北里20门,天津市滨海新区大沽街安阳里13号楼,天津市河东区春华街道月光园2号楼调整为中风险地区。天津市其他区域风险等级不变。
我市将根据疫情防控工作形势,适时调整有关区域风险等级。
天津第393-399例阳性感染者详情+轨迹来了
记者从市疫情防控指挥部获悉,第393-399例阳性感染者基本信息公布。目前,这7例阳性感染者已转运至市定点医院做进一步诊断治疗。流行病学调查、涉疫人员排查管控、环境样本采集等工作正在紧张进行中。现将有关调查情况报告如下:
阳性感染者393,男,48岁,天津市河北区宁园街人,系隔离点筛查发现,1月30日采集咽拭子,经检测中心检测,结果呈阳性。后经市级专家组判定为确诊病例(普通型)。
活动轨迹公布如下:
1月26日:
8:40-17:05 武清开发区开源道27号
18:15-18:25 聚鲜阳光果蔬超市(民权门店)
18:30-19:30 长青北里
1月27日至28日:8:40-17:05武清开发区开源道27号
1月29日:11:35-11:37 舒园里底商便民店
1月30日:被隔离管控
阳性感染者394,女,21岁,天津市河北区宁园街人,系隔离点筛查发现,1月30日采集咽拭子,经检测中心检测,结果呈阳性。后经市级专家组判定为确诊病例(轻型)。
活动轨迹公布如下:
1月25日:舒园里未外出
1月26日:11:00-19:00 长青北里
1月27日至29日:舒园里未外出
1月30日:被转运至集中隔离点
阳性感染者395,男,25岁,天津市河北区宁园街人,系隔离点筛查发现,1月30日采集咽拭子,经检测中心检测,结果呈阳性。后经市级专家组判定为确诊病例(普通型)。
活动轨迹公布如下:
1月25日:舒园里未外出
1月26日:
12:30 老北京烧饼店(华宁道)
12:35-13:05 老易板面牛杂面(昌宁道)
1月27日:
18:45-次日8:00 地铁6号线一中心站
1月28日:
8:49-8:50 便利蜂(皓园里店)
1月29日:舒园里未外出
1月30日:被转运至集中隔离点
阳性感染者396,女,56岁,天津市河北区宁园街人,系隔离点筛查发现,1月30日采集咽拭子,经检测中心检测,结果呈阳性。后经市级专家组判定为确诊病例(轻型)。
活动轨迹公布如下:
1月26日:21:02-22:26 河北区泰来嘉园
1月27日:舒园里未外出
1月28日:20:11-23:41 天津市第四十八中学小食堂
1月29日:舒园里未外出
1月30日:被隔离管控
阳性感染者397,男,67岁,天津市红桥区邵公庄街人,系隔离点筛查发现,1月30日采集咽拭子,经检测中心检测,结果呈阳性。后经市级专家组判定为确诊病例(普通型)。
活动轨迹公布如下:
1月26日至27日:千禧园东区未外出
1月28日:9:00-11:00 天津医院门诊1楼
1月29日:被转运至集中隔离点
阳性感染者398,男,43岁,天津市津南区咸水沽镇人,系隔离点筛查发现,1月30日采集咽拭子,经检测中心检测,结果呈阳性。后经市级专家组判定为确诊病例(普通型)。
活动轨迹公布如下:
1月25日至30日:集中隔离点
阳性感染者399,女,67岁,天津市红桥区邵公庄街人,系隔离点筛查发现,1月31日采集咽拭子,经检测中心检测,结果呈阳性。后经市级专家组判定为确诊病例(普通型)。
活动轨迹公布如下:
1月27日:
15:15-15:35 乘673路公交车(千禧园站-广开四马路地铁站公交站)
15:45-15:55 广开五马路菜市场
16:10-16:40 乘903路(广开四马路地铁站公交站-长虹公园站)转879路至龙井里站
17:35 道生大药房(红桥区千禧园底商)
1月28日:
9:00-11:00 天津医院门诊1楼
15:30-15:55 乘837路公交车(跃进里站-复兴路站)转669至西关大街
16:00-16:15 任安康门诊部
16:25-16:55 乘837路公交车(南马路站-阁林园站)
1月29日:
11:00 千禧园居委会
21:00 被转运至集中隔离点
目前,相关工作仍在紧张进行中。疾控部门提醒,与发布病例轨迹有交集人员,请立即主动向社区、单位或疾控部门报告,配合做好集中隔离、居家隔离、健康监测、核酸检测等各项防控措施。
以上公布的是阳性感染者轨迹中的主要风险地区,供市民参考。
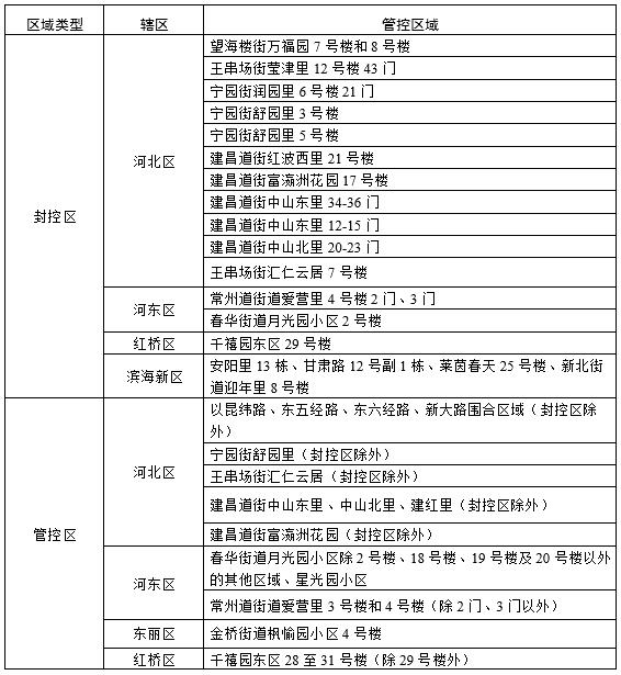
涉及这五个区!天津最新社区管控范围一图读懂(截至2月2日)



对照表来了!天津这些区域,管控政策一图看懂(截至2月2日)

事关拜年!天津14个区向居民发倡议!
继河东区、津南区、西青区、武清区河西区、蓟州区、北辰区、宁河区、宝坻区红桥区、和平区、南开区、河北区之后
东丽区也发布了
网络拜年的倡议
以及疫情防控相关提示
详情如下↓
东丽区
致东丽区广大居民朋友的倡议书
居民朋友们:
值此新春佳节、万家团圆之际,我们谨向全区人民致以诚挚的新春问候!为了确保大家过一个欢乐祥和、平安健康的春节,我们发出如下倡议:
1.春节假期期间,倡导不串门拜年,不组织、不参加集体团拜活动。倡导通过网络、微信、视频、电话拜年等方式给亲朋好友送去新春祝福,共享线上团圆,以创新方式延续传统风俗,共同营造团圆祥和安全的节日氛围。
2.公共场所、各单位严格落实测温、扫码、戴口罩“三件套”防控措施,广大居民朋友们主动用“健康码”扫“场所码”,全民齐心协力,群防群控,共同筑牢疫情防控屏障。
3.请您做好个人防护,科学佩戴口罩,勤洗手、勤通风、勤消毒,保持安全社交距离。一旦出现发热、呼吸道等疑似症状,请立即到发热门诊就诊。
恭祝大家新春快乐,身体健康,阖家幸福!
东丽区疫情防控指挥部
2022年2月2日
北京新增3例本土确诊
北京市疾病预防控制中心副主任刘晓峰:2月1日16时至2月2日16时,北京新增本土新冠肺炎确诊病例3例,均来自管控人员。奥密克戎变异株关联疫情无新增感染者。
德尔塔变异株关联疫情:
感染者107:现住丰台区西南郊冷库宿舍,工作地点为西南郊冷库。1月20日作为风险管控人员进行居家隔离,期间两次核酸检测均为阴性。1月23日转至集中隔离点,期间两次核酸检测均为阴性,1月31日核酸检测结果为阳性,已转至定点医院,综合流行病学史、临床表现、实验室检测和影像学检查等结果,2月1日诊断为确诊病例,临床分型为普通型。
感染者108:现住丰台区玉泉营街道万柳西园小区,工作地点为西南郊冷库。作为风险人员进行核酸检测,期间两次核酸检测结果均为阴性。1月29日转至集中隔离点,1月30日核酸检测结果为阴性,2月1日核酸检测结果为阳性,已转至定点医院,综合流行病学史、临床表现、实验室检测和影像学检查等结果,2月2日诊断为确诊病例,临床分型为轻型。
感染者109:现住大兴区西红门镇红星集体农庄,工作地点同现住址。1月25日至31日进行核酸检测,期间三次核酸检测结果均为阴性。2月1日核酸检测结果为阳性,已转至定点医院,综合流行病学史、临床表现、实验室检测和影像学检查等结果,2月2日诊断为确诊病例,临床分型为轻型。
目前已开展流行病学调查和密切接触者追踪,对所涉及风险点位进行排查,对各类风险人员进行分类管控。
河北省衡水市故城县建国镇叶庄村调整为中风险地区
2月2日,河北省卫生健康委员会发布,根据国务院应对新型冠状病毒肺炎疫情联防联控机制关于科学划分、精准防控等工作要求,自2022年2月2日起,河北省衡水市故城县建国镇叶庄村调整为中风险地区。
杭州市新增9例新冠肺炎确诊病例
2022年2月1日18时—2月2日18时,杭州市新增9例新冠肺炎确诊病例(轻型),均为隔离点检出,其中2月2日0—18时新增1例确诊病例(轻型)。截至2月2日18时,杭州本轮疫情累计报告新冠确诊病例112例,其中普通型3例,轻型109例。
确诊病例104,吴某某,男,25岁,现住富阳区富春街道清风泰安苑,确诊病例80、81、93的密接。
确诊病例105,章某,女,26岁,现住富阳区富春街道大家小墅,确诊病例29的密接。
确诊病例106,李某,男,31岁,现住富阳区富春街道三联嘉苑,确诊病例29的密接。
确诊病例107,章某某,男,29岁,现住富阳区香槟路睦泽苑东区,确诊病例29的密接。
确诊病例108,吴某某,男,54岁,现住富阳区富春街道清风泰安苑,确诊病例80、81、93的密接。
确诊病例109,李某某,女,25岁,现住滨江区长江西苑。
确诊病例110,周某某,男,22岁,现住滨江区长江西苑。
确诊病例111,汪某某,女,53岁,现住滨江区浦沿街道东冠社区天生房过渡房,确诊病例1的密接。
确诊病例112,雷某某,女,1岁,现住富阳区富春街道大家小墅,确诊病例29的密接。
深圳宝安区非生活必需密闭场所暂停开放
2月2日,深圳市宝安区新型冠状病毒肺炎疫情防控指挥部办公室发布通告称,根据当前疫情防控形势,为保障广大市民身体健康和生命安全,现就进一步强化疫情防控工作有关措施通告如下:
(一)全区非生活必需密闭场所(棋牌室、麻将馆、网吧、游戏厅、茶室、酒吧、KTV、电影院、歌舞厅等)暂停开放。暂停举办大型聚集性活动,严控群体性活动,减少人员聚集。
(二)全区各类公共场所、景区景点、农贸(集贸)市场、批发市场、商场超市、药店、餐饮单位等落实限量、预约、错峰、间距1米要求,接纳消费者人数不得超过最大承载量的50%,并严格控制瞬时流量,严格验码、测温、戴口罩。
(三)所有社区小区出入口严格落实体温检测、亮码、戴口罩等防控措施,所有外卖、快递、投递等一律不得进入小区及城中村楼栋。
本通告自发布之日起实行,以上管控措施,将依据疫情风险评估结果动态调整。
受疫情影响 深圳地铁6号线“官田”“上屋”站暂停运营
2月2日,深圳新增3例确诊病例、1例无症状感染者,累计报告8例。
经初步流调,新增病例活动轨迹涉及部分公交线路 ,深圳市交通运输局立即会同有关单位成立公交工作专班,3日起,针对宝安石岩片区实施如下疫情防控措施:
一是暂定停运、调整宝安石岩片区的公交线路共计54条,其中停运22条、实施跳站运行32条,并提前在公交站台、车厢内做好了信息告知工作。
二是巡游出租车、网约出租车不得前往宝安石岩区域。
三是在石岩区域的汽车客运站暂停运营。
四是地铁6号线“官田”“上屋”站进行跳站运行。
五是开展公交行业全员核酸检测工作,离深行业人员就地检测,并两天内完成本轮核酸检测工作。
同时,深圳市已临时停运跨市公交6条,临时调整9条,不进入东莞市、惠州市内运营。
根据各区防疫管控需要,近期部分公交线路或将临时停运、调整,市交通运输局提醒市民提前做好出行安排,上车前佩戴好口罩、测温、亮绿码,乘车途中全程注意个人防护。
广东云浮罗定新增2例无症状感染者,系深圳病例密接
2月1日17时30分,罗定市在已管控的密接人员常规筛查中发现2例新冠病毒核酸结果初筛阳性。2月2日,经云浮市疾控中心复采复检,结果均为阳性。经专家组研判,2人为无症状感染者。有关情况和活动轨迹如下:
个案5,女,45岁,2月1日因病例1、个案2、个案3判定为密切接触者,一并纳入管控。在深圳市宝安区石岩街道浪心社区河滨南路经营小吃店。1月28日约18时与个案2、个案3在深圳同乘私家车出行。1月29日8至9时与病例1、个案2、个案3在个案5经营小吃店中喝茶;20时30分,病例1、个案2、个案3一家三口步行到个案5家中聊天,停留1小时左右后离开;21时30分个案5及其丈夫从小吃店自驾车到深圳市光明新区公明街道迎福街接其姐姐;23时30分左右,3人一起从深圳出发回罗定,1月30日3时30分左右从罗定市双东出口出高速,到罗城街道的新悦早餐店,早餐后回龙湾镇,其姐姐在龙湾镇大石中碰路口中途下车;5时30分左右,回到龙湾旗垌村委燎源村家中;13时到个案5哥哥家中,与个案6及其家人吃饭,约19时回家,无外出。1月31日12时,在个案6家中与个案6一起逗狗玩,14时至16时,同家人一起去村中万福庙,17时左右到个案6家吃饭,一起就餐11人,2月1日在家无外出。经专家组诊断为无症状感染者。目前已转运至定点医院隔离观察。
个案6,女,3岁,与个案5是亲戚、在罗定的邻居。深圳居所在深圳市龙岗区横岗街道安良八村。1月22日20时,回到罗定龙湾镇旗垌村委燎源村,1月23日到当地报备。1月30日12时,个案5、个案6在家中一起逗狗玩。17时,个案5、个案6一同吃饭。19时至21时,个案5、个案6在家中一起看电视,均未佩戴口罩。经专家组诊断为无症状感染者。目前已转运至定点医院隔离观察。
截至2月2日15时,云浮市初步甄别密切接触者 162人,密接的密接116人。重点涉疫人员已及时管控,重点场所已封控,涉及个案活动的场所已实施采样和终末消毒。涉及外市的密接、次密接等重点人员已及时通报相关地市。
南京浦口一名核酸检测结果异常人员,复检为阴性
2022年2月2日上午,浦口区发现一名人员新冠病毒核酸检测结果异常,浦口区迅速启动疫情处置应急预案。经市、区疾控中心重新对其本人及家人核酸采样,检测结果均为阴性。
北京冬奥中国队开门红
2日晚,北京冬奥会正式开赛。在率先进行的冰壶项目混双循环赛中,中国队凌智与范苏圆出战,这是中国体育代表团在北京冬奥会上的首秀。面对来自瑞士的世界冠军组合,组队不到三个月凌智与范苏圆展现出极佳状态,最终经加赛以7:6击败对手,拿下开门红。

北京冬奥会火炬3日将在延庆和张家口赛区传递
3日上午,北京冬奥会火炬将在延庆的八达岭长城和世界葡萄博览园进行传递,下午将在张家口阳原泥河湾遗址公园、张北德胜村、张家口工业文化主题公园、崇礼富龙滑雪场、张家口大境门遗址进行传递。
2月4日,将在颐和园、北京奥林匹克森林公园和大运河森林公园进行传递。其中,4日在奥森公园的传递属于闭环内传递。
因国会山骚乱事件 特朗普被调查
据@中国新闻网 消息,美国国会山骚乱事件调查特别委员会目前正在就2020年总统大选计票阶段,共和党人试图关停部分投票机一事中前总统特朗普扮演的角色展开调查。据《纽约时报》援引知情人士的话说,该委员会调查的内容之一是,特朗普可能参与了一项国家安全调查,该调查或为国家安全机构关停投票机提供法律依据。2021年1月6日,在美国国会清点大选选举人票期间,特朗普支持者暴力冲击国会,造成至少5人死亡。

这些疑问有回应
冰壶项目开赛:比赛中为何不停地“擦擦擦”?
2月2日,冬奥会首个开赛的项目——冰壶比赛开始。中国队在冰壶混双的首场循环赛中对阵瑞士队。

1月27日,在“冰立方”拍摄的比赛用冰壶。新华社记者王婧嫱摄
为何需要“摩擦”呢?冰壶场地冰面特殊,是带有“水珠点”的冰面。比赛前,制冰师要拿着类似花洒的工具在平滑冰面上均匀喷洒水珠,这些水珠在冰面遇冷凝结成冰点儿,以增大冰面与冰壶的摩擦。擦冰运动员可以通过冰刷快速摩擦,融化掉赛道上的冰点儿,从而形成一层薄薄的水膜,减小冰壶与冰道的摩擦力,使冰壶运行速度更快;在冰道上,运动员投出的冰壶运动轨迹是一条弧线,通过擦冰融化冰点儿,可影响冰壶行进方向,最终使冰壶抵达指定位置。

1月26日,工作人员在“冰立方”给冰壶赛道洒水。新华社记者刘续摄
看似简单的“摩擦”,可以影响几乎每一次投壶的结果,需要运动员注意力高度集中。在指挥者、投壶者、擦冰者共同努力下,才能最终实现战术目标。因此,队员间必须高度默契。
冰壶是北京冬奥会比赛场次最多、赛程及单日竞赛时间最长的项目。根据赛程安排,混双比赛将于8日决出金牌;紧接着男、女四人赛分别于9日和10日开始,并分别在19日和20日产生金牌。
这些行为被惩处
隔离期间擅自外出!天津3人被拘
2日,津南区人民法院发布了两种不配合疫情防控的违法违规情形以及承担的相应法律后果,并公布了5个典型案例,其中,有两个案例发生在津南区。

全文如下
01


02



当前疫情防控严峻形势下
再次重申防疫最新要求
违者将依法追究法律责任!
千元一斤卖老虎肉?警方已介入
2月1日,网传河南沁阳市一男子段某某在社交软件上售卖虎肉,宣称1000元每斤,还展示了多张宰杀照片。
同日,当事人告诉记者,自己卖的其实是鹿肉,为了提高售价谎称卖虎肉。现当地森林公安就此事回应记者称,已介入调查。
律师分析称,老虎是中国濒危野生动物,非法收购、运输、出售等行为最高可处10年以上有期徒刑。如其编造谎言,拿鹿肉来骗取钱财,则可能涉嫌诈骗罪。

这些谣言不要信
北京丰台警方:“一批快递检测新冠病毒阳性”系谣言
据北京丰台公安分局官方微博消息,针对网上流传“太平桥街道同一批快递检测新冠病毒阳性”的情况,经警方调查,此系不实信息。1月31日,某快递公司客服中心工作人员冯某某(女,31岁)在答复超时投递原因时,为避免客户投诉,遂编造该谎言,引发了群众恐慌。经疾控、邮政、公安等部门联合调查、检测确认,不存在谎言所称快递新冠物检阳性情况。
2月2日,在涉事快递公司客服中心所在地河北省承德市,违法行为人冯某某被警方查获,并对其违法行为供认不讳。目前,冯某某已被承德警方依法行政拘留。

来源:新华社、央视新闻、人民日报、中国新闻网、天津河西、天津东丽、天津市津南区人民法院、南方+、北京日报客户端、新江苏、极目新闻
津云新媒体编辑 王晓羽
原标题:《河西这些小区全员筛查丨红桥新增封控区管控区丨天津昨日感染者+9丨到过这些地区要报备》