广东省深圳市、惠州市出现本土疫情,请相关来(返)百人员主动报备
1月31日,深圳、惠州报告1例新冠肺炎确诊病例。正值春节,为切实做好我市“外防输入、内防反弹”工作方针,百色市疾控中心紧急提醒:
紧 急 提 醒
主动报备信息 落实防控措施
1.1月16日(含)以来有深圳市宝安区、东莞市凤岗镇旅居史的来(返)百人员;1月30日(含)以来有惠州市旅居史的来(返)百人员;
2.与新冠肺炎确诊病例、无症状感染者同乘交通工具或活动轨迹有交集的人员;
3.健康码为“红码”或“黄码”人员;
4.接到疾控中心等疫情防控部门电话或信息告知的密切接触者等涉疫人员;
5.近14天内有中高风险地区或中高风险地区所在县(市、区)或直辖市的街道、或有本土疫情发生地所在设区市或直辖市城区旅居史的来(返)百人员;
请以上来(返)百人员第一时间主动向所在社区(村、屯)及单位报告,并配合做好核酸检测、医学观察或健康监测等疫情防控措施。
深圳新增1例新冠肺炎确诊病例
深圳新增1例新冠肺炎确诊病例,工作在深圳,居住在东莞。在深圳、东莞活动具体情况如下:(请上下滑动查看)
深圳:
女,45岁,深圳市宝安区石岩街道某公司牙模设计员,居住在东莞市凤岗镇保利百合花园。1月30日晚在深圳大学附属华南医院发热门诊就诊时,核酸采样初筛呈阳性,1月31日经深圳市疾控中心复核亦为阳性。
目前已转送至深圳市第三人民医院应急院区隔离治疗,诊断为新冠肺炎确诊病例(轻型),情况稳定。
近日在深主要活动轨迹为:
龙岗区平湖街道
天虹商场(平湖店)
深圳大学附属华南医院发热门诊
宝安区石岩街道
美冠达牙科技术有限公司
宝安区石岩街道罗租社区艾美特科技园、石岩街道罗租社区中新村
宝安区石岩街道罗租社区艾美特科技园猪脚饭餐馆
东莞:
1月16日—1月21日,主要在深圳市活动。1月16日和21日晚下班后自驾车回到东莞市凤岗镇住处,无外出;
1月22日—1月30日,主要在深圳市活动,每天下班后自驾车返回东莞市凤岗镇住处,曾于1月30日上午11时11分至11时25分在东莞市凤岗镇永久园艺摊位买花;
1月31日,被转运至定点收治医院之前,在东莞市凤岗镇住处未外出。
惠州市报告1例新冠肺炎确诊病例
翁某,男,24岁,为1月31日深圳报告病例陈某的密切接触者,现住惠州市仲恺高新区潼侨镇。翁某于1月30日从深圳市乘坐网约车20:20到达惠州市仲恺区潼侨镇,到惠后一直在家未外出,1月31日判定为深圳确诊病例陈某的密切接触者纳入管控。1月31日晚中信惠州医院核酸初筛阳性,2月1日惠州市疾控中心复核为阳性。目前已转送至深圳市第三人民医院隔离治疗,诊断为新冠肺炎确诊病例(轻型),情况稳定。
春节期间
百色市新冠肺炎疫情风险人员健康管理服务措施表
※风险排查地区及时间以自治区、百色市疫情防控指挥部相关文件为准。
※风险排查和管理对象:自确定为中高风险地区或自公布本土疫情之日往前14天起的来(返)百人员。
※来(返)百人员请务必提前联系目的地所属社区(村、屯),了解百色市疫情防控政策。

(点击图片可查看大图)
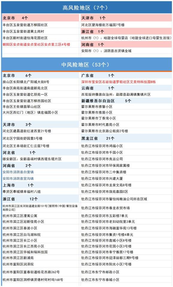
全国疫情中高风险地区名单
(截至2022年2月1日0时)

数据来源:国家政务服务平台、各级卫健委和媒体
*高、中风险地区为动态信息,最终以各地疫情防控指挥部实施发布为准
(点击放大查看)
温 馨 提 醒
1.做好健康监测,及时就医。密切关注自身及家人的健康状况,如出现发热、干咳、乏力、嗅觉味觉减退、鼻塞、流涕、咽痛、结膜炎、肌痛、腹泻等不适症状,应立即报告所在社区(村、屯)和所属单位,及时就近至发热门诊就诊,如实告知旅居史和接触史。就医途中全程佩戴口罩,避免乘坐公共交通工具。
2.合理安排出行,非必要不远行。请密切关注国内疫情发展动态,建议近期非必要不离百、不离桂,非必要不前往中高风险地区及有本土新冠肺炎病例或无症状感染者报告的地区(详情请在微信搜索“国务院客户端”点击“疫情风险等级查询”栏目查询)。
高风险岗位人员应尽量避免出行,确需出行的须满足脱离工作岗位 14 天以上且持 48 小时内核酸检测阴性证明,并在所在单位报备。
3.做好个人防护,遵守疫情防控相关规定。请广大市民朋友保持良好的个人防护意识,坚持科学规范佩戴口罩(尤其是在乘坐公共交通工具和在公共场所活动时)、勤洗手、多通风、吃熟食、用公筷、常清洁等良好的卫生习惯。不扎堆、少聚集,保持安全社交距离,尽量选择户外活动,避免到人群聚集、空间密闭、通风较差的场所活动。
4.积极接种疫苗,建立免疫屏障。请尚未接种新冠病毒疫苗的适龄人群、未完成全程接种的人群、需要接种加强针的人群应尽早主动完成全程接种和加强针接种,增强免疫。当前已进入流感高发季,推荐老年人、儿童、慢性病患者和医务人员等流感高危人群接种流感疫苗。
5.增强法律意识,配合防控工作。每个人是自己健康的第一责任人,请广大公众要遵守国家疫情防控法律法规,积极配合健康排查、健康码查验等疫情防控措施。如果刻意隐瞒行程、拒绝接受核酸检测或不配合防控,将依法追究责任。
6.尽量减少购买境外商品,接触境外物品要注意防护。新冠病毒可在低温下长时间存活,冬季经物传播的风险增大。目前全球奥密克戎变异株引发的新冠肺炎疫情高发,国内也报道了病毒经冷链或非冷链物品传播、境外邮件及其他物品阳性的案例。因此,在国外疫情高发期间,建议不购买境外商品,不购买来源不明的冷链食品,谨慎购买国内中高风险地区和涉疫地区产品,取快递时,佩戴口罩和手套,避免人群聚集;快递可用合规消毒湿巾对内外包装全面消毒后再拆封。
自我健康监测、居家健康监测、
居家隔离医学观察的相关要求
一、居家隔离医学观察
(一)指在社区和医务人员指导下,在家庭环境下进行独立居住,要求单人单间,不能外出。
(二)做好居住环境的消毒、厕所消毒。
(三)居家隔离需满足“一人一室一卫”,隔离房间内应有单独卫生间,不得与其他成员共用卫生间。
(四)房间不能使用和其他房间共通的中央空调。
(五)不能与家庭成员共餐。
二、居家健康监测
(一)原则上在家办公、不上学,非必要不出门,每天做好健康监测、上下午各测量 1 次体温。
(二)由社区人员组织上门采样核酸检测。
(三)必须出门的需向社区申请同意后,做好个人防护方可出门。
(四)不得前往人群聚集场所,不得参加聚集性活动。
(五)不到人群密集、重要的公共场所,不得前往网吧、电影院、健身房、KTV 等公共场所。
(六)不得乘坐公共交通工具。
(七)出现发热、干咳等身体不适症状时,应立即向社区报告,并及时到定点医疗机构排查。
(八)居家健康监测如果是和家人同住,建议家人也尽量减少出门,密切关注自身健康。
(九)在家庭中无需单人单间,无需独立卫生间,无需分餐。
(十)家庭中无需特别额外消毒。
三、自我健康监测
(一)在做好个人防护的情况下,可正常上班、上学。
(二)自己做好健康监测,每天上下午各测量 1 次体温,按要求进行核酸检测。
(三)不到聚集性、半密闭、密闭场所。
(四)不参加聚会聚餐。
(五)不乘坐公共交通工具。
(六)出现发热、干咳等身体不适症状时,及时到定点医疗机构排查。
(七)在家庭中无需单人单间,无需分餐,无需独立卫生间;
(八)家庭中无需特别额外消毒。
您好,春节期间,咨询电话较多,如您拨打百色市各县(市、区)疫情防控咨询热线遇忙音,请您查看“百色市疾控中心”微信公众号,或拨打广西壮族自治区疫情防控咨询热线电话:0771-12320。
中高风险地区查询
(中高风险地区名单以“国务院客户端”小程序查询结果为准)
*本文根据国家卫健委官网疫情通报及国务院客户端疫情风险等级数据整理,仅供参考,不作为出行依据


来源:百色市疾控
原标题:《广东省深圳市、惠州市出现本土疫情,请相关来(返)百人员主动报备》