1月19日,牧原食品股份有限公司(以下简称:牧原股份,002714.SZ)发布了2021年业绩预告,公司预计2021年归母净利润在65亿到80亿元之间,同比下降70.86%-76.32%;预计营业收入在770亿元到800亿元之间,同比增长24%-42%。
值得注意的是,2021年前三季度牧原股份营收净利双降。与此同时,牧原股份共有32家子公司出现商业承兑汇票付款逾期,涉及逾期商票金额6947.14万元。并且公司存货也在增加,还遇股权质押。针对上述情况,发现网向牧原股份发送采访函请求阐释,但截至发稿前,牧原股份并未给出合理解释。
净利大跌超70%却进行扩张
公开资料显示,牧原股份是我国自育自繁自养大规模一体化的较大生猪养殖企业,也是我国较大的生猪育种企业。牧原股份始建于1992年,经过26年的发展,现有88个全资子公司和2个参股公司。
1月19日,牧原股份发布业绩预告称,2021年预计实现营收770.00亿-800.00亿元;预计实现归母净利润65.00亿-80.00亿元,同比下降70.86%-76.32%。

来源:牧原股份2021年业绩预告
公告显示,2021年,牧原股份生猪出栏量较2020年同期大幅增加,但由于国内生猪产能逐渐恢复,2021年生猪价格较2020年同期下降,导致牧原股份2021年经营业绩较2020年同期下降。牧原股份在公告中解释称,生猪市场价格的大幅波动,都可能会对该公司的经营业绩产生重大影响。如果未来生猪市场价格出现大幅下滑,仍然可能造成该公司的业绩下滑。
值得注意的是,2021年三季度,牧原股份营业收入下滑。wind数据显示,2021年前三个季度牧原股份营业收入分别为201.52亿元、213.86亿元、147.44亿元,同比增速分别为149.72%、64.98%、-18.68%;同期净利润分别为80.49亿元、31.14亿元、-14.49亿元,同比增速分别为77.11%、-56.83%、-112.79%。

来源:wind
此外,牧原股份的应收账款和短期借款都在增加。wind数据显示,2021年三季度牧原股份应收帐款为7463万元,2020年末应收帐款仅为1939万元,应收账款期末较上年度期末增加284.84%;而2021年三季度短期借款为187.93亿元,2020年末为165.33亿元,较2020年末增长13.67%。


来源:wind
对此,业内相关人士分析称,或许是受生猪出栏量增加以及销售价格大幅下滑影响,牧原股份2021年第三季度出现经营亏损,盈利能力弱化。
值得关注的是,虽然牧原股份三季度业绩不佳,但是公司却增资扩张。公告显示,2021年10月19日,牧原股份发布2021年度非公开发行A股股票预案,计划非公开发行不超过1.49亿股股票,全部由控股股东牧原集团认购,认购金额不超过60亿元。牧原股份在相关公告中的表态也明显印证了“增强信心”的说法。
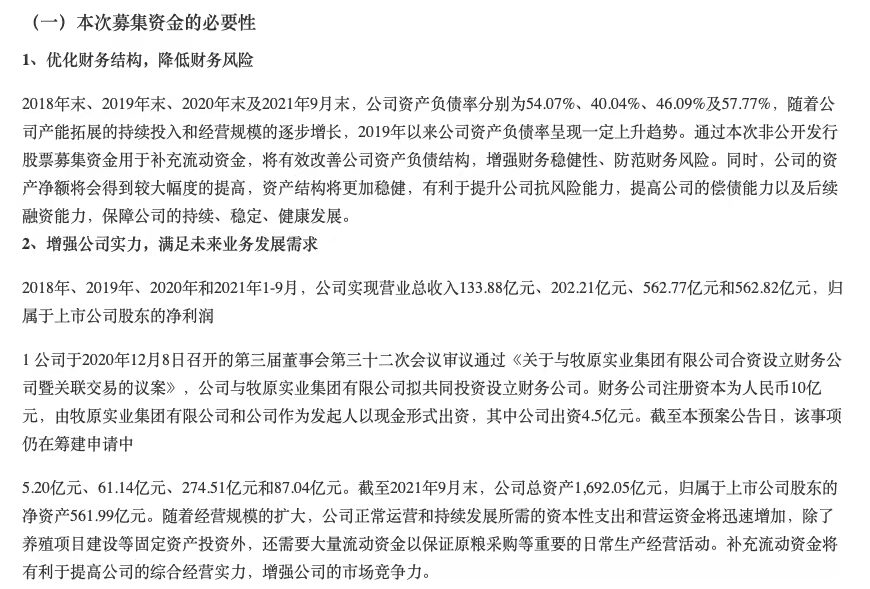
牧原股份称,随着公司近年投资建设的生猪养殖及生猪屠宰项目陆续建成投产,营运资金需求呈现持续增长态势。除养殖项目建设等固定资产投资外,还需要大量流动资金以保证饲料采购等重要的日常生产经营活动。本次募资将有效改善资产负债结构,提高公司的偿债能力以及后续融资能力。
而产能拓展不但让短期内的成本增加,也带来了更多的资金维运需求。近三年牧原股份资产负债率不断上升。2018年—2020年末及2021年9月末,牧原股份资产负债率分别达到54.07%、40.04%、46.09%及57.77%。

来源:牧原股份公司公告
32家子公司承兑商票逾期
除此之外,牧原股份31家子公司承兑商票出现逾期。2021年12月初,上海票据交易所披露的《截至2021年11月30日商票持续逾期名单》显示,牧原股份直接或间接控股的32家公司承兑的商票持续逾期。
2021年12月7日,牧原股份在公告中的解释称,经公司核查,截至2021年11月30日,其中23家子公司已完成全部逾期商票的兑付。截至2021年11月30日,公司尚有9家子公司存在逾期未支付商业承兑汇票合计1707.27万元;截至2021年12月6日,公司9家子公司尚存逾期未支付商业承兑汇票合计755.98万元。对于没有按时兑付的原因,公司解释称,由于公司未及时收到部分持票人的有效提示付款申请,或持票人选择的清算方式不符合银行要求等原因。

来源:牧原股份公司公告
值得注意的是,2021年12月15日,中诚信国际发布评级公告,将牧原股份的评级展望由稳定调整为负面。公告中称,中诚信国际认为本次商票逾期事件反映出公司在商票管理等内控制度上仍有待提高。基于这些因素,中诚信国际决定将牧原食品股份有限公司的评级展望由稳定调整为负面,维持其AA+的主体信用等级;维持“19牧原01”、“20牧原MTN001”、“20牧原MTN002”和“牧原转债”AA+的债项信用等级。

来源:牧原股份公司公告
牧原股份2021年业绩预告净利润下滑超70%,三季度营收净利双下滑,却依旧增资扩产,32家子公司承兑商票逾期,信用评级被下调。“猪茅”牧原股份的发展似乎并不顺利,未来牧原股份如何发展,发现网将持续关注。
(发现网记者 罗雪峰 实习记者 曹小柒)