原创 辽河故事 营口发布
开栏话
衔山拥河向海,地理催生历史。
大辽河在营口向西注入渤海,这在中国较大的河流水系中是个特例。有史以来,营口都以积极拥抱以商业文明为代表的河海文化而别具一格。
城拥大辽河,依河而兴的城市向海发展,向海发展的城市因河灵动。站上新的时空节点,营口举起“河海文化”的望远镜,把河海文化的“根”和“魂”体现和贯穿于城市建设全过程,打造有品质、有温度、有活力、有灵魂的城市。
知其所来,方知所去。营口新闻传媒中心推出大型全媒体系列报道——《辽河故事》,邀您一同,在过往中细品属于未来的滋味。
如果说,辽河老街是“老营口”的“西首”,那么沿着左岸上溯,就会发现“东首”当属营口造纸厂。自西向东,芦苇海浪般起伏、延绵、摇曳,营口从河运口岸的繁盛往事,向着“长子时代”的流金岁月款款走来。

1936年,营口造纸厂建立,到鼎盛时期的上世纪八十年代,人们如飞絮般飘落,如芦苇般扎根。造纸厂逐步壮大至占地面积282万平方米,职工8000人,在全国造纸行业中,产量居第五位,产值居第三位。
那个年代里,昂扬的斗志烘托着耀眼的舞台。笃定的未来中,营口造纸厂“飞地”般地存在,形成丰厚的生活圈、文化圈。

在安稳中追求热切,在平静中分享波澜
这里有自己的医院和学校,有自己的派出所和消防队,有自己的供暖和冰棍厂,有自己的冰库和灯光球场,有自己的商业街,甚至电视台。这里有驰名东三省的营口造纸厂俱乐部,据说,俱乐部的装修材料媲美人民大会堂。工会经常发放电影票或剧票,职工可以携家带口去看电影和演出。晚饭后,俱乐部里外灯火通明,人们在门前互相打着招呼,换座串票,谈论着营口歌舞团的评书演员袁阔成。
聚光灯下,袁阔成走上舞台,在雷鸣般的掌声过后,眉飞色舞、绘声绘色地讲起《肖飞买药》。这位不久后享誉全国的评书大师把精彩的故事娓娓道来,如水般溶进每个人的心里,荡起层层涟漪。人们心中的涟漪激荡着、汇聚着,涌起海浪般的掌声。

1989年9月,营口造纸厂俱乐部被全国总工会评为职工文化先进单位。
除此之外,造纸厂幼儿园,是营口市大型综合园所之一,占地面积1000多平方米,最多时托管婴幼儿500余人;造纸厂武装部,在上世纪八十年代连续3年获“劳武优胜杯”,民兵先后多年获省、市先进单位和红旗单位称号,连续10多年获市、区先进武装部和标兵武装部称号……
一切都在厂里。人们开表彰和动员会,看电影和演出,听评书和讲座,学英语和交谊舞,打雪仗和篮球,还有除夕夜灿烂的焰火。
如今,人们依然怀念着这里的热闹。这种热闹,不是现在的那种生活中需要宁静去稀释的热闹,而是专属于那个年代的,在安稳的日子中追求热切,在平静的时光中分享波澜。

民为风,建筑为茂,文化为魂
这座曾为中国造纸工业和营口经济社会发展做出巨大贡献的工厂,见证了营口近现代工业化历程,堪称“半部营口工业史”,是营口人长久的骄傲,值得让更多人去研究和回顾。这一片过去令人向往的桃花源,更是一个在当下难以复制的生活圈,却可以在留根铸魂、打造辽河文化产业带的新程中,提供方向和力量。
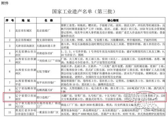
营口造纸厂现存的四座厂房、部分蒸煮锅、凸版纸机等被列入国家工业遗产,国家发改委公布的《推动老工业城市工业遗产保护利用实施方案》定位工业遗产为“社会主义先进文化的典型代表”。

“翻红”工业遗存,保护修复、活化利用工业遗存,是打造辽河文化产业带的应有之义。民为风,建筑为貌,文化为魂,是营口深挖辽河文化内涵、讲好辽河故事,传承精神血脉的宝贵载体。
或许是尽头,终究要起头,更需要抬头,更需要进击。今天,我们怀念它,也许怀念本身就是一剂进击的止痛药。
▼
往期精彩回顾
▼
原标题:《辽河故事⑱︱纸承流金岁月情》