大家好!今天是1月30日,星期日,欢迎进入早读四川!每天2分钟,让你更懂四川。
天气早知道


早读四川
导读
○ 四川疾控:从这些地方来川需提供核酸阴性证明
○ 今起四川油价上涨!成都92号汽油7.76元/升
○ 增长34.3%!2021年四川规上工业企业实现利润总额4359.2亿元
○ 大年初二至初六 自驾去熊猫基地需预约通行
○ 最新!成都市市民价格信息指南公布,水电气等价费标准一目了然
○ 发生突发事件后,如何进行能源供应保障?四川出台应急预案!
正文
四川疾控:从这些地方来川需提供核酸阴性证明
2022年1月28日0—24时,31个省(自治区、直辖市)和新疆生产建设兵团报告新增本土确诊病例37例(浙江18例,均在杭州市;北京5例,其中丰台区4例、西城区1例;天津5例,均在河北区;新疆3例,均在伊犁哈萨克自治州;黑龙江2例,均在牡丹江市;河北1例,在保定市;山西1例,在大同市;河南1例,在安阳市;兵团1例,在建设兵团第四师)。新增本土无症状感染者3例(河南1例,在三门峡市;新疆1例,在伊犁哈萨克自治州;兵团1例,在建设兵团第四师)。
为严格落实“外防输入、内防反弹”的总策略和“动态清零”总方针,有效控制和降低疫情传播风险,四川省疾控中心温馨提示您:
来返川政策小贴士
01
如您从陆地边境口岸城市(与香港、澳门有口岸相连的除外)来到四川,需提供48小时内核酸阴性证明。
02
如您从中高风险地区所在地市的其他县(市、区、旗)来到四川,需提供48小时内核酸阴性证明,并且在到达川内目的地后24小时内再进行1次核酸检测。
03
如您从中高风险地区及所在县(市、区、旗)来到四川,需要进行居家或集中隔离,直至您离开风险地区满14天为止。如在隔离期间,相关中高风险地区降为低风险地区,那么您在核酸双采双检阴性后即可解除隔离。
04
公布了本土新增确诊病例或无症状感染者,但尚未划定中高风险地区,经专家研判,相关来(返)川人员参照上述中高风险地区管控措施执行。
05
为了您和家人的健康,返乡后请保持简约生活方式,不参加、不组织聚集性活动。
关注以下重点地区/轨迹
如果您近期有以下地区的旅居史,请第一时间向社区(村)、单位或入住酒店报备,配合做好各项疫情防控工作。
↓↓↓
排查起始时间
地区
自1月25日以来
贵州省安顺市
自1月21日以来
辽宁省沈阳市
自1月20日以来
河北省雄安新区
自1月20日以来
上海市奉贤区
自1月20日以来
天津市河北区
自1月18日以来
北京市西城区
自1月17日以来
浙江省杭州市
自1月15日以来
北京市丰台区、房山区、大兴区
自1月15日以来
黑龙江省牡丹江市
自1月18日以来
北京市西城区
自1月15日以来
新疆维吾尔自治区伊犁州
自1月15日以来
河南省安阳市
自1月15日以来
天津市津南区
自1月15日以来
云南省西双版纳州
如果您搭乘过以下交通工具,请第一时间向社区(村)、单位或入住酒店报备,配合做好各项疫情防控工作。
↓↓↓
时 间
航班/车次
1月26日
G182列车(杭州东-南京南)
(今日新增)
1月26日
G1928列车(南京南-渑池南)
(今日新增)
1月25日
G1321列车(杭州东-安顺高铁西)
1月21日
D825列车(北京-沈阳)
1月20日
G2541列车(北京-大同)
专家提示
01
近期重点关注浙江省杭州市,北京市丰台区,黑龙江省牡丹江市,新疆维吾尔自治区伊犁州霍尔果斯市疫情。不前往高、中风险地区以及发生本土疫情的地区。如您近期有疫情地区旅居史,收到提醒短信或健康码变为“黄码”,请立即向所在社区(村)、单位或入住酒店报备旅居史,按要求做好核酸检测,配合做好各项疫情防控措施。
02
所有人员来(返)川后继续关注健康状况、健康码颜色、出行相关地区有无新发疫情。如出现发热、干咳、乏力、嗅(味)觉减退、腹泻、咽痛等症状,请及时到发热门诊就诊;如健康码出现红、黄码情况,或出行相关地区近期内有疫情发生,要立即向社区(村)、单位或入住酒店报备,并配合做好各项防控措施。
03
为了您和家人的健康,返乡后倡导尽快做一次核酸检测。每个“返乡人”都是家人的宝贝,返乡一定要记得报备!报备!报备哦!
04
国外疫情高发,“海淘”有风险,应尽量减少或避免。如已购买,在接收邮件包裹时,要注意做好个人防护。线下选购进口商品时,一定要通过正规渠道
今起四川油价上涨!成都92号汽油7.76元/升
从省发改委官网获悉,国家发展改革委调整并公布了中心城市汽、柴油(标准品)最高零售价格,我省三个价区汽、柴油最高零售价格相应调整。以成都为例,92号汽油上涨为7.76元/升。调整后的价格自2022年1月29日24时起执行。具体油价如下:

增长34.3%!2021年四川规上工业企业实现利润总额4359.2亿元
从四川省统计局官网获悉,2021年,四川规上工业企业实现利润总额4359.2亿元,比上年增长34.3%,增速与全国持平,两年平均增长23.4%。
分三大门类看,采矿业增长29.3%,制造业增长37.7%,电力、热力、燃气及水生产和供应业增长13.1%。
分经济类型看,国有控股企业增长27.5%,股份制企业增长37.5%,外商及港澳台商投资企业增长17.3%,私营企业增长26.7%。
分行业看,41个大类行业有37个实现增长,行业增长面为90.2%,前十大行业全部实现增长,其中,黑色金属冶炼和压延加工业增长1.25倍,化学原料和化学制品制造业增长1.11倍,计算机、通信和其他电子设备制造业增长80.6%,非金属矿物制品业增长36.2%。
据悉,2021年,面对复杂严峻的国际环境和国内各种风险挑战,四川省委省政府认真贯彻落实中央、国务院决策部署,狠抓工业发展,激发企业活力,推进高质量发展,工业经济持续平稳恢复向好,企业利润实现较快增长,盈利能力稳步提升。
大年初二至初六 自驾去熊猫基地需预约通行
春节去成都熊猫基地游玩的市民注意了!,为保障熊猫基地扩园后大客流期间周边道路交通运行平稳、有序,切实提升群众出行安全感、出游体验感,成都交警按照 “分区到达、分线抵离、分点停放”原则,疏堵结合,从2月2日至2月6日,将南大门(老园区)作为自驾车游客主出入口,实施“预约通行”管理措施;将西大门(扩建区)作为公共交通游客主出入口,采取公共交通+摆渡方式,实施仅允许公交通行的管理措施。
每日预约时段分为7∶00-10∶00、10∶00-16∶00。其中,7∶00-10∶00为提前预约时段,提前3天开放预约通道;10∶00-16∶00为实时预约时段,根据当日道路交通实际和停车场实时泊位情况,临时开放预约通道。
预约通行管理路段为:熊猫基地南大门(老园区)周边熊猫大道(翠竹巷路至蜀龙路)、翠竹巷、楠竹巷、绿竹巷、箭竹路等道路。
预约通行管理对象为:9座及以下小型客车。
预约方式为:通过微信关注“蓉e行”公众号,根据系统提示完成通行预约。(成都日报)
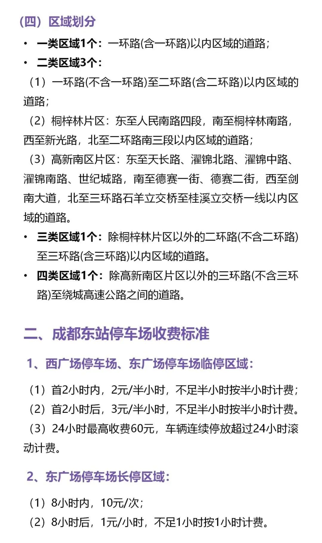
最新!成都市市民价格信息指南公布,水电气等价费标准一目了然
水电气、教育、停车收费...
这些与我们每个人生活息息相关的
价格收费标准是什么,
大家都了解吗?
由成都市发改委编印的《成都市市民价格信息指南》(2022年)涵盖了水电气、教育、机动车停放及成都市部分景区等的价费标准,快来看看吧~








其他实行政府定价的价格信息,请咨询当地发改部门。(成都发展改革)
发生突发事件后,如何进行能源供应保障?四川出台应急预案!
从四川省人民政府官网获悉,日前,省政府办公厅印发《四川省突发事件能源供应保障应急预案(试行)》(以下简称“《预案》”),该预案适用于四川省行政区域内发生突发事件后,能源( 电力、成品油、天然气、煤炭) 供应出现缺口,需要加强能源保障工作或跨区域能源供应保障等情形。因突发事件导致的大面积停电、油气中断按对应的专项预案处置。
该预案所称突发事件是指突然发生,造成或者可能造成严重社会危害,需要采取应急措施予以应对处置的自然灾害、事故灾难、公共卫生事件和社会安全事件。自然灾害:主要包括水旱灾害、气象灾害、地震灾害、地质灾害、生物灾害和森林草原灾害等。事故灾难:主要包括工矿商贸等企业的各类安全事故、交通运输事故、公共设施和设备事故、核与辐射事故、环境污染事故和生态破坏事件、网络与信息安全事件等。公共卫生事件:主要包括传染病疫情、群体性不明原因疾病、急性中毒事件、食品和药品安全事件、动物疫情、其他严重影响公众健康和生命安全的事件。社会安全事件:主要包括恐怖袭击事件、刑事案件、群体性事件、油气中断突发事件、金融突发事件、涉外突发事件、民族宗教事件等。
原标题:《四川疾控:从这些地方来川需提供核酸阴性证明丨早读四川》