春节期间,城市通客户服务中心1月31日至2月6日放假调休,2月7日正常营业。虽然线下客户服务中心休息,但用户通过线上可以办理公交IC卡相关大部分业务。
记者从哈尔滨交通集团城市通智能卡公司获悉,目前,用户通过“哈尔滨城市通”App或微信公众号,可以办理绑定挂失、卡片充值、电子发票、扫码乘车、交易查询、升级审验、充值网点查询等业务。

配图来源:摄图网
公交卡在线充值方法
■城市通App客户端手机NFC充值
适用条件:具备NFC功能的安卓系统手机(支持华为、小米、三星等主流品牌、主流型号手机)。
操作方法:
下载“哈尔滨城市通”客户端(关注城市通微信公众号“hrbcst”,点击“贴心服务”选中“App下载”),完成注册后打开App,点击“卡片充值”,选择“卡片NFC充值”选项,将卡片贴在手机背面NFC感应区,选择充值金额及支付方式并确认后,即可完成在线充值。
■线上订单预充值,自助终端补登充值
适用条件:苹果(IOS)及安卓系统手机均可。
操作方法:
关注城市通微信公众号“hrbcst”或下载“哈尔滨城市通”App,完成注册后,点击“卡片充值”中的“卡片订单充值”选项,输入需要进行充值操作的12位公交卡卡面号,选择充值金额及支付方式并确认,完成此模式的手机操作部分。用户可持对应卡片到设有城市通自助服务终端设备的网点(城市通客服中心、分中心、地铁1号线和3号线一期站点、部分具备条件的公交首末站、市民大厦、部分社区等或登录“哈尔滨城市通”App或公众号,点击“自助补登”查询补登网点),将卡片放置设备读卡区完成贴卡补登充值即可。

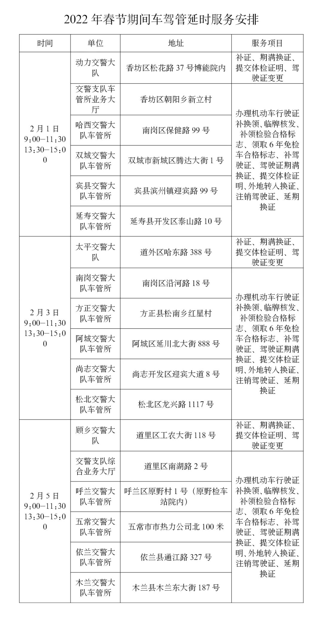
关于车驾管业务办理
交警部门提示,群众在办理交管业务时,应当按照市政府防疫公告要求,积极配合工作人员服从引导,有序排队,落实查码验码、体温检测、戴口罩、“一米线”等防疫措施。并尽量选择在交管12123手机App或互联网综合服务平台进行办理,减少聚集。具体办理业务内容和时间安排如下。



冰城公安春节期间窗口服务不打烊
为方便群众在春节期间办理户政、出入境等公安窗口业务,哈尔滨市公安局推出窗口单位便民服务举措,为有特殊办事需求的市民开辟绿色通道,在节日假期继续为群众提供便捷高效的服务,具体安排如下:

温馨提示:哈尔滨市公安局各区、县(市)公安局户政大厅及各辖区户籍派出所户政窗口,在深化“七办”服务举措基础上,定于2月4日8:30至11:30对外办公。

来源:冰城+客户端
记者 刘希阳、孙莹、王骁
原标题:《@哈尔滨人:春节期间,这些业务这么办↘》