春节假期将至,
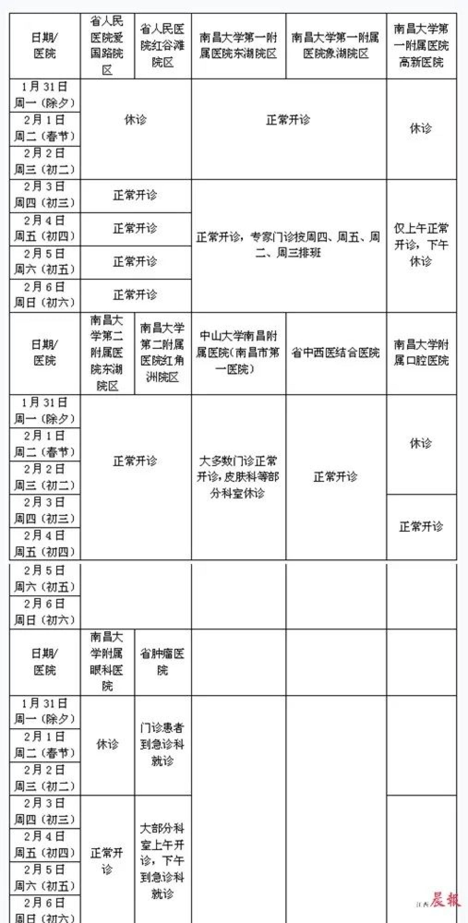
南昌市区各医院门诊的具体安排
陆续公布,
小编整理出一份各大医院就诊安排表,
方便市民及时就医
有就诊需求的民众
可关注各大医院微信公众号
进行网上预约挂号,
并具体查阅
医院在春节假期开放哪些科室
↓↓↓

江西省中医院

江西省儿童医院

南昌市第一医院

(点击查看大图)
2022年春节假期门诊值班安排:南院区、北院区急诊、发热门诊24小时开诊。
核酸检测24小时开展。
B超、急诊检验、心电图、影像科(CT、放射)24小时检查。
南院区胃镜检查时间:2月2日(初二)、2月3日(初三)、2月5日(初五)上午8:00-12:00。
红谷滩门诊部及体检中心春节期间不开诊。
北院区口腔科2月3日(初三)、2月4日(初四)、2月5日(初五)、2月6日(初六)开诊。
南昌市第三医院

南昌大学第四附属医院
春节假期:1月31日-2月6日
1月29日(周六):正常开诊,专家、专病门诊按周四排班出诊
1月30日(周日):正常开诊,专家、专病门诊按周五排班出诊
一、临床科室
1、急诊科、急诊儿科、发热门诊:24小时开诊
2、内科各科、妇产科、儿科、普外科、骨科、泌尿外科、神经外科、胸外科、乳腺外科、眼科:节假日模式全天开诊
3、正常开诊科室:口腔科、耳鼻喉科、康复医学科
4、皮肤科、疼痛科:每日上午开诊
5、不开诊:综合康复医学科、神经康复医学科、肌骨康复医学科、专家门诊、中医科、老年(全科)医学科、感染科肝炎肠道门诊、心理卫生
二、医技检查科室
1、核酸检测门诊(节假日设在急诊科):24小时开诊
2、检验、彩超 、CT、X线 :24小时节假日模式开诊
3、常规心电图:正常开诊
4、MRI(核磁共振):急诊模式开诊
5、病理科:2月4日-6日三个上午开诊
6、核医学科:1月31日、2月2日、4日、6日四个上午开诊
7、血液透析:1月31-2月5日开诊、6日不开诊
8、动态血压、动态心电图、72小时穿戴式心电图:节假日模式全天开诊(心内科护士站预约,电话86721809)
9、胃肠镜:4日上午开诊(消化内科医生办公室预约,电话86721875)
10、肺功能:4日上午开诊(呼吸内科护士站预约,电话86721793)
11、支气管镜:2日上午、5日上午开诊(呼吸内科护士站预约,电话86721793)
12、体检科:不开诊
三、其他
1、挂号收费、西药房、检验报告打印发放、抽血、注射:正常工作
2、预约检查:6日下午开始正常工作
联系电话:
门诊服务中心:0791-86721818
预约检查:0791-86721872
医院总值班(24小时):0791-86721621 18270914929
急诊(24小时):0791-86721817
发热门诊(24小时):0791-86721774

市洪都中医院

应我省疫情防控要求,前往医院就诊的患者和陪护人员需加强个人防护,佩戴好口罩,就诊时与他人保持一定距离,且须扫码出示健康码和行程码并接受体温检测,老年患者入院时可进行纸质登记。
需要注意的是,各大医院就诊安排表中的医院急诊、发热门诊均为24小时开诊,核酸检测门诊照常开放,有发热症状等呼吸道症状的患者应先到医院发热门诊就诊,体温正常的患者则到普通门诊就医。
来源:南昌发布综合江西晨报、南昌晚报、大江网
原标题:《急诊24小时在线!南昌市区各医院门诊安排出炉!》