截至1月28日12时,杭州此轮疫情累计报告本土确诊病例30例。为持续做好疫情防控工作,椒江疫情防控指挥部紧急提醒广大市民:
一、立即主动报备。密切关注疫情动态,如与确诊病例活动轨迹(附后)有时空交集的人员,请立即向所在社区(村)、单位或入住酒店报备,主动配合落实相应疫情管控措施。
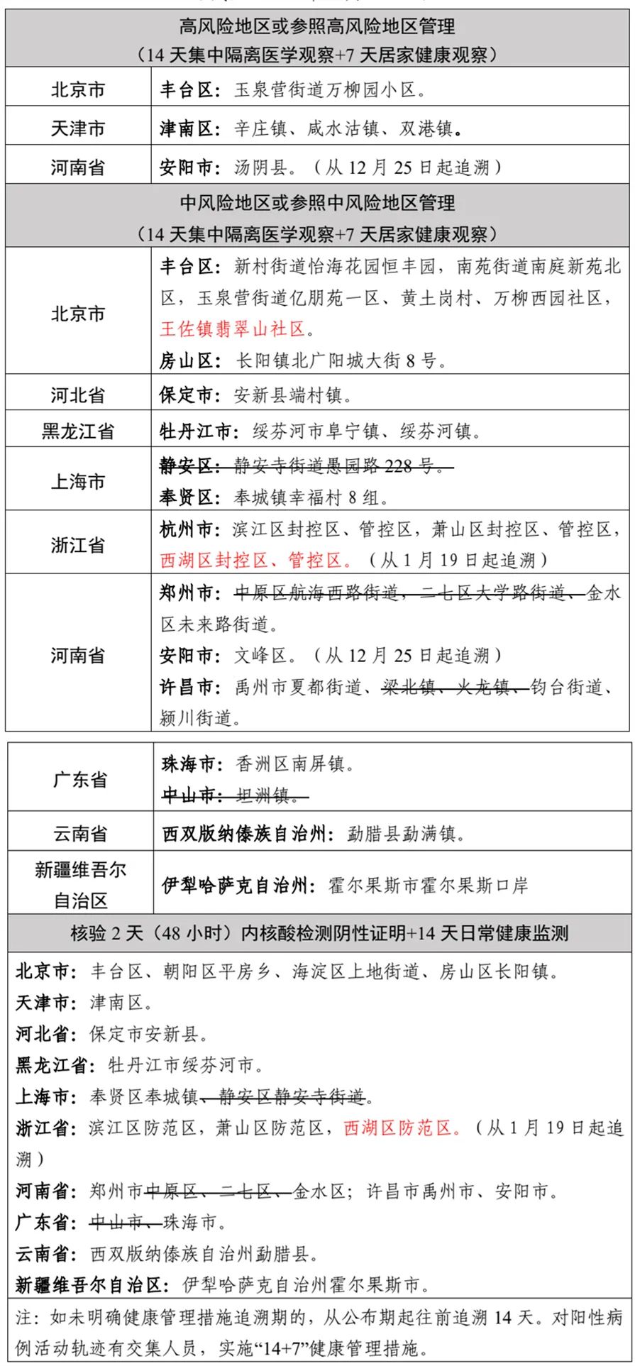
自1月19日以来,对有杭州市各封控区、管控区(附后)旅居史的来(返)椒江人员实行“14+7”健康管理措施,即14天集中隔离医学观察+7天居家健康观察。
自1月19日以来,对有杭州市各防范区(附后)旅居史的来(返)椒江人员实行“2+14”健康管理措施,即核验2天(48小时)内核酸检测阴性证明+14天日常健康监测。日常健康监测期间可戴口罩外出,但不得前往人员密集场所、不参加聚餐聚会等聚集性活动。
二、做好核酸检测。行程码带*(星号)的来(返)椒江人员须持48小时核酸阴性证明,未持核酸阴性证明者抵达椒江后必须第一时间进行一次核酸检测。
三、非必要不出行。提倡就地过年,减少流动,不前往国内中高风险地区或有新冠肺炎病例报告的地区。
四、做好个人防护。请广大市民要保持良好的个人防护意识,戴口罩、勤洗手、常通风、保持安全社交距离;不聚集、少聚餐,减少公共场所活动。一旦出现发热、咳嗽等症状,请规范佩戴口罩,及时到就近的医疗机构发热门诊进行排查和诊疗,就医过程避免乘坐公共交通工具。
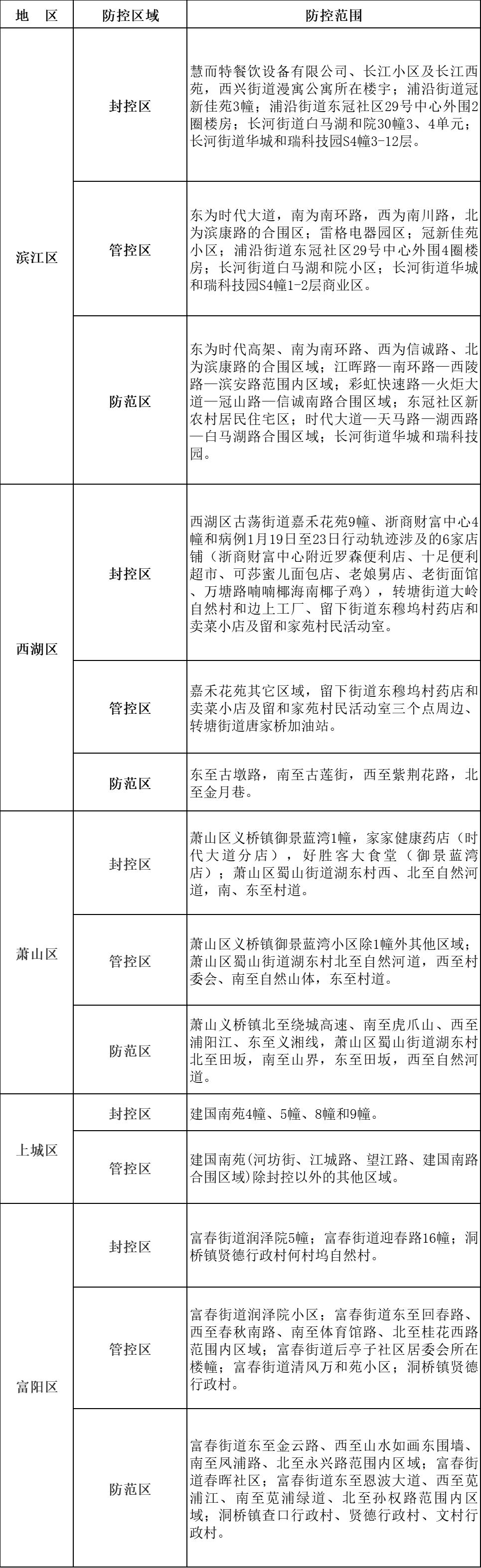
附:杭州市封控区、管控区、防范区一览表(截至2022年1月28日15点)

附杭州市新增确诊病例信息及活动轨迹(截至2022年1月28日7时):
确诊病例9,张某,女,49岁,现住滨江区长河街道长江西苑小区。
1月22日-25日,在居住小区大众蔬菜店,无外出。
1月26日,转运至集中隔离点前无外出。
确诊病例10,章某,女,26岁,现住上城区彭埠街道普福社区南区。
1月18日,8时45分-17时30分在古墩路88号浙商财富中心正常上下班,18时30分到喃喃椰海南椰子鸡万塘店(万塘路262号,星巴克旁边)就餐。
1月19日,正常上下班,8时48分到单位对面罗森便利店嘉绿景苑店购物,8时52分在单位楼下十足便利店购物。
1月20日,正常上下班,16时32分到单位对面可莎蜜儿莲花街2店购物。
1月21日,正常上下班,8时44分在单位楼下十足便利店购物,18时10分到杭州西溪喜来登度假大酒店。
1月22日,10时乘坐地铁1号线(九和路站至湘湖站),到湘湖宴花海喜宴园参加婚礼,21时乘坐地铁1号线回家。
1月23日,正常上下班,8时43分、13时34分到单位楼下十足便利店购物,17时44分到单位对面可莎蜜儿购物。
1月24日,19时10分在下沙龙湖天街肯德基就餐,后去滟澜星座26楼Skin79做护理。
1月25日,正常上下班,17时45分到单位楼下老娘舅就餐。
1月26日,从古荡街道嘉禾花苑步行上班,8时35分在单位附近老街传统面铺莲花店就餐,11时-12时乘坐278路公交车至浙江医院灵隐院区进行核酸采样,14时13分到单位楼下十足便利店购物,17时39分到老街传统面铺莲花店就餐。
1月27日,转运至集中隔离点前无外出。
确诊病例11,张某,男,42岁,现住萧山区闻堰街道黄山村。
1月16日,9时48分-11时47分接美团外卖配送7单,11时50分回家,12时44分在路边摊果蔬生活超市买水果、萧山区万达路高伟包子店购物,13时40分-20时先后去了浦沿街道办事处、滨江立业园、滨江长岛之春,并在滨江区总邦综合商行购物,20时18分在祥瑛路潮冠食品综合店买烟后回家无外出。
1月17日,7时10分在祥瑛路土家酱香饼店买早餐后骑电动自行车前往慧而特餐饮设备有限公司上班,20时30分下班骑车回家。
1月18日,7时05分在闻堰街道朱村食品店购买早饭后骑电动自行车上班,20时30分下班骑车回家。
1月19日,7时10分在祥瑛路土家酱香饼店买早餐后骑电动自行车去上班,15时-18时参加单位年终总结会,18时05分下班骑车回家。
1月20日-21日,每天7时10分在祥瑛路土家酱香饼店买早餐后骑电动自行车去上班,20时30分下班骑车回家。
1月22日,7时10分在祥瑛路土家酱香饼店买早餐后骑电动自行车去上班,20时30分下班骑车回家,途中20时59分去滨江区东冠路明德路好又多超市购物。
1月23日,7时16分-10时41分接美团外卖配送12单,11时25分在万达路高伟包子店购物,后骑电动自行车回家。
1月24日,下班途中20时45分在滨江区滨安路1181号1号楼淮南牛肉汤店夜宵,21时到滨江世纪联华博邑郡店购买食用油后回家。
1月25日,7时10分在祥瑛路土家酱香饼店买早餐后骑电动自行车去上班,20时30分下班骑车回家。
1月26日,7时11分在祥瑛路土家酱香饼店购买早餐,后被转运至集中隔离点。
确诊病例12,徐某,男,33岁,现住萧山区闻堰街道戈雅公寓。
1月14日-18日,周一至周六(8时-20时30分)在慧而特餐饮设备有限公司上班,周日在货拉拉做搬运工,每日骑电动自行车上下班。
1月19日,7时40分骑电动自行车上班,15时参加单位年终总结会,18时骑车回家,21时骑车到滨江区宝龙城帮忙卸货,后回家无外出。
1月20日-21日,每天7时40分在居住小区门口巴比馒头买早饭,后骑电动自行车上班,20时30分下班骑车回家。
1月22日,7时40分在居住小区门口巴比馒头买早饭,后骑电动自行车上班,20时30分下班骑车回家,20时45分到南环路碧水豪园门口益万家药店买药。
1月23日,7时40分在居住小区门口巴比馒头买早饭,9时30分-11时从萧山恒鼎集团搬货物到萧山新南郡嘉苑,13时50分到萧山区荣星君佳园附近钱杭面馆吃饭,14时-17时,从萧山荣星君佳园搬货物到萧山东原德信印奥湾,17时从滨江区玲珑府搬货物至滨江区杭州印。
1月24日,7时40分在居住小区门口巴比馒头买早饭,后骑电动自行车上班,20时30分下班骑车回家。
1月25日,7时40分在居住小区门口巴比馒头买早饭,后骑电动自行车上班,20时30分下班骑车回家,21时到黄山新村附近理发店理发(居住小区大门对面左转20米往东50米处),停留时间约15分钟。
1月26日,转运至集中隔离点前无外出。
确诊病例13,石某某,男,40岁,现住滨江区长河街道长江西苑。
1月21日-22日,每天7时35分步行到慧而特餐饮设备有限公司上班,20时30分下班后步行回家。
1月23日,在家休息,16时25分到滨康路建业路附近供销超市买日常用品,停留半小时左右。
1月24日,上午骑电动自行车上班,20时30分下班后回家。
1月25日,步行上班,20时30分下班后回家。
1月26日,转运至集中隔离点前无外出。
确诊病例14,占某某,男,22岁,现住滨江区长河路华城和瑞科技园广场。
1月21日-22日,7时30分骑电动自行车前往慧而特餐饮设备有限公司上班,20时45分下班到家。
1月23日,无外出。
1月24日-25日,7时30分骑电动自行车上班,20时45分下班到家。
1月26日,凌晨5时转运至集中隔离点。
确诊病例15,姜某某,女,45岁,现住滨江区浦沿街道新浦苑。
1月19日,7时乘自驾车前往慧而特餐饮设备有限公司上班,15时参加单位年终总结会,18时乘自驾车下班。
1月20日,7时乘自驾车上班,20时30分乘自驾车下班。
1月21日,6时30分步行上班,20时30分步行下班。
1月22日,7时乘自驾车上班,20时30分乘自驾车下班。
1月23日,14时30分自驾车前往世纪联华超市(江晖路)购物,16时30分回家。
1月24日,7时乘自驾车上班,20时30分乘自驾车下班。
1月25日,7时乘自驾车上班,20时30分乘自驾车下班,途经萧北杨家墩加油站加油。
1月26日,转运至集中隔离点前无外出。
确诊病例16,郑某某,男,47岁,现住滨江区浦沿街道新浦苑。
1月17日,7时10分骑自行车前往慧而特餐饮设备有限公司上班,16时45分骑车下班。
1月18日,7时10分自驾车上班,20时30分自驾车下班回家。
1月19日,7时10分自驾车上班,15时参加单位年终总结会,17时45分自驾车回家。
1月20日-22日,每天7时10分自驾车上班,20时30分自驾车下班回家。
1月23日,14时30分自驾车到江晖路联华超市,15时-16时30分在超市购物。
1月24日,7时10分自驾车上班,20时30分自驾车下班。
1月25日,7时10分自驾车上班,20时30分下班,20时45分到杭萧北杨家墩加油站充值油卡并加油。
1月26日,转运至集中隔离点前无外出。
确诊病例17,郑某某,女,20岁,现住滨江区浦沿街道新浦苑。
1月19日,在家无外出。
1月20日,在家无外出,小区内取过快递。
1月21日,10时乘地铁4号线(浦沿站至联庄站)前往希泊酒店,出站后途经左邻右舍便利店(知本大厦店)购物,20时乘坐地铁4号线(联庄站至浦沿站)返回家中。
1月22日,9时乘坐地铁4号线(浦沿站至联庄站)前往希泊酒店,20时乘坐地铁4号线(联庄站至浦沿站)返回家中。
1月23日,15时自驾车到江晖路世纪联华超市购物,16时30分离开超市返回家中。
1月24日-25日,在家无外出。
1月26日,转运至集中隔离点前无外出。
确诊病例18,高某,男,42岁,现住滨江区长河街道长江西苑。
1月20日,8时自驾车去滨江区江陵路211号公司上班,8时20分在缙云烧饼早餐店(聚工路与聚园路交叉口)就餐,18时自驾车回家,20时-21时在家附近理发店(长江西苑小区西大门南面50米)理发。
1月21日,8时自驾车去上班,8时30分到万福中心车天车地(江辉路与滨康路交叉口)给车辆上牌,8时40分返回公司,中午步行至兴荣记(滨康路与聚业路交叉口)吃面,13时20分返回公司,16时步行至杭州国旺广迪4s店(聚工路9号)办事,16时50分参加公司全体员工大会,17时30时前往翠姐姐农家大院(滨康路与西兴路交叉口)参加公司年夜饭聚餐,21时驾车前往滨江春波小区春缘棋牌室打麻将。
1月22日,8时打车上班,16时打车回家,17时自驾车到萧山湘湖3期宴花海参加婚礼,21时到明怡花园(萧山建设一路)参加葬礼,22时自驾车回家。
1月23日,8时自驾车上班,12时50分步行至兴荣记(滨康路与聚业路交叉口)吃面,13时05分返回公司,18时打车回家。
1月24日,8时打车上班,15时到杭州国旺广迪4s店(聚工路9号)办事,16时返回公司,18时打车回家。
1月25日,8时自驾车上班,9时20分自驾车到缙云烧饼早餐店(聚工路与聚园路交叉口)就餐,9时30分返回公司,18时自驾车回家。
1月26日,转运至集中隔离点前无外出。
确诊病例19,丁某某,女,66岁,现住滨江区长河街道长江西苑。
1月22日,9时自驾车前往长河滨兴东苑参加葬礼,9时40分回家,后前往江尚景苑聚餐,17时自驾车前往萧山湘湖边湘湖3期宴花海参加婚礼。
1月23日,5时前往长河滨兴东苑。
1月24日,7时30分自驾车到江南豪园美年大健康进行体检,11时返回。
1月25日,8时骑电动自行车到永久河过渡房4号楼返回,12时再次至永久河过渡房4号楼,16时回家。
1月26日,8时30分-9时在小区楼下检测核酸。
1月27日,转运至定点医院前无外出。
确诊病例20,来某某,女,71岁,现住滨江区长河街道长江西苑。
1月18日-21日,正常上班在建业路(滨安路-滨康路段)清扫马路,工作时间为上午6时-8时30分、下午13时10分-15时,每天15时45分到长河幼儿园长江分园接小孩。
1月22日,正常上班清扫马路,18时去湘湖3期宴花海喝喜酒。
1月23日,正常上班清扫马路,14时30分去江三社区卫生服务站。
1月24日,正常上班清扫马路,12时到幼儿园接小孩。
1月25日,正常上班清扫马路。
1月26日,正常上班清扫马路。
1月27日,转运至集中隔离点前无外出。
确诊病例21,姜某某,男,49岁,现住上城区小营街道建国南苑。
1月22日,7时20分骑电动自行车送小孩至杭州市勇进实验学校(海潮校区),后骑车上班,20时30分骑车下班。
1月23日,7时20分骑电动自行车送小孩至杭州市勇进实验学校(海潮校区)上学,后骑电动自行车回家,9时30分步行到江城路工商银行望江门支行,11时步行回家,11时20分骑车到中国石化加油卡销售营业厅办加油卡(秋涛路213号),11时30分骑车回家;12时乘坐地铁5号线(江城路站至城站站),换乘1号线至龙翔桥站,到附近特步、鸿星尔克、阿迪达斯品牌店购物,后步行至庆春路秋水伊人、艾莱依购物,14时34分到1点点奶茶店(龙翔桥地铁站附近)买奶茶,15时搭乘地铁1号线(龙翔桥站至城站站),换乘5号线至江城路站,15时50分步行到家,16时步行至江城路世纪联华超市,16时30分步行回家。
1月24日,7时20分骑电动自行车送小孩到杭州市勇进实验学校(海潮校区)上学,后骑电动自行车上班,20时30分时骑车下班。
1月25日,7时15分骑电动自行车上班,20时30分骑车下班。
1月26日,转运至集中隔离点前无外出。
确诊病例22,陈某某,女,37岁,现住滨江区长河街道白马湖和院。
1月20日-24日,工作、居住均在卤味店(长江西苑36号),期间无外出。
1月25日,上午在卤味店工作,15时步行至长河街道社区卫生服务中心,17时步行回卤味店,21时30分乘坐私家车回家。
1月26日,转运至集中隔离点前无外出。
确诊病例23,颜某某,男,29岁,现住萧山区闻堰街道戈雅公寓春雨园,为此前确诊病例密接。
确诊病例24,宋某某,男,34岁,现住萧山区闻堰街道万达北路289号广聚宿舍,为此前确诊病例密接。
确诊病例25,甘某某,男,11岁,现住萧山区义桥镇御景蓝湾1幢,为此前确诊病例密接。
确诊病例26,吴某某,女,3岁,现住富阳区富春街道润泽院5幢,为此前确诊病例密接。
确诊病例27,丁某某,女,53岁,现住富阳区富春街道润泽院5幢,为此前确诊病例密接。
确诊病例28,戴某某,女,33岁,现住富阳区富春街道迎春路16幢,为此前确诊病例密接。
椒江区各街道外省返椒
重点人员核酸采样点位
↓↓↓

国内疫情中高风险地区划分情况
(截至2022年1月27日)



欢迎关注“椒江发布”
在这里
读懂椒江
▼
椒江紧急提醒!杭州新增8例确诊病例,如有交集立即报备(附轨迹)
2022-01-27
倡议书|椒江区60岁以上老年人,请尽快接种新冠疫苗
2022-01-27
坚持党委统领 推动走深走实 ︳椒江区党史学习教育系列综述②
2022-01-27
“六送”服务 | “娘家人”让“留椒过年”暖心又安心
2022-01-27
椒江,年味正浓!
2022-01-27
小 编:张 健
统 筹:王涵雪
原标题:《椒江再发提醒:杭州已报告30例确诊病例,如有交集速报备(附轨迹)》