浙江省挥发性有机物污染防治可行技术指南 电子工业
一、适用范围
本指南适用于电子工业生产过程中产生的挥发性有机物污染控制。其中电子工业是指制造电子设备、电子元件、电子器件及其专用原材料的行业。主要生产电子计算机、通信、雷达、广播、导航、电子控制、电子仪表等设备,电阻器、电容器、电感器、印刷电路板,接插元件和电子管、晶体管、集成电路等器件,以及高频磁性材料、高频绝缘材料、半导体材料等专用原材料。电子工业包括GB/T 4754中规定的输配电及控制设备制造(C382)、绝缘制品制造(C3839)、计算机、通信和其他电子设备制造业(C39)以及仪器仪表制造业(C40)。
二、生产工艺与VOCs产排情况
电子工业行业涉及VOCs产生较多的主要是光伏制造和电子元件制造。
1、光伏行业典型生产工艺为多晶硅电池的生产工艺流程,包括切割、粘结、清洗、印刷、烧结等过程,工艺流程与VOCs废气产排节点见下图。


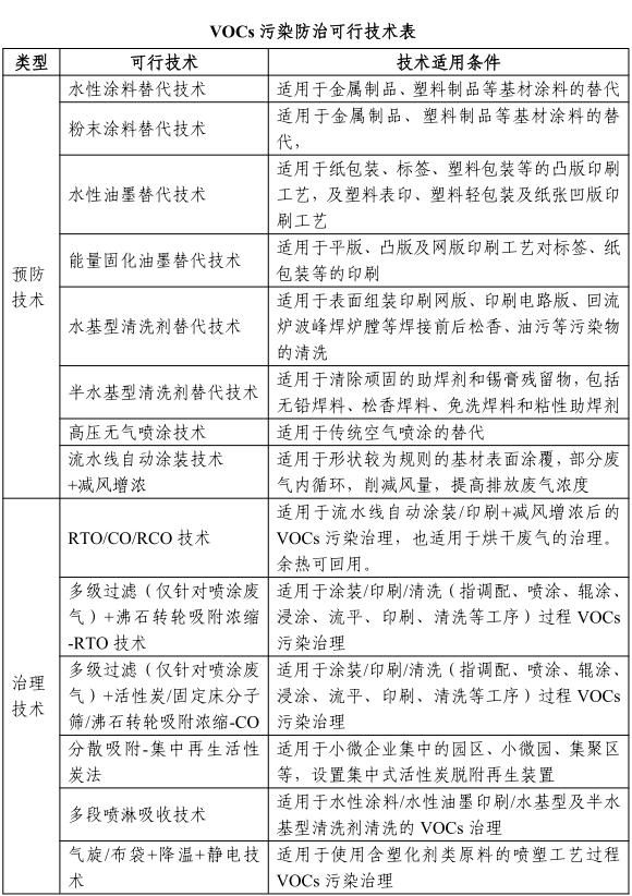
污染预防技术是为减少污染物排放,在生产过程中采用避免或减少污染物产生的技术。电子工业VOCs污染预防技术包括原辅料替代技术和设备(工艺)革新技术,前者常见的有水性涂料替代技术、粉末涂料替代技术、水性油墨替代技术、能量固化油墨替代技术、水基型清洗剂替代技术、半水基型清洗剂替代技术等;后者常见的有高压无气喷涂技术、无溶剂清洗技术、流水线自动涂装技术等。
四、无组织排放控制措施
电子工业VOCs无组织排放控制措施主要包括涉VOCs物料的密闭化储存与转运输送、含VOCs废弃物的密闭化储存,以及VOCs物料调配过程的密闭化作业,密闭空间内的废气需要进行收集与处理,满足环境需求。密闭化收集控制参照如下:
1、采用密闭罩、外部罩等方式收集时,应符合GB/T 16758要求,要遵循形式适宜、位置正确、风量适中、强度足够、检修方便等设计原则,罩口风速或控制点风速足以将发生源产生废气吸入罩内,确保达到最大限度收集废气。废气收集系统宜避免横向气流干扰。
2、采用外部罩收集时,应该根据不同的工艺操作要求和技术经济条件选择适宜的外部罩。设置有采暖设备或空调的车间,废气宜优先采用局部收集措施。采用外部排风罩的,应按GB/T 16758、AQ/T 4274 规定的方法测量控制风速,测量点应选取在距排风罩开口面最远处的VOCs 无组织排放位置,控制风速不应低于0.3 m/s(行业相关规范有具体规定的,按相关规定执行)。
3、采用密闭罩收集时,可根据实际需求采用生产线整体密闭或车间整体密闭的形式(如涂装车间、烘干车间、流平晾干车间等),换风次数应满足设计要求。密闭区域内换风次数原则上不少于20 次/h,采用车间整体密闭换风,车间换风次数原则上不少于8 次/h。
4、采用整体收集并且有人员在密闭空间中作业时,废气收集系统风量应同时考虑控制风速和有害物质的接触限值;气流组织宜确保送风或补风先经过人员呼吸带,并保证空间内无废气滞留死角。


五、污染治理技术
污染治理技术是在污染物产生后,为了消除或者降低对环境的影响而采用的处理技术。电子工业VOCs的治理应根据生产实际情况对工艺废气实施合理化的分类收集、分质处理,原则上禁止高浓度废气直接与大风量、低浓度废气混合处理,做到“应收尽收”、“适宜高效”,减少污染物排放。
根据使用场景的不同,本技术指南共推荐了吸附、燃烧、喷淋吸收等3类技术,其中:
1、高浓度VOCs废气:优先采用冷凝、吸附回收等技术,并辅以燃烧技术实现达标排放及VOCs减排。
2、中、低浓度VOCs废气:采用“吸附浓缩-再生回收”或“吸附浓缩-燃烧”等组合技术处理。
3、含非水溶性VOCs废气:不得仅采用水或水溶液喷淋吸收方式处理。
4、溶剂型涂装工序废气:采用喷淋吸收工艺进行预处理,去除漆雾。
5、水性涂料工艺废气:采用喷淋吸收工艺进行处理。

六、污染防治可行技术
从污染预防技术和治理技术出发,电子工业VOCs污染防治可行技术及相应的适用条件见下表。

查看浙江省重点行业挥发性有机物污染防治可行技术指南汇编(第二批)请点击下方“阅读原文”
原标题:《VOCs防治技术指南 | 电子工业生产过程中产生的VOCs污染控制》