春节的脚步越来越近了
港城年味日益浓厚
在湛江过年的你
考虑好去哪游玩了吗?
今年春节期间
湛江准备一系列文化大餐
让市民和游客过年做个“文化人”
一起来看看吧
虎
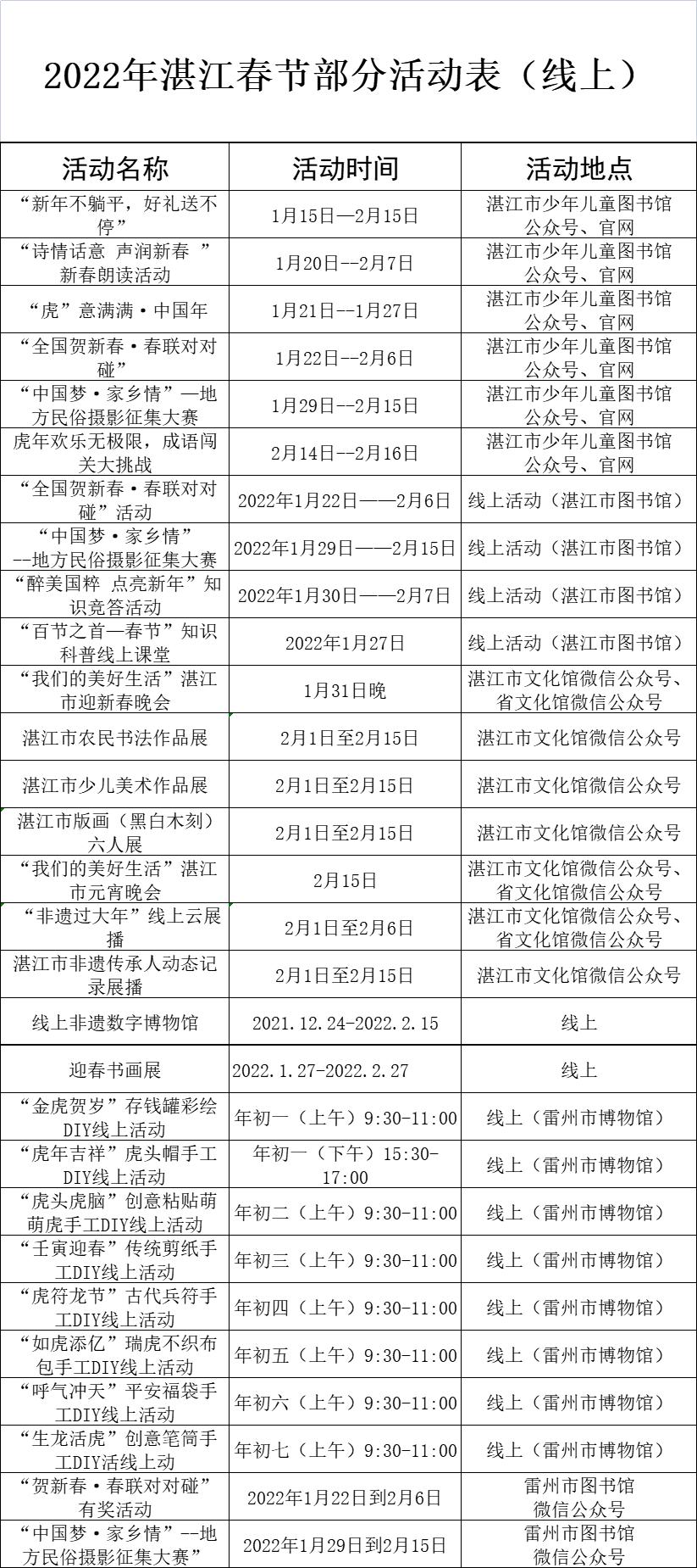
线上活动
年
足不出户
“云”上过新春掀起一波热潮
为丰富春节期间公共文化服务供给
营造浓厚、喜庆的节日文化氛围
由中共湛江市委宣传部、
湛江市文化广电旅游体育局主办
湛江市文化馆、
湛江市非物质文化遗产保护中心、
湛江市艺术研究室、
湛江书画院等单位承办的
“粤新年•有虎气”2022年迎新春线上系列活动
将于春节期间全面上线
“粤新年•有虎气”
2022年迎新春线上系列活动
“我们的美好生活” 湛江迎春文艺晚会
为丰富广大群众文化生活,营造欢乐祥和的春节氛围,以线上展播的形式举办“我们的美好生活”为主题的迎春文艺晚会。
展播时间:
2022年2月1日(大年初一)
“非遗过大年 文化进万家”非遗展演
为弘扬中华优秀传统文化,铸牢中华民族共同体意识,以多彩的非遗丰富春节文化内涵,营造喜庆、热烈的浓厚节日氛围,春节期间,举办以“非遗过大年 文化进万家”为主题的非遗云展播活动。
展播时间:
2022年2月2日(大年初二)
“我们的美好生活”湛江元宵晚会
在元宵佳节来临、阖家团圆之际,用精彩纷呈的文艺演出为广大群众送上最真挚的祝福,举办以“我们的美好生活”为主题的元宵晚会线上展播。
展播时间:
2022年2月15日(大年十五)
湛江第一届、第二届农民书法获奖作品展
我市农民朋友在辛勤劳作之余,不忘修身养性、挥毫泼墨,近两年,先后举办了第一届、第二届湛江市农民书法展,通过举办展览,活跃农村文化生活,传承优秀传统文化,倡导文明乡风,展示新时代新农民新风采。春节期间,将两届获奖作品以线上平台的途径传播给广大群众。
展览时间:
2022年1月31日—2月15日
湛江少年儿童美术作品展
为引导广大少年儿童践行社会主义核心价值观,丰富广大少年儿童的精神文化生活,展示近年来湛江市少年儿童绘画艺术发展的丰硕成果。春节期间,以“云”展示的方式举办湛江少年儿童美术作品展。
展览时间:
2022年1月31日—2月15日
版画(黑白木刻)六人展
湛江是我国版画之乡,湛江版画在我国新兴版画发展史上占有重要的位置。湛江版画以强烈的生活气息、浓郁的地方特色和清新的艺术风格受到国内外的关注和好评。春节期间,版画(黑白木刻)六人展将以“云”展示的方式与大家见面。
展览时间:
2022年1月31日—2月15日
湛江市部分优秀文艺作品展演
近年来,我市广大文艺工作者,自编、自导、自演了一批讴歌党、讴歌祖国、讴歌人民、讴歌英雄、讴歌新时代的优秀文艺作品。春节期间,以“云”展播的方式,展播部分优秀文艺作品,让广大群众足不出户就能看大戏。
展播时间:
2022年1月31日—2月15日
“非遗过大年 文化进万家”——湛江市部分代表性传承人动态记录展播
非遗代表性传承人是非物质文化遗产的重要承载者和传递者。春节期间,与广大网友一起“云”赏非遗,以线上展播的形式,展现我市部分非遗代表性传承人所承载的文化知识和生存智慧。
展播时间:
2022年2月1日—2月7日
慕课(美术、书法、化妆、瑜伽等)
新春不断“电”,慕课陪你过大年!春节期间,以线上授课形式,为广大群众提供美术、书法、化妆、瑜伽等11个门类的线上公益课程,让广大群众足不出户尽享文化的熏陶。
活动时间:
初一:瑜伽、化妆
初二:硬笔、国画
初三:古筝、民族舞
初四:钢琴、雷剧学唱
初五:硬笔、瑜伽
初六:化妆、国画
除此之外
市属文化公共服务机构借着新春的节点
线上设置中华民族优秀传统文化的活动项目
线上听书打榜、留言互动、诗歌朗诵、
春联对对碰、地方民俗摄影征集大赛、
成语闯关大挑战……


(注:以上文旅活动以各单位实际开展情况为准)
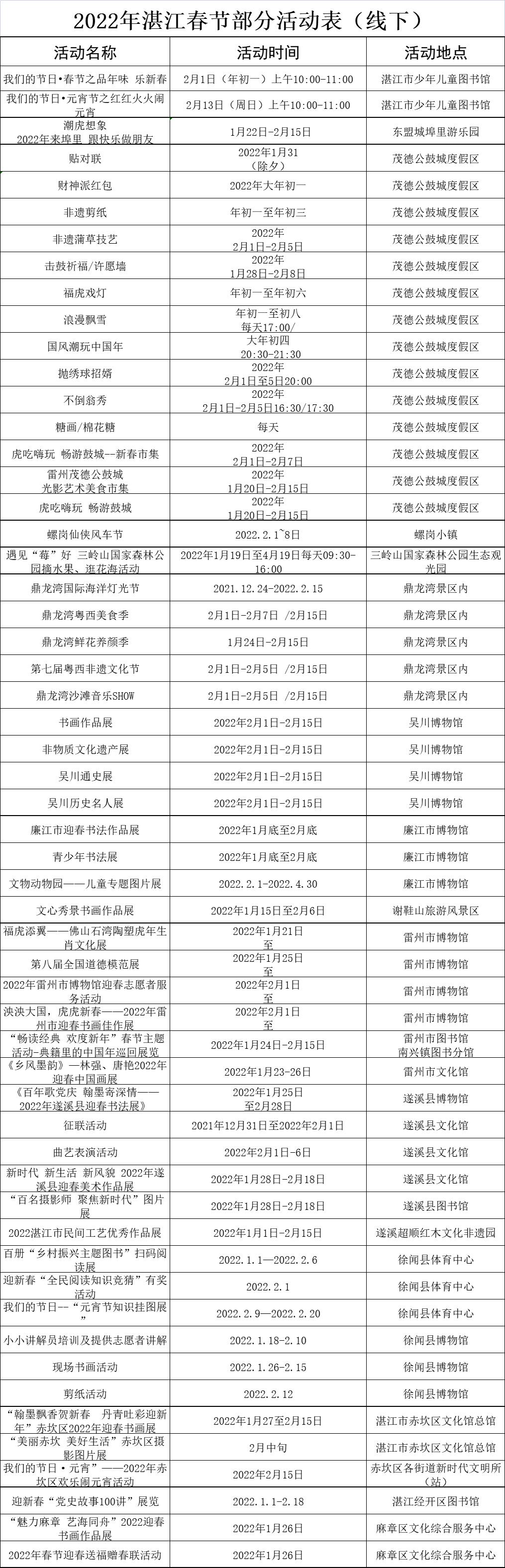
虎
线下活动
年
喜庆祥和的节日气氛
搭配底蕴厚重的红土文化
春节期间
全市图书馆、文化馆、博物馆等
各类公共文化场馆准备了“大礼包”
等待市民和游客来“打卡”

(注:以上文旅活动以各单位实际开展情况为准)

这么多活动
你最想玩哪个?
一起过个精彩“湛江年”
来源:湛江晚报、南方+
文字:记者黎东婵 刘金凤
图片:记者 刘冀城 实习生唐皓琦
原标题:《好看好玩好吃!湛江过年“官方攻略”来了!》