随着人工智能、云计算、大数据、区块链等新技术加速创新,数字经济日益融入经济社会发展各领域全过程,各国竞相制定数字经济发展战略、出台鼓励政策。我国一直重视发展数字技术、数字经济,并提出了“数字中国”战略,“不断做强做优做大我国数字经济”更是成为当前我国数字经济发展的最强音。
在此背景下,2022年1月20日,沃丰科技联合中国信息通信研究院云计算与大数据研究所在北京召开发布会,重磅发布《智能客服数字化趋势及央国企转型实践报告》(以下简称《报告》)。
本次《报告》以数字化为关键词,从行业现状、技术趋势、应用场景、行业挑战等维度对智能客服行业进行剖析,探究我国智能客服数字化发展与央国企转型趋势,并给出了央国企智能客服转型典型案例,为行业的创新发展提供了重要的借鉴和启示。

从人工到人工智能,从全渠道到全场景
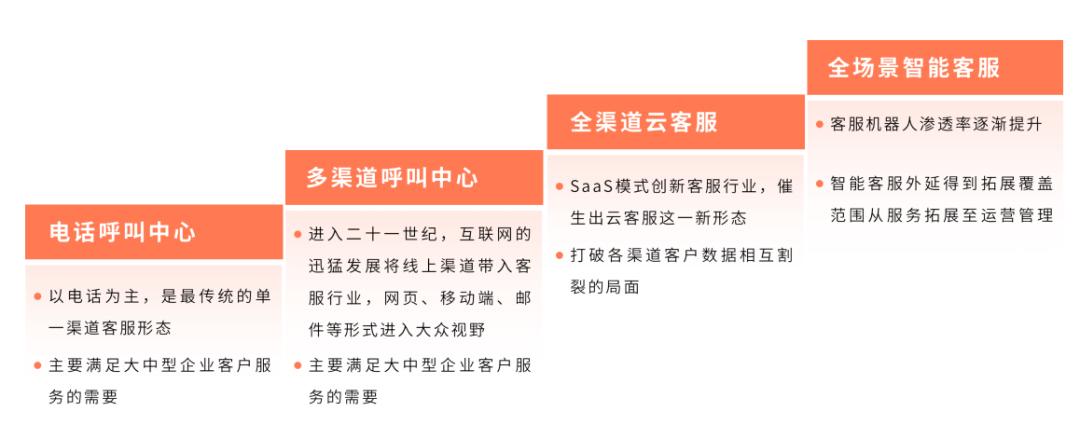
从上世纪九十年代至今,客户服务行业经历了四个发展阶段,从人到机器、从呼叫中心到云,客服行业向多渠道互通、多场景互联方向发展。随着云计算、大数据、人工智能等新一代数字化技术与客服深度融合,智能客服成为未来最前沿的发展趋势。

客服行业四个发展阶段(图片来源于《报告》)
智能客服以云计算、人工智能、大数据等新一代数字化技术为基础,综合应用自然语言理解技术、知识管理技术、自动问答系统、智能推理技术等,从而降低客服人力成本、提高客服响应效率、增强用户体验的客户服务形式。
《报告》分析,借助技术优势,智能客服不仅帮助企业与客户建立了智能、快捷、有效的沟通手段,提供统计分析信息以提高企业精细化管理水平,甚至还成为企业数字化转型的突破口,特别是对具有转型刚需的央国企而言。
2020年9月,国务院国资委发布的《关于加快推进国有企业数字化转型工作的通知》,鼓励央国企在转型过程中,打造智慧服务中心,发展基于互联网平台的用户服务,提升客户体验,提高客户黏性,拓展数字服务能力,扩展数字业务规模。2021年1月12日,国务院印发《“十四五”数字经济发展规划》。从11个方面对我国数字经济进行了详细说明,并提出到2025年,数字经济迈向全面扩展期,数字经济核心产业增加值占GDP比重达到10%。

受益于国家政策与新技术良好的应用效果双重助推,我国数字技术与实体经济融合取得显著成效。《报告》指出,客户服务领域的数字化、智能化转型,已经成为我国各行业大型央国企开展转型落地工作的重要切入点之一。
当前,央国企数字化、智能化正以不可逆转的方式爆发增长,在企业内、外部全场景下均有较好的应用实践,支撑各行业企业开展围绕客户服务为核心的数字化转型工作。企业外部服务场景如售前、售中、售后等,内部服务场景如企业内部HR共享中心、IT共享中心等。
智能客服化解央国企转型诸多问题
值得注意的是,在数字化转型过程中,大多数央国企暴露出诸多问题。
传统企业的客服多依托人工提供相应的咨询和服务,大多数传统行业的大型央国企,在销售过程中以“人海战术”为主要获客模式。相关统计数据显示,90%以上的销售通话时长小于60秒,客户销售普遍面临着人力成本高、获客及运营效率低、数据分析能力薄弱等瓶颈。

传统服务模式痛难点(图片来源于《报告》)
相比传统客服,智能客服利用NLP(自然语言处理)、ASR(语音识别技术)等技术提升了文字、语言的处理能力,在接入渠道、响应效率、数据管理分析等方面具有突出优势,极大提高了客服的工作效率。而且,智能客服从行业发展的痛点出发,能够实现会话转接和人机操作同步执行,实现由原来大量人工客服模式,向智能客服与少量人工客服相结合的模式转变。
以北京地铁96123服务热线为例,它由智能客服第一阵营供应商沃丰科技提供相关数字化服务,沃丰科技调研发现,96123服务热线有如下需求:日常咨询量较大,人工处理工单量大;工单流转效率有待提升;环境噪音、背景噪音给语音识别带来的挑战;地铁站名称相似度较高,数字与汉字并存,给语音识别带来困难;北京作为首都,人员范围广,五湖四海的人群口音给语音识别带来难度;用户表达多样性高,路线信息语义识别困难。
沃丰科技通过快速、高效地打造96123智能语音机器人,以自研的GaussMind「原心引擎」为96123提供全面定制化语音识别、理解方案。通过独创的“情景重现、语音语义融合、自适应学习”模型,沃丰科技「原心引擎」将语音和语义融合在一起,准确识别地铁乘客语音、真正听懂用户语义,用AI技术为北京地铁乘客提供实时、便捷的出行查询。
目前,由沃丰科技AI技术支撑的96123服务热线已经成功上线试运行,并已在北京地铁全系统覆盖使用。上线开通以来,96123服务热线机器人语音客服日均受理咨询500通,语音机器人的准确率达到90%以上,解决用户乘车线路及票价查询,大大减轻了人工客服的压力,实现管理效率和效益的双重提升,获得运营方高度认可,成为国家交通运输部AI应用的典型案例。
《报告》显示,2025年,95%的客服互动将由AI技术主导完成。届时,机器人的语义表述和沟通表达能力可达到“以假乱真”的地步。这一切,得益于底层AI技术如NLP技术、深度学习技术、ASR的进一步发展和突破。
结束语:
未来,随着数字经济的深入发展,越来越多央国企的客户服务由传统客服向智能客服转型,面对不同行业、不同规模、不同转型阶段的央国企纷繁多样的数字化诉求,沃丰科技将通过AI底层技术驱动的一体化解决方案,高效打通央国企与客户的直通链路,围绕客户信息打造企业级数据资产,助力企业充分释放客户数据价值,赋能数字经济,助力打造数字强国。
原标题:《沃丰科技联合中国信通院云大所 发布《智能客服数字化趋势及央国企转型实践报告》》