1月16日,国家发改委发布《关于做好近期促进消费工作的通知》(下称《通知》),强调在精准有效做好疫情防控前提下,抓住春节、元宵节等传统佳节消费旺季契机,适应居民消费习惯变化和提质升级需要,挖掘消费热点和增长点,进一步释放居民消费潜力,推动实现一季度经济平稳开局。
每年春节,均有楼盘把握机遇坚持开门迎客,有些还会推出相应的促销优惠吸引购房者下单。近日,记者走访市场发现,红色灯笼高挂、喜庆福字点缀,春节气氛浓浓地包裹着惠州多个楼盘营销中心。融创、万科、碧桂园、华润置地、五矿、星河等多家房企均表示虎年春节假期,售楼处将正常开放,部分项目还为购房者准备了春节优惠促销和精彩的现场活动,陪客户过欢乐年。
红色灯笼高挂,春节气氛装点着惠州多个楼盘现场。 惠州日报记者周楠 摄
多个楼盘假期将照常迎客
近年来,春节“黄金档”开始流行。在春节长假期间,惠州大多数楼盘不再关门谢客,而启动新春不打烊模式,7天假期均照常营业。在经历去年下半年的下行行情后,今年各大开发商对于春节开门迎客,更是充满期待。
日前,记者走访市场发现,只有极少数楼盘表示春节假期将暂停营业。其中佳兆业相关工作人员表示,由于情况特殊,春节期间佳兆业东江新城将保持售楼处开放,其他项目会暂停接待客户。而中洲相关人员则称,旗下楼盘大年初一会放假,初二恢复开放售楼处。除此以外,华润置地曦江润府、金地招商中交未来花园、金裕星河丹堤等三十多个项目均告知记者春节期间将照常营业,客户可随时上门看房、签订意向合同。
“春节期间,公司会安排销售人员值班,惠州所有楼盘的售楼处都会对外开放。”碧桂园工作人员向记者透露,基本上每一年碧桂园均会做好春节值班安排,售楼处启动“不打烊”模式。至于促销优惠以及现场造势活动则根据项目的不同作出具体安排,比如今年十里银滩将会举办相对大型的线下体验活动。
“目前只接到大亚湾锦绣壹号过年放假的通知,其他楼盘一般都会有人值班。但是针对春节假期搞营销活动的项目不多,毕竟那时渠道同事都放假了,多数楼盘的上客量比较难保证。从目前情况来说,楼盘的优惠活动可能会保留,不过暖场活动应该只有少数项目会举行。”地产行业资深中介纪先生如是说。
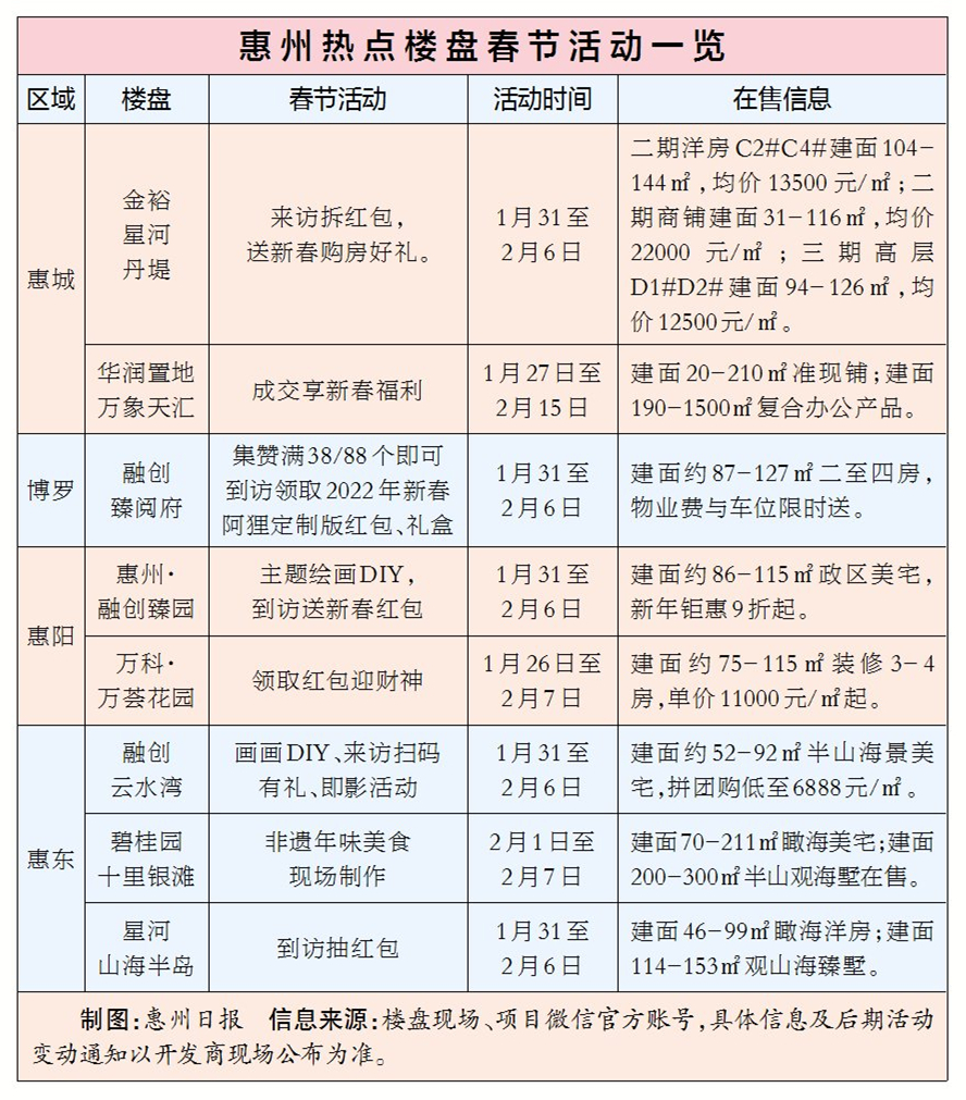
记者走访市场了解到的信息,也基本上与纪先生说法一致。虽然市场上有相当多楼盘春节期间将正常接待客户,但是计划举办暖场活动来吸引客户上门的项目确实不多。据记者不完全统计,截至1月18日,惠州全市有金裕星河丹堤等8个项目对外宣布春节期间,售楼处将推出来访拆红包、主题绘画DIY、非遗年味美食制作等精彩活动,增加购房客户新春体验感。
“近年来,春节不打烊的楼盘愈发增多。”惠州资深媒体人、地产观察员罗洲向记者介绍说,前几年不少项目过年会闭门谢客,一般到初四才重新营业。但是随着返乡置业、就地过年等成为大势,楼盘也紧跟步伐,抢收春节档。特别是去年,受疫情影响,不少人留惠过年并趁着春节长假看房,活跃了楼市,也为项目带来了一定成交。尝到去年的甜头,叠加当前市场行情等,今年开发商更不可能错过春节档。
“按照以往情况,有些北方客户会在春节期间来惠旅游、置业。最近,我们也收到了他们关于来惠买房的咨询。但受疫情影响,今年这部分客户能否如期而至需要打个问号,反观滞留在惠的人员则会增加。因此,春节期间的楼市,疫情影响或成为判断行情的一个变量。如果疫情影响减退,或能再现去年春节档的活跃行情。”罗洲补充道。

促销优惠多客户更重品质
比起春节期间“暖场”活动或许相对不多的情况,节前楼市则显得热闹非常——一场以“新春”之名的营销比赛正在进行。写春联、集赞送年货、现场美食DIY等活动纷纷入驻售楼处,楼盘节日氛围感霎时拉满。市场上“新春购房X重礼”“新春特惠房”“新春有礼”等优惠促销活动层出不穷。
惠州资深地产评论人、惠州天策行总经理李建锋认为,虽然进入2022年1月份,各大房企集中回收折扣、下架优惠活动,使得惠州楼市短暂进入冷静期,但是近期不少楼盘上线了新春营销暖场活动,估计各大房企新年的全新折扣活动也在进行或筹备中。
在惠州生活了3年的陈小姐告诉记者,虽然以“新春”之名推出优惠活动的楼盘不在少数,但折扣对比之前并未加大。“最大的变化可能是目前楼盘比较喜欢送年货,年味更浓。”陈小姐告诉记者,经历了去年众多房企的给力促销之后,自己对一般的优惠已经难以产生兴趣,而且她觉得市场上该有的折扣已经释放,因此不会对楼盘优惠有更多期待。“而且买房不仅仅是看优惠折扣,主要还看项目的品质,价格再划算品质不好也不能打动我。”陈小姐说,买房主要是自住,要在居住品质感符合自己要求的情况下,才会去衡量房子的价格是否达到心理预期。
陈小姐注重项目品质的观点,普遍存在于购房者群体中。惠州中原2021年度楼市总结显示,客户置业关注的因素中,地点环境、社区规划、学校配套、生活配套、交通配套等为主要关注点,比例达到10%-15%区间;医疗配套、园林绿化及物业服务占比在6%-10%之间;产品楼层数、梯户数、得房率、建材及层高比的占比在2%-6%之间,且呈现逐年下降的趋势。通过近三年客户置业关注点比例及变化趋势来看,形成明显的三大梯度,对产品自身的结构属性定向选择的同时,消费者对商品房的居住舒适性和居住服务有了更高要求,愈发关注具有居住属性的亮点及服务要素。
抓住新春契机促进住房消费
在楼市新春营销活动如火如荼之际,市场积极信号再度传来。日前,国家发改委在其微信公众号发布《关于做好近期促进消费工作的通知》,强调“在精准有效做好疫情防控前提下,抓住春节、元宵节等传统佳节消费旺季契机,进一步释放居民消费潜力,推动实现一季度经济平稳开局。”
与此同时,惠州房地产市场的信贷环境也持续迎来边际放松。近期,记者走访楼市发现,惠城区部分楼盘首套房按揭贷款可申请2.5成首付,此前均为3成。利率方面,则基本维持2021年12月份的水平,首套房贷利率一般为5.8%(具体情况视个人资质以及楼盘合作银行而定)。
信贷环境改善,接下来的楼市行情如何?有业内人士给出了相对乐观的看法。“预计2022年楼市将走出‘至暗时刻’,脱离调整触底阶段,进入反弹回暖阶段,或在3-4月迎来楼市小阳春。由于这个小阳春是给开发商销售回款的机会,因此开发商可能会保持低价走货策略。”李建锋表示,目前惠州楼市折扣基本已经触底,短期内大幅度降价的可能性不大,再加上降息等金融政策发布,所以刚需自住现在是上车机会。
惠州日报记者邬玉婷