
针对“广西1457名学生被批量开立上万II、III类账户”一事,日前,中国人民银行崇左市中心支行对涉事银行处以警告,并开出一张超千万元的巨额罚单。
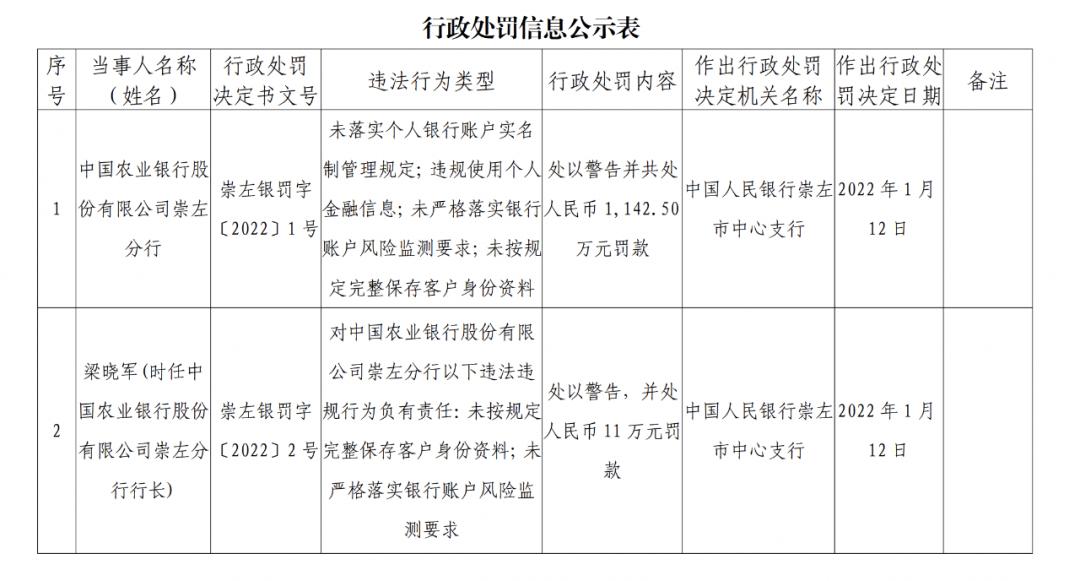
1月20日,中国人民银行崇左市中心支行披露处罚信息显示,中国农业银行崇左分行因“未落实个人银行账户实名制管理规定;违规使用个人金融信息;未严格落实银行账户风险监测要求;未按规定完整保存客户身份资料”等违法行为,被处以警告,并共处罚款1142.5万元。与此同时,该行5名相关负责人也分别领罚。

去年12月,有媒体报道,中国农业银行崇左江州支行营业室利用向学校提供代收学费服务时获得学生信息,批量开立12536户Ⅱ、Ⅲ类电子账户。彼时,多位受访人士向券商中国记者表示,此类事件的发生多是银行基层为完成业绩考核指标所为。
招联金融首席研究员、复旦大学金融研究院兼职研究员董希淼指出,此类事件中,被莫名开户的学生,不仅可能因为“被开户”数量过多,造成在其他地方无法正常开卡等麻烦,过多的银行账户还存在被不法分子用于洗钱、赌博等违法活动的风险,给个人信用记录等埋下隐患。
涉事机构与责任人“双双”领罚
1月20日,中国人民银行崇左市中心支行公布了一则行政处罚信息,中国农业银行崇左分行被处以罚款1142.5万元。
处罚信息公示表显示,中国农业银行崇左分行存在的违法行为包括:因存在未落实个人银行账户实名制管理规定;违规使用个人金融信息;未严格落实银行账户风险监测要求;未按规定完整保存客户身份资料。
与此同时,该行5名相关负责人也分别领罚,具体为:
时任中国农业银行崇左分行行长梁晓军,时任中国农业银行崇左江州支行行长许亦猛,对该行未按规定完整保存客户身份资料、未严格落实银行账户风险监测要求负有责任,分别被处以警告,并分别处人民币11万元罚款。
中国农业银行崇左分行副行长高峰,中国农业银行崇左分行个人金融部、个人信贷部、消费者权益保护办公室总经理钟丽月,时任中国农业银行崇左江州支行行长助理赖学芳,对该行未按规定完整保存客户身份资料负有责任,分别被处人民币5万元罚款。
去年12月,有媒体报道,多名广西崇左幼儿师范高等专科学校(以下简称“崇佐幼师学校”)2020届毕业生发现自己被银行开立了多个II、III类银行账户,但他们对开户事宜并不知情。一位毕业生还向媒体表示,其在办理工资卡时被告知“名下账户太多办不了”,对入职造成麻烦。
此事引发舆论关注,而涉事银行正是前述千万元罚单的当事方:中国农业银行崇左分行。
大量开户存隐患
该事发于去年12月10日,崇左幼师学校表示,近期学校招生就业处、财务处接到2020届已离校毕业生反映,其持有的银行卡未经本人同意被办理了Ⅱ类、Ⅲ类副卡。
次日,中国农业银行广西分行在其微信公众号公告称,“经核实,此事确系我行辖属江州支行营业室未与客户充分沟通,内部审核把关不严,不规范操作所致”,并表示将尽快与相关学生逐一取得联系,在征得其同意的情况下,销掉多开立的账户。
去年12月16日,中国农业银行广西分行进一步通报称,此事源自2020年6月24日,该行辖属江州支行营业室利用向学校提供代收学费服务时获得1457名学生的信息,批量开立12536户Ⅱ、Ⅲ类电子账户。据此推算,平均每名学生在该行被开立了8.6个银行账户。
“江州支行营业室超范围使用,违规开立账户。崇左分行和江州支行存在严重违规、管理不力问题。”前述通报显示,基于目前已查明的违规事实,该行已对涉及管理、经营、操作层面的13名责任人进行了免职、记过等追责。
多位受访人士认为,此类事件的发生多因业绩考核压力所致。“早年还有一些学校和银行合作,给学生批量开信用卡的,每张卡的额度都很小,甚至都不用发给持卡人,过几年就剪卡剪掉了,究其原因都是为了冲量。”信用卡行业研究人士董峥告诉券商中国记者。
董希淼指出,在此次事件中,该高校毕业生因为“被开户”数量过多,导致在其他地方无法正常办理开卡等业务,此外还可能产生风险隐患。
“过多的银行账户,如果一旦被不法分子用以从事赌博、洗钱等活动,不但影响个人信用记录,还可能蒙受不白之冤。”他表示,近年来,国家开展“断卡”行动,银行对长期不动户、睡眠账户进行清理,就是为了降低此类风险。
“‘断卡’行动后这类事情将得到有效遏制。”董峥也表示,前述广西学生“被开户”发生于去年6月,“断卡”行动开展于去年10月,该行动开展后,不仅银行对开卡、开户的信息审核更加严格,存量账户也得到清查。“加上现在银行科技系统改善,一般卡还没发到持卡人手上,银行的通知短信早就先到了,所以也很难像早年那样拿了用户信息,瞒着用户开卡冲量。”他称。
责编:桂衍民
百万用户都在看
中东突发血案!多国联军空袭监狱,至少77人死亡190人受伤,有何仇怨?美股万亿巨头狂泻20%,什么情况?38亿大礼包,这才是"王炸年终奖"!腾讯800万股份"送给"2.28万员工,还有每天2亿"红包",慕了慕了…这家中概股被纳斯达克退市,股价开盘暴跌50%,触发临停,发生了什么?央行新动作!LPR迎两大调整,发布时间提前,有何深意?今天或再迎“降息”证监会重磅发声!推动中长期资金入市,更加注重预期引导!明确七方面改革任务,做好"四个统筹"券商中国是证券市场权威媒体《证券时报》旗下新媒体,券商中国对该平台所刊载的原创内容享有著作权,未经授权禁止转载,否则将追究相应法律责任。
ID:quanshangcn
Tips:在券商中国微信号页面输入证券代码、简称即可查看个股行情及最新公告;输入基金代码、简称即可查看基金净值。
原标题:《罚款1142.5万,5负责人被问责!广西千余名学生被开户续,农行崇左支行被严惩》