2022年春运
将于1月17日开始
至2月25日结束
共计40天
根据云南省公安厅交通警察总队
高速公路交巡警支队发布的
辖区交通流量趋势分析
预计2022年春运期间
支队辖区交通流量为1301.7万辆次
日均流量达32.5万辆

资料图
变化节点分析如下
第一阶段
1月17日至1月30日(腊月二十八),节前预计将出现持续返乡流。
第二阶段
1月31日至2月8日(正月初八),交通流量呈逐渐上升态势,1月31日(除夕)交通流量将至春运期间最低值。2月1日(初一)至4日(初四)以中短途出行为主,2月5日(初五)、2月6日(初六)出现集中返程高峰。
第三阶段
2月9日(正月初九)至2月25日,预计将出现持续返程流量。
特别提示
从2021年12月交通流量看,受疫情影响,交通流量与2020年12月相比下降5.18%,但春节是各种消费品的购销旺季,支队辖区货运车辆流量将有所增加。
易拥堵路段、事故易发多发路段预警


云南山高坡陡
高速公路交通事故易发多发的
“危险路段”多为连续长下坡路
且有连续弯道、隧道、桥梁等复杂路况
据统计
云南省公安厅交通警察总队
高速公路交巡警支队辖区
出入省会昆明高速公路的27个路段
是交通事故易发多发路段
行经这些路段务必集中精力
谨慎驾驶、安全操作!
27个路段如下↓↓
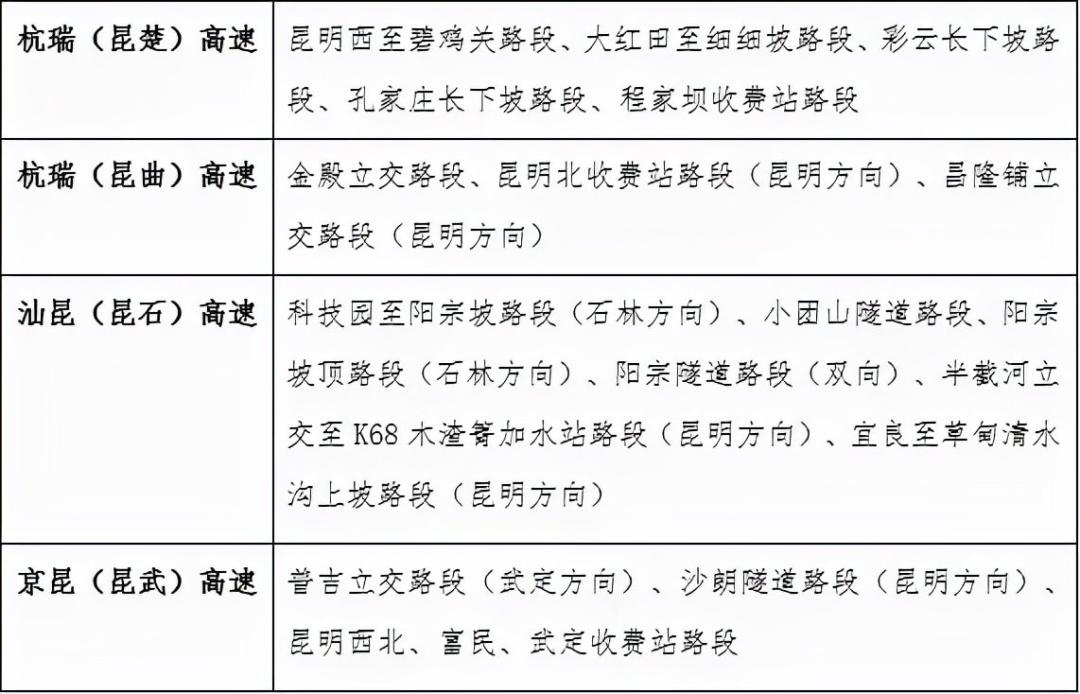
杭瑞(昆曲)高速公路
1. 沣源立交至红河加油站路段(K2229-K2228)
2. 嵩明隧道路段(K2187-K2184)
3. 梁家田特大桥路段(K2144-K2147)
4. 滴翠山弯道下坡路段(K2125-K2129)
5. 红军哨长下坡路段(K2125-K2121)





沪昆高速公路
1. 红庙服务区路段(K2228-K2229)

汕昆(昆石)高速公路
1. 小团山隧道路段(K1833+300m-K1834+500m)
2. 阳宗8公里长下坡路段(K1825+800m-K1819+900m)
3. 阳宗隧道路段(K1815-K1812)
4. 清水沟8公里长下坡路段(K1807+500m-K1799+500m,含清水沟1、2号隧道及特大桥)
5. 木渣箐9公里长下坡路段(K1785-K1794,含木渣箐特大桥)




广昆高速公路
1. 蓑衣山6公里长下坡路段(K1292-K1286)

昆磨(昆玉)高速公路
1. 昆明南收费站路段(K27-K29)
2. 刺桐关长下坡路段(K65-K70)

杭瑞(昆楚)高速公路
1. 碧鸡关至昆明西路段(K2258-K2262,含碧鸡关隧道、长坡大桥)
2. 螳螂川大桥至安宁西路段(K2274-K2277)
3. 大红田7公里长下坡路段(K2313-K2320,含大红田隧道、长田大桥)
4. 彩云7公里长下坡路段(K2344-K2337,含彩云隧道)
5. 孔家庄5公里长下坡路段(K2372-K2367,含孔家庄隧道)





京昆(昆武)高速公路
1. 沙朗7公里长下坡路段(K2709-K2702,含乌龟山立交、沙朗特大桥、沙朗隧道、陇庆大桥)
2. 罗免7公里长下坡路段(K2670-K2677,含罗免特大桥、罗免立交)
3. 武定6公里长下坡路段(K2657-K2651)

安晋高速
1. 和平村立交桥至中新收费站路段(K173-K155)

昆明西北绕城高速公路
1. 团结立交至乌龟山立交路段(K190-K200)
2. 团结隧道至明朗立交路段(K181-K185)


昆明东南绕城高速公路
1. 帽天山隧道群14公里长下坡路段(K77-K91,含黄草埔、左必母、热水河、九村、帽天山5个隧道)
2. 大风垭口14公里长下坡路段(K99-K113,含大风垭口、仙湖2个隧道)


内容综合自“平安高速”微信公众号
资料:云南省公安厅交警总队
原标题:《【关注】注意!这27个出入昆高速路段务必谨慎驾驶》