2021年,是令人难忘的一年。在建党百年和“十四五”开局的重要时间节点,中国共产党领导的中国人民,既向太空探索星河寻梦,也脚踏实地全面脱贫攻坚,既在疫情暴雨中最美逆行,也在奥运比拼中向世界展示了中国精神……站在两个百年历史交汇的新起点,时代出题,我们答卷,各行各业每一个中国人,都在与时代同频共振的赶考之路上,书写着自己的答案。凝望龙江高职教育第一线,前进中的黑龙江商业职业学院,也在以不断抢抓机遇、深化改革、探索新路的奔跑之姿,将新时代职业教育立德树人的优异成绩,写在了教育科研成果这份答卷上……

有些赛道 我们稳步提升
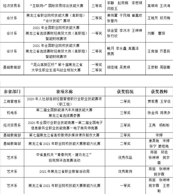
黑龙江商业职业学院在优化专业布局、服务地方经济的战略视角下,充分发挥商科优势,擦亮“商”字号招牌。在黑龙江省职业院校学生技能大赛税务技能大赛、智能财税赛项、市场营销技能赛项、连锁经营管理师赛项、全国高等职业院校财务管理技能(财务管理决策)大赛等多项赛事中稳步领跑,构建起大赛引领、岗证赛融合的课程体系,通过以学促赛、以赛促训,加强了学生专业技能素质训练,也切实提升了学生专业技能水平和职业素养。
有些领域 我们破冰清零
近年来学院不断开辟新赛场、迎接新挑战,仅2021年就在7项初次参与的比赛中取得了优异成绩。其中,由基础教育部思政课教师指导参加的第五届全国高校大学生讲思政课公开课展示活动评选中,黑龙江商业职业学院院袁继成等6名学生以《假如他们也有朋友圈》的参赛作品,继获得省赛一等奖并代表我省晋级国赛后,更以首进国赛就一举夺金的好成绩,实现了学院思政育人成果的新突破。在黑龙江省2021年职业院校技能大赛教学能力比赛中,陈丽等4名教师也从全省100所职业院校400件参赛作品中脱颖而出,以黑龙江省高职公共基础课程组一等奖的成绩晋级国赛,以优异成绩获得二等奖,将我院的美育“剪纸”成果,在国赛赛场中“剪”出了一片传承红色育人基因的桃李春天。
有些挑战 我们迎难而上
与同类优质高职院校相比,这一份份亮眼成绩的取得,对于学院现有的办学规模和办学资源而言,实属不易。但是在这些成绩的背后,在师生们面对一个个“硬骨头”、一场场“高压赛”的赶考过程中,是学院认真落实“职教20条”和《深化新时代教育评价改革总体方案》的破旧革新,是潜心钻研职业教育人才培养规律和“五色育人”培养方向的使命初心,是专业课、公共课与课程思政建设同向发力的上下齐心。商职人以迎难而上的勇气和决心,向63年办学历史、向跨越腾飞的崭新时代、向办好让人民满意的教育事业,交出了合格答卷。






奖
瞬
间










版权归原作者所有,如有侵权请及时联系
原标题:《校园之声丨星光不负赶路人——来自黑龙江商业职业学院的教科研答卷》