1月13日,海南日报记者从海口市根治拖欠农民工工资工作领导小组办公室获悉,为进一步做好海口市2022年春节前保障农民工工资支付工作,1月13日至1月30日,海口市、区根治拖欠农民工工资工作领导小组成员单位开展每日接访活动,受理有关欠薪投诉和举报,为农民工就地就近维权提供便利。
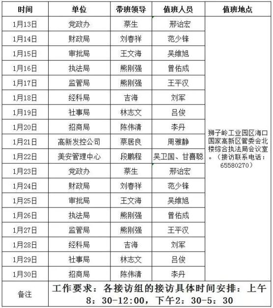
附:海口市和各区根治拖欠农民工工资工作领导小组成员单位2022年春节前接访值班表
海口市

秀英区

龙华区

琼山区

美兰区

综合保税区

高新区

桂林洋开发区

来源:海南日报客户端
记者:邓海宁
原标题:《地点电话公布!海口开展拖欠农民工工资举报投诉接访活动》