原创 杨弃非 城市进化论

不是苏州不努力
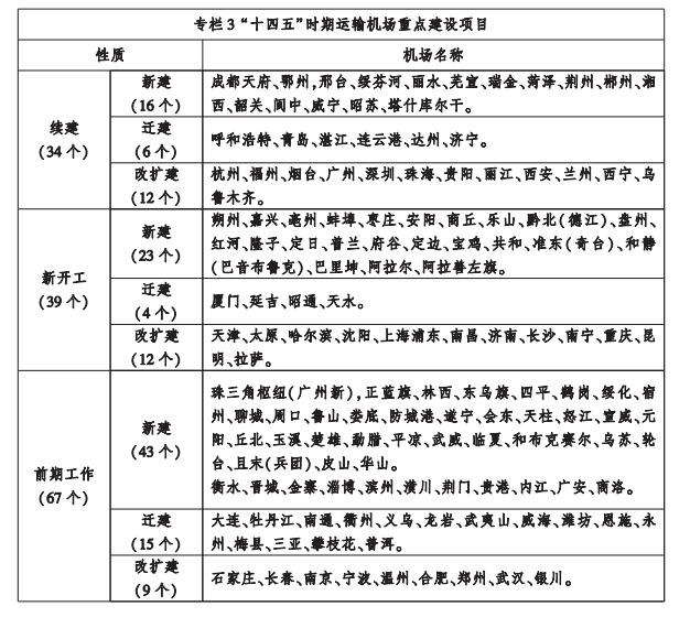
随着《“十四五”民用航空发展规划》对外发布,未来数年内全国机场格局也基本落定。
几家欢喜几家愁。除此前国家“十四五”规划提及厦门、大连、三亚三市新机场外,此份规划部署的新建/迁建机场中,备受关注的南通机场和选址佛山的珠三角枢纽(广州新)机场也被纳入,即将在“十四五”期间展开前期工作;但同时,此前提出机场建设的西安、重庆等城市,则无缘进入此轮建设当中。
图片来源:《“十四五”民用航空发展规划》
新加入的南通、佛山两个机场,背后所代表的恰好是长三角、珠三角这两个世界级机场群的有利竞争者。
纵观整个规划,两个地区的城市存在感不低。特别是在长三角地区,“十四五”期间共11个新建/迁建机场实现续建、新开工或展开前期工作,分别是新建的丽水、芜宣、嘉兴、亳州、蚌埠、宿州、金寨机场,以及迁建的连云港、南通、衢州、义乌机场。
更多新机场还在酝酿当中。在不久前发布的《杭州市综合交通发展“十四五”规划》中,杭州正式提出“启动杭州第二机场战略规划研究”;而在去年全国“两会”期间,江苏省交通运输厅厅长陆永泉勾勒出另一个“双机场”省会:他建议,“加快推进南京马鞍机场建设,以航空支撑都市圈一体化发展”。
随着长三角机场纷纷拔地而起,多年盼机场而不得的苏州可能要面对一个新的现实:“环苏州机场群”即将成型。
“空位”加速填满
图片来源:摄图网500132707
在全国航空格局中,长三角和珠三角无疑是两个重要区域。
若以疫情前一年2019年数据测算,长三角机场旅客吞吐量占据全国19.6%,而在珠三角该比重则为10.5%,仅两个区域就占据了全国机场旅客吞吐量近三分之一的份额。
密集的机场网络是两地航空发展的共同特点。到“十三五”期间为止,长三角地区共有民航机场23座,而珠三角则有5座。这意味着,在长三角41座城市中,有超过一半都拥有自己的民航机场;类似的比例也出现在珠三角9市当中。
图片来源:《长江三角洲地区交通运输更高质量一体化发展规划》
但与面积明显相对较小的珠三角相比,长三角民航机场密度明显更低。按照长三角三省一市和珠三角9市面积测算,长三角平均每万平方公里民航机场数量为0.64个,不及珠三角0.9个。从这个意义上来说,长三角的民航机场仍存在提升可能。
“十四五”期间新增的机场,将有效弥合这一差距。
总的来看,长三角民航机场数量将骤增至30个,并使该地区民航机场密度迅速提升至0.84个/万平方公里。而从区域分布来看,长三角三省一市的机场数量也更为均衡——
此前江苏以9座机场领衔的局面将被改写,在浙江、安徽两省分别新增2个、5个机场后,机场总量分别达到9个、10个,与江苏“旗鼓相当”。
在无机场城市的数量上,浙江同样“追平”江苏。除合建机场的苏州与无锡、扬州与泰州、宣城与芜湖外,剩余9个暂时“无缘”机场的长三角城市中,安徽占据5席(淮南、马鞍山、淮北、铜陵、滁州),江苏2席(宿迁、镇江),浙江2席(湖州、绍兴),江浙两省均十分接近“一市一场”局面。
值得注意的是,与此前《长江三角洲地区交通运输更高质量一体化发展规划》中提及的机场群重点工程相比,仅余滁州机场一座尚未被纳入。
苏州还在“候场”
图片来源:摄图网500132710
“失落者”已在摩拳擦掌。
去年4月,湖州交通运输局官方微信公号曾发布《2021年全市交通运输十大创新突破行动工作方案》相关内容,其中明确提及,将“全面完成《湖州大型国际机场战略规划研究》,力争相关研究成果纳入省厅在编的《杭州第二机场战略规划研究》,为杭州第二机场落户湖州谋得先机”。
不满足于硕放机场的苏州显得更为积极。错失“上海第三机场”选址后,苏州立马开启对机场的新一轮“喊话”,但却始终求而不得【猜你想看:为什么苏州人听不得“机场”二字】。
去年4月被问及“苏州国际机场‘十四五’期间开工建设吗?”江苏省发改委网站上的一则回应称,为加快推进苏州机场建设,江苏“成立了专班,开展了前期研究,并加强与国家、省有关部门的沟通对接”,江苏省也“分别向国家发展改革委、中国民航局发函,积争取支持”。
然而,“鉴于苏州周边地区的军民用机场密集,空域资源紧张,军民航飞行矛盾较大,建设苏州机场存在较大难度,目前仍处于研究论证阶段,‘十四五’时期恐难开工建设”。
但苏州并未因此放弃。尽管在去年9月发布的《江苏省“十四五”民航发展规划》中已不见关于苏州机场的相关布局,但到11月,《江苏省“十四五”综合交通运输体系发展规划》对外发布,在“打造苏州-无锡-南通全国性综合交通枢纽城市”的总定位下,再度明确将“规划建设苏州机场”。
在“十四五”期间新机场不断增加的长三角,苏州机场是否有可能再生“变数”?
民航专家綦琦分析认为,现在判断还为时尚早。从分布上看,新增的7个机场中,仅嘉兴、芜宣两个机场位于长三角中心区城市,其余机场对长三角已日趋紧张的空域资源影响较小。换句话说,苏州能否新建机场,空域条件是否充分仍然是最重要的考量因素之一。
目前来看,条件似乎尚不具备。《江苏省“十四五”民航发展规划》在分析江苏民航发展问题时,将“空域资源保障能力仍然较为紧张”放在首位。据其部署,“十四五”期间,江苏还将“进一步推动建立空域灵活使用机制,争取更多发展资源”。
机场如何“成群”?
图片来源:摄图网501420918
其实一直以来,江浙两地都存在机场数量和运营效果的错位。
尽管江苏人口和经济总量均高于浙江,机场总量亦比浙江多出2座,但江苏全省的机场旅客吞吐量却并不及浙江。同样以2019年为例,江苏机场旅客吞吐量达到5843.8万人次,而浙江则为7015.1万,两省足有1000万量级差距。
具体到各城市机场旅客吞吐量,不仅杭州机场比南京机场多出超过1000万人次,且宁波、温州两个机场均为1000万量级;而在江苏,排名第二的苏南硕放机场旅客吞吐量仅为797.3万人次。

民航资深专家李晓津曾指出,民航运输量主要与第三产业的发展情况和地面运输影响直接相关。产业上,以杭州为代表的浙江城市在数字经济上发展,对航空产生了正面影响;与此同时,有分析称,浙江的高铁网络优于江苏,特别是与省会杭州联通的高铁线路网络要强于同为省会的南京。
在綦琦看来,机场布局也对两省民航发展直接相关。在浙江,杭州、宁波、温州三个城市分别代表了经济发展的三个重要增长极,为民航发展提供了基础;而在江苏,仅苏南硕放机场位于经济最为活跃的苏南地区,且受空域条件影响,产能并未能充分释放,江苏省内大量民航出行需求转而在上海消化。
省外的新动向,还可能进一步影响江苏机场的发展。
《江苏省“十四五”民航发展规划》提到,江苏“航空市场需求旺盛,但主要枢纽机场服务本省的能力相对较弱”。而相对应的是,安徽则成为了江苏机场的重要客源地之一。
《南京日报》2018年的一则报道称,当年南京䘵口机场在苏皖地区设立的33座候机楼共运输旅客189万人次,相当于一个中型机场客运量,而该机场已在安徽设立了11座城市候机楼。
2020年底,人民网领导留言板上曾接连出现两则有关南京机场对安徽客流“虹吸”问题的发问。安徽省发改委回复称,安徽将“加快完善全省机场布局,提升区域航空能力和水平”。转机已然出现——随着安徽机场数量实现对江苏的反超,进一步培育新增长点势在必行。
而苏州机场或许并非是当下最合适的增长点。綦琦认为,此前旅客的飞行习惯在短期内难以改变,而影响其机场选择的更重要因素则在于有没有更合适的航线、更优质的服务等。对于江苏机场,他认为一个可行之策是推动差异化。
比如,针对《江苏省“十四五”民航发展规划》中有关南京“国际航空枢纽”、苏北“物流金三角”、苏南硕放“区域性枢纽”等定位,还需更细化措施,真正推动政策真正落到实处。
封面图片来源:摄图网500787277
文字 | 杨弃非
原标题:《这次,“环苏州机场群”真的要来了》