刚刚过去的2021年,《鱿鱼游戏》、《后翼弃兵》和《怪奇物语》等奈飞(Netflix)出品的一众网剧在全球范围内引发观众热捧。而在观众们享受着“剧集盛宴”的同时,中国投资者们也纷纷瞄准了海外文娱赛道发力,其中不乏腾讯、百度和阿里巴巴等“大厂”的身影。2020年初,腾讯对外宣布要在东南亚拓展腾讯视频国际版“WeTV”,并将业务拓展的首发地选在泰国,与泰国3台(Channel 3)的运营商BEC World宣布达成战略合作,通过各自的平台向东南亚和中国用户提供泰剧等内容。2020年6月,腾讯在与爱奇艺、优酷视频等品牌的竞标中胜出,成功收购东南亚视频平台iflix,力求实现中文媒体平台、东南亚本地内容以及各国本地用户三方面的深度对接。爱奇艺也早已推出国际化的“iQIYI”平台,在2020年与马来西亚知名娱乐公司Astro开展本地化内容方面的合作。同时,爱奇艺也投资拍摄了《智异山》等多部原创韩剧和菲律宾剧。Bilibili(以下简称“B站”)也在2020年底进军泰国,发布了“Bilibili Thailand” APP,并计划在2021年继续推出马来西亚等适配其他东南亚国家的版本。而抖音和快手等短视频平台也早已在拓展了其在东南亚的业务。自2017年走出国门以来,抖音海外版“Tik Tok”在短短一年多的时间内就席卷了国际短视频播放市场,下载量曾一度超越国外主流短视频平台YouTube 和Facebook,在东南亚各个国家的APP排行榜高居前十 [1]。火山小视频也紧跟抖音的步伐,以“Vigo Video”之名进军泰国与印度尼西亚等东南亚市场。
爱奇艺、腾讯视频和优酷视频三家国内第一梯队视频平台的出海布局
(图片来源:笔者自制 )
除各类视频文娱平台外,国内众多游戏厂商、直播平台和网文出版商等“泛文娱”赛道的玩家都将业务拓展到目光聚焦到了东南亚。以游戏产业为例,腾讯控股的SEA集团早已在东南亚发行了《QQ飞车》和《英雄联盟》等热门PC端游。2017年后,SEA在腾讯的帮助下获得了《PUBG Mobile》(《绝地求生》移动端游戏)和《Arena of Valor》(《王者荣耀》国际版)在东南亚地区的代理权,将“吃鸡”和“王者”的手游热潮推向了东南亚。作为腾讯在游戏赛道的老对手,网易也早已将《荒野行动》和《第五人格》等热门游戏带到了东南亚。金山旗下的知名工作室西山居出品的剑侠情缘也长期霸占越南等国游戏下载量的前五名[2],让更多的海外朋友体验了中国的武侠文化。作为商务部钦定的“国家文化出口重点项目”,《原神》和《明日方舟》也在东南亚地区取得了不俗的表现。
《王者荣耀》国际版《Arena of Valor》的宣传图
(图片来源:Unity Labs )
在直播领域,欢聚时代、字节跳动等国内的主流玩家也试图将东南亚纳入自己的商业版图,并复制国内“短视频+直播+电商”的成功经验。2021年8月,欢聚时代对东南亚本地的电商直播平台Shopline进行了战略投资,试图锁定越南与马来西亚市场。而字节跳旗下的Tik Tok也在2020年10月与国际知名直播平台Shopify达成了全球范围内的合作协议Shopify,并计划于2021年在东南亚本地退出特色的Tik Tok频道。
部分网文阅读平台也开始积极尝试进军海外,在向世界上更多青年展现中国文学之美的同时,积极扶植当地原创网络文学的发展。2017年5月,起点国际正式上线,开始主动为海外读者提供更全面的内容和精准的翻译。此前“游击队”式的翻译组被“正规军”起点国际收编,并和东南亚、北美等地的翻译组合作,上线400余部中国网络文学的英文翻译版本。2018年4月,起点国际开放原创功能,实现了规模化的内容输出,并开始尝试本地化,在扶植东南亚当地网文创作的同时,积极尝试将游戏、动漫和电视剧等国内外知名IP转化成果推向当地市场,实现网文IP的更高效利用。
一、中国产业的“助推”:超越内卷与绝地突围
(一) 行业竞争不断加剧
爱奇艺、腾讯视频和优酷等国内主流视频平台早在2019年就普遍开始构想“国际化”战略,尝试走出国门,在海外拓展业务。这与当时国内愈演愈烈的行业“内卷”密不可分。2019年以来,国内视频平台市场竞争格局基本稳定,形成了以爱奇艺、腾讯视频、优酷为首的第一阵营,芒果TV、B站和搜狐视频为主的第二阵营;以上平台已经能够触达六成以上的网络用户;倘若爱奇艺、腾讯视频、优酷和芒果TV四家会员叠加,能够覆盖92.4%的网络视频用户视频平台。[3] 伴随着市场格局趋于稳定,用户数量已经抵达“天花板”,付费用户数量以及平台营收增速也大大放缓:国内互联网视频平台的红利已经明显被吞噬殆尽。
与此同时,亏损仍是视频平台不可避免的问题。2015-2020 年,爱奇艺净亏损分别为 25.75 亿元、30.74 亿元、37.37 亿元、90 亿元、103 亿元和 70 亿元,6 年累计亏损已经超过 350 亿元 [4] 。其中,居高不下的内容制作费用成为亏损的主要来源。尽管会员收入较为可观,但仍不能缓解成本高昂的问题。没有独立上市的优酷和腾讯视频并未公布相对准确的财务数字,但据母公司腾讯和阿里巴巴的财报显示,两者所在的核心业务群也同样面临着较为严峻的亏损问题[5]。尽管在广告营收止步不前的情况下,爱奇艺、腾讯视频和优酷也尝试过提高会员费以平衡收支的方法,但后续一个季度的付费用户数量的下滑证明国内还是有很多消费者的需求价格弹性较为敏感[6]。因此,在竞争日益激烈的国内市场环境下,走出国门、开拓海外业务成为了国内的主流视频平台的必然选择。
与视频文娱平台类似,中国的游戏厂商也在2019年后面临着国内竞争加剧、行业整体增长缓慢的问题。2018年3月,国内所有游戏版号的发放审批全面暂停,直到2018年12月底,才重新恢复审核发放。超过半年的“版号荒”对于当年的中国游戏市场而言无疑是一次极为强烈的政策冲击,同时也奠定了国内此后游戏市场的基本格局:无数规模较小的游戏厂商被迫退出市场,剩下的大中型游戏厂商也面临着增长乏力的状况。2019年的游戏版号审批工作虽然已经恢复正常,但国内游戏用户数量仅相较遭遇“版号荒”的2018年增长2.5%,实际销售收入增长率仅为相较2018年增加了2.2%,不复往年的高增长率[7]。虽然2020年以来,行业逐渐回暖,但2018年“版号荒”的经历和日益凸显的竞争压力让国内的厂商们意识到了拓展海外市场、丰富营收渠道的重要性。


同时,中国年轻一代的游戏玩家开始逐渐在消费者群体中占据主要地位。相较于他们的前辈,成长环境更优渥、个性特质更鲜明的他们在画面表现、剧情架构和游戏性等方面都有着更高的追求。而Steam和Epic等海外游戏交易平台的引进,让更多的国内玩家更容易地接触到了欧美和日本的“主流大作”,自然也对国内厂商供给的产品提升了标准。行业增长日趋缓慢与用户口味更加“刁钻”的双重压力,越来越多的国内游戏厂商加大了对海外新兴游戏市场,试图在东南亚这一片“野区”获得新的“发育”机会。
(二) 政策监管趋于严格
2019 年,当国内视频平台行业竞争日趋激烈、盈利表现不尽人意时,同年2月国家广播电视总局发布的《关于进一步加强电视剧网络剧创作生产管理有关工作的通知》进一步增加了各视频平台运营的压力。广电总局这次发布的新规针对电视剧、网剧备案审查流程、电视剧“注水”、演员“天价片酬”等行业问题,推出了明确的要求,例如“电视剧网络剧拍摄制作提倡不超过40集,鼓励30集以内的短剧创作”[8]。“限集令”的推出打击了各平台通过拍摄、播放“注水剧”强行拉长用户观看时间、变相提高广告和VIP会员营收的做法。爱奇艺、腾视频讯和优酷都纷纷尝试出海淘金。当年6月,爱奇艺和腾讯视频几乎同时推出了海外版平台iQIYI和WeTV,优酷也在奈飞和YouTube等海外平台上输出剧集内容的机会。
然而,就在2019年的6月,《陈情令》的开播创造了一种新的付费模式“超前点播”,让国内视频平台的盈利模式和运营战略发生了根本变化。临近大结局时,腾讯视频将剩余剧集以一集 6 元,打包价 30 元的价格进行售卖,供各位观众超前点播。据片方此前透露的消息,《陈情令》的付费点播人数高达 520 万人次,超前付费总收入达 1.56 亿元[9]。随着《陈情令》的成功,各平台也纷纷效仿,退出自己的超前点播服务。2019 年底,腾讯视频和爱奇艺同播的《庆余年》也开放了超前点播的模式。虽然后来引发大量平台用户投诉,导致爱奇艺被判违约不违法、腾讯视频败诉,但是据媒体推算仅《庆余年》开放“超前点播”当晚,腾讯视频就已经获得3000万元以上的收入[10]。如此可观的营收显然有助于解决各平台长期以来成本居高不下、盈利表现不佳的难题。这导致各平台超前点播的网剧从2019年仅有5部,上升到了2020年共123部,2020年各平台上新网剧中超点剧集占比近40% [11] ,超前点播模式已成主流。
但随着愈来愈多用户对于超前点播这一模式的不满,2021年9月中国消费者协会发文呼吁抵制超前点播。爱奇艺、腾讯视频和优酷不得不做出整改,取消超前点播服务。同期,中央宣传部也发布了《关于开展文娱领域综合治理工作的通知》,要求压实平台责任、严格内容监管、强化行业管理,坚决抵制“耽改”之风[12]。广电总局也发布了《国家广播电视总局办公厅关于进一步加强文艺节目及其人员管理的通知》,“坚决反对唯流量论”、“坚决抵制泛娱乐化”,明确要求“不得播出偶像养成类节目、不得播出明星子女参加的综艺娱乐及真人秀节目、不得设置场外投票、打榜、助力等环节和通道” [13] ,对各视频平台的主要营收内容造成了极大的冲击。因此,各视频平台面临新的政策监管压力,出海布局的战略也必须提速。
同样的政策监管压力在游戏产业领域同样存在。如此前所说,2018年长达9个月的“版号荒”对于国内的游戏厂商造成了不小的冲击。2018年3月,原国家新闻出版广电总局发布《游戏申报审批重要事项通知》,称因机构改革,各种印章已经停止使用,新的印章还未启用,游戏审批进度放缓。实际上,由于游戏版号审批机构的改革,直到2018年底,新的游戏版号审批工作开始恢复正常。2021年8月,在此前公布的《中共中央国务院关于优化生育政策促进人口长期均衡发展的决定》(以下简称“三胎”政策)和《关于进一步减轻义务教育阶段学生作业负担和校外培训负担的意见》(以下简称“双减”政策)的影响下,游戏版号审批工作再次暂停;国内游戏行业再度迎来“版号荒”。
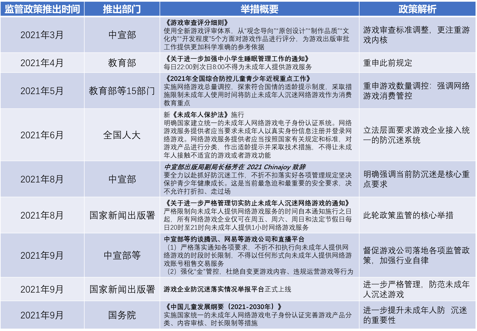
伴随着“三胎”和“双减”政策的推出,外界对“青少年沉迷游戏”的批评甚嚣尘上。实际上,进入21世纪以来,各界对于“青少年沉迷游戏”的批评就从未停止。2017年12月,中宣部联合广电总局等8个相关部门发布了《关于严格规范网络游戏市场管理的意见》,指出:“游戏沉迷问题较为突出,对一些青少年身心健康造成危害,产生负面社会影响”[]。腾讯随即上线了“成长守护平台”。此后,以《王者荣耀》为起点,腾讯陆续推行严格的防沉迷措施。而网易也在旗下的多款热门手游中上线了类似的防沉迷系统,并同步升级“网易家长关爱平台”。在当前“三胎”和“双减”政策的影响下,腾讯和网易等游戏厂商对于未成年人管控进一步加强,不仅对未成年玩家在游戏时间方面做出了限制,在充值“氪金”领域也出台了极为严格的规定。如果说此前的“版号荒”仅仅是让各类厂商只能继续“吃老本”,那么“三胎”和“双减”政策的冲击则是进一步加速了现有市场存量的递减。
2021年游戏版号停发时期的政策监管情况
(资料来源:国家新闻出版总署、广电总局、教育部、中信建投证券等)
对于直播和网文等平台而言,政府近年来出台的一系列加强内容监管和防止未成年人沉迷的政策也加剧了行业的经营压力。从2020年6月公布的《网络直播营销行为规范》到2020年11月出台的《互联网直播营销信息内容服务管理规定》,“直播带货”在信息内容、营销行为和商品质量等各方面都做出了较为严格的规定;2020年7月-8月的多部门联合举办的新一轮“扫黄打非”行动以及2021年2月多部门联合发布的《关于加强网络直播规范管理工作的指导意见》也对“直播秀场”在直播打赏、直播内容以及未成年人保护等多方面进行了严格的约束。
近年来政府对网络直播平台的政策监管情况
(资料来源:国家发改委、广电总局、教育部、前瞻产业研究院等)
倘若选择走出国门,选择将海外地区作为旗下的文娱产品的主要销售市场,则能够免去许多麻烦。以游戏行业为例,目前游戏出海并不需要审查,门槛明显比受限于版号制约的国内市场要低很多。此外,对于以内容为主的文娱平台而言,部分监管新规的出台可能导致购买版权的作品无法在中国大陆境内推广。如果将运营的主要精力放在港澳台等地,在市场规模的限制,购买部分内容体量大、投资回收期长的版权作品并非良策。因而选择出海似乎是将版权变现为商业价值的捷径。以视频平台为例,B站此前重金购买独家网络放映权的动画《无职转生 ~到了异世界就拿出真本事~》(《無職転生 ~異世界行ったら本気だす~》)由于部分网友的举报而下架,被迫只能在港澳台版APP上限定放映,难以实现预期盈利目标。而在发布泰国版APP后,B站随即将上架作品,试图在东南亚地区取得更好的成果。B站此前购买版权却由于政策限制无法在大陆地区放映的其他作品,如《进击的巨人》(《Attack on Titans》)等,也能凭借“下南洋”的东风在东南亚地区更加充分地发挥版权价值。
因此,在国内行业发展日趋成熟、竞争水平日益激烈,政策监管更加严格、平台责任愈发明晰的背景下,走出国门、开拓海外市场,成为了泛文娱赛道的“大厂”们不约而同的策略。而在国内多重“推动”力的影响下,国内泛文娱的“大厂”们纷纷选择将东南亚作为拓展商业版图的重点与东南亚地区的庞大的市场潜力、相似的文化传统以及互联网领域多赛道协同发展等特点密不可分。
二、东南亚市场的“吸引”:相似赛道与多维协同
(一) 市场潜力方兴未艾
自2017年起,世界各国地投资者普遍开始对东南亚地区的互联网经济发展持有较为乐观的预期。同年,谷歌联合淡马锡发布地区互联网经济发展报告。2018年起,贝恩咨询加入合作,三家公司开始联合为东南亚互联网经济编写年度报告。根据三家公司的持续调查,仅线上媒体(包含在线视频和直播赛道)的市场总量从2017年的69亿美元到2020年的170亿美元,预计到2025年将增长至320亿美元,年均增长率接近20%[14]。在游戏赛道,根据Newzoo的数据,2019年东南亚游戏市场估值为46亿美元,同比增长22.0%;超过87%的互联网用户也是手游玩家;超过一半的游戏玩家在游戏内进行消费[15]。此外,电竞热潮也席卷了东南亚各国:2020年,电子竞技市场总值超过3000万,并将以20.8%的年复合增长率在2024年将超过7000万美元;预计至2021年底,东南亚的电子竞技观众将超过 4000万[16]。
(数据来源:谷歌、淡马锡、贝恩咨询)
(数据来源:腾讯、Newzoo)
除了庞大的市场总量和年均快速的年均增长率外,东南亚国家也拥有着庞大的潜在用户群体、不断提高的在线时长以及稳步增长的网络渗透率。东南亚地区不仅拥有大量人口,人口结构也非常年轻,拥有着规模巨大的年轻网民资源,是目前全球互联网用户增长最快的市场。互联网经济发展较好的新加坡、马来西亚、印度尼西亚、泰国、菲律宾和越南六国目前约有超过5.8亿人口;其中青年占总人口比例高于2/3,超过同期的美国、欧洲和日本[17]。同时,东南亚人口中还有这大量的少年儿童(14岁以下),占总人口比例超过1/4,意味着人口总量在未来不仅将继续增长,还将同时保持较为年轻的年龄结构,市场前景较为可观。相对于中年人和老年人而言,青年群体显然更加倾向于将娱乐的时间用于在线文娱媒体;大批的青少年在东南亚移动互联网普及时期成长,受到互联网文化的熏陶,更易培养出利用视频、网文、直播等在线媒体以及游戏进行娱乐的消费习惯。现实数据也印证了这一点:2017年至今,东南亚的互联网用户数量持续增长,仅2020年就有4000万新用户。迄今为止,地区总用户数量已经超过4亿。与此同时,用户在线时长和互联网渗透率也在稳步提高:目前各国的在线娱乐的使用时长均已超过每天3.5小时,接近70%地区总人口已经成为互联网用户[17]。
(数据来源:谷歌、淡马锡、贝恩咨询)
(二) 华人群体文化相近
文化传统的相似性对于文娱产品的输出有着重要意义。受地缘和历史因素的影响,东南亚国家不仅一直与中国保持着较为密切的长期文化交流,其文化与中国文化具有着许多共同点。而明清以来,中国华南地区“下南洋”的历史也形成了东南亚各国数量可观的华人华侨群体,他们同中国共享一套文化传统和习俗,对于中国的文娱产品有着天然的接受能力。这一点在网文平台和视频平台的推广上体现地更为明显。
对于赛道内的头部选手,爱奇艺和腾讯视频深知相较于竞争激烈且文化差异较大的欧美市场,受中国文化影响较深且拥有庞大华人华侨群体的东南亚更容易接受自己平台的电视剧和综艺节目等文娱产品,因此都将出海的首站选在了东南亚。2018年,当爱奇艺独播的《延禧攻略》在国内受到热捧之时,同样也在东南亚掀起了一阵追剧热潮,甚至一度出现了越南平台比国内更新更快的情况,以至于许多观众转战越南平台。而腾讯视频也在海外版WeTV上尝试放映了《致我们暖暖的小时光》、《陈情令》和《外星女生柴小七》等国内当红的电视剧,并在泰国和印尼等地积累了一批粉丝。由于市场表现不俗,部分主创团队还在当地举办了粉丝见面会。
由于地缘和历史因素,东南亚地区的主流网文在题材和内容上与中国的主流作品有着较高的相似性。以女性用户偏好的作品为例,起点国际输出的以中国古代为背景的女性向作品凭借其相似的文化基因和丰富的内容供给在泰国收获了许多粉丝。据统计,泰国女性向网文平台中,以中国古代为背景的言情小说的泰语版长期占据标签榜的前3名。这与泰国泰国皇室长期的统治以及东亚地区相似的文化传统密不可分。涉及中国古代的皇室权力斗争和王公贵族爱情同样对泰国青年女性有着较高的吸引力。
作为文娱产品,游戏仍然需要以文化内容为基础。文化背景的差异同样也会影响游戏在海外的市场表现。例如,港股上市的游友时代出品的古风女性游戏《熹妃传》在欧美市场表现不佳;但是,西山居出品的武侠动作系列游戏《剑侠情缘》则一直在越南等东南亚国家有着较高的热度,并长期占据游戏榜单的前列。
《剑侠情缘网络版1》在越南的宣传广告
(图片来源:西山居)
(三) 多维赛道协同发展
东南亚地区互联网经济多赛道的整体繁荣为泛文娱产品提供了极其有利的发展环境。国内“大厂”在当地推广泛文娱产品时往往也更加注重同电子商务、在线出行和数字金融等其他互联网赛道的产品进行有机结合。实际上,东南亚地区互联网经济的蓬勃发展正是多赛道协同发展的结果。
具体而言,多维赛道之间的协同发展可以分为两类:其一是泛文娱领域之外的其他平台和文娱产品的相互成就;其二是泛文娱领域对于同一IP价值的多面经营。
第一类的典型代表是电子商务和泛文娱产品的结合。如此前所说,字节跳动和欢聚时代等一系列国内“大厂”试图复制国内“电商+直播+短视频”的成功经验,积极同Lazada和Tokopidea等地方热门平台合作。而拥有丰富电商运营经验和多款热门游戏代理权的SEA集团,试图将旗下的区域领先电商平台Shopee和游戏代理公司Garena“跨界合作”,推出“电商+游戏”的运营模式,并在近年来取得了亮眼的表现。在2019年“双11”大促之际,Shopee 在Garena的帮助下全新推出 Shopee Catch小游戏,在AR技术的支持下让消费者只需一部有摄像功能的智能手机,便能参与游戏赢取 虚拟金币与各类奖励:消费者需在游戏中左右移动控制屏幕中的道具,以接住上方下落的物品与金币并躲避炸弹。通过面部识别与奖惩机制,系统会不断为用户添加表情贴纸,并将游戏过程录制成短片存入本地,方便用户一键分享给亲友,邀请他们共同参与,瓜分价值百万的奖金。在2019年“双11”期间,Shopee Catch连同 Shopee Shake和Shopee Slice等其它各式的游戏,为平台带来了超 1.5 亿次点击[18]。此后,Shopee也多次和Garena合作,不仅有效提升浏览时长、强势引流,还让Garena自家的《Free Fire》等游戏得到了更多宣传产品的机会。
第二类的典型代表是将直播和游戏进行结合,助力青年们喜闻乐见的电子竞技热潮。除了SEA集团利用“GPL”(Garena《英雄联盟》超级联赛)和“FREE FIRE WORLD”提升其游戏的热度外,来自上海的沐瞳科技也充分借助了电竞联赛、直播和短视频等其他文娱平台宣传自己的海外爆款游戏《无尽对决》(《Mobile Legends: Bang Bang》)。例如,2019年起沐瞳科技就推出了MLBB全球冠军赛(Mobile Legends: Bang Bang World Championship)。首届MLBB全球冠军赛在马来西亚举行,事峰值同时观赛人数突破300万,总观赛人次达到4亿,成为全球最具影响力的电竞赛事之一[19]。2021年1月18日,第三届MLBB全球冠军赛将正式启动,共有来自日本、俄罗斯、巴西、印度尼西亚、菲律宾、马来西亚、新加坡、缅甸、柬埔寨9个国家的12支战队参加。在东南亚地区,《无尽对决》的热度至今仍然超过《王者荣耀》的国际版《Arena of Valor》。
2021年第三届MLBB全球冠军赛的宣传广告
(图片来源:沐瞳科技)
(四) “新冠”疫情创造契机
新冠疫情虽然对东南亚各国实体产业的发展和宏观经济增长造成了不小的冲击,但同时也为当地泛文娱平台的发展提供了新的机会:其一,疫情隔离改变了互联网用户的娱乐行为,并使得部分改变长期保留了下来,扩大了用户群体规模;其二,疫情冲击使得东南亚部分前景乐观的独角兽企业面临了经营现金流不足等融资问题,为国内“大厂”的介入提供了契机。
首先,疫情期间东南亚各国施行的居家隔离的政策改变了许多互联网用户的娱乐习惯。居家隔离期间,许多户外娱乐活动无法进行,在线观看视频、直播,阅读网文以及邀请好友在线游戏就成了许多东南亚人仅有的娱乐选择。许多此前对于在线视频、直播、网文和游戏接触较少的用户得以深入了解这些文娱活动。即使是疫情有所缓解、居家隔离政策取消后,部分用户依然保留了隔离期间养成的习惯。据统计,在东南亚,每3名互联网用户中就有1人以上因新冠疫情开始使用在线媒体服务[20];在隔离期间,在东南亚所有国家人均每天使用在线媒体的时长都有所增加;在隔离结束后,人均每天使用在线媒体的时间相较于疫情之前也有所增加。
2020年新冠疫情后东南亚在线媒体服务订阅增长率
(数据来源:谷歌、淡马锡、贝恩咨询)
东南亚在线媒体订阅搜索热度
(数据来源:谷歌、淡马锡、贝恩咨询)
(数据来源:谷歌、淡马锡、贝恩咨询)
其次,疫情的冲击使得东南亚部分独角兽企业的经营状况发生变化,遭遇了经营现金流不足、IPO失败等融资问题,为国内“大厂”的投资介入提供了机会。典型代表就是被腾讯收购的视频平台iflix。疫情之前,iflix也曾风光无限,曾宣称在东南亚、南亚、中东和非洲的13个国家有2500万活跃用户,月播放总时长25亿分钟,平均每用户每月100分钟[21],一度尝试在澳大利亚进行IPO。但受疫情影响,国际资本市场风向发生变化,iflix的IPO计划随即失败,最终被腾讯收购。
三、故事仍在继续:大变局与新趋势
正如克莱·舍基在《人人时代》中所说:“互联网并非是在旧的生态系统中引入了新的竞争者,而是创造了一个新的生态系统。”回到2011年,彼时腾讯首次提出的“泛文娱”矩阵的概念,游戏、网文、视频和直播等泛娱乐赛道的发展方兴未艾。没有人能够想象文娱产业在互联网浪潮的冲击下发生了今天这般巨大的变化。而今,中国国内泛文娱行业的增长趋于平稳,政府对于行业的监管也日趋严格,更加强调平台的自律和责任。在这样的背景下,国内“大厂”纷纷出海,试图寻找新的市场。看来类似的故事又将在东南亚上演。
故事仍在继续,只是更广阔的舞台意味着更精彩的收获和更惨烈的风险。作为各国投资者们竞相角逐的“斗兽场”,涌入东南亚地区的中国资本也很容易被华尔街当作旗鼓相当的“对手”。当然,各国政府也不满足于在资本“斗兽场”的观众席上充当木然的看客。自从特朗普政府发布命令字节跳动出售TikTok在美业务的总统令以来,华盛顿共识造就的自由竞争市场的神话不攻自破。 同样作为中国企业中的佼佼者,同样作为美国投资者们青睐的市场,所有参与东南亚泛文娱赛道的中国“大厂”在中日益紧张的战略竞争压力面前也不得不承认自己不过是巨人面前的蚂蚁:中美两国政府决策的微小变化可能都潜移默化地影响着自己的成败存亡。
腾讯在海外布局方面的表现已经印证了这一事实:2022年1月5日,腾讯发布公告表示自己将卖出SEA集团的大量股份,使腾讯持有Sea的股比从21.3%减少至18.7%;同时,腾讯还会将自己投票权更高的B类股全部转为A类股,从而让SEA李小冬创始人将成为唯一的B类股东,使自己的投票权将下降到10%以下,并且废止与李小东的表决权委托协议。
腾讯的此番操作主动放弃了对SEA集团的控制能力,除了迎合中国证监会2021年12月颁布的《境内企业境外发行证券和上市备案管理办法(征求意见稿)》外,也是为了洗清SEA“被中国公司控制”的嫌疑,避免美国政府对SEA集团的监管和干预。作为一家在美上市公司,SEA集团的大部分流通股由美国或欧洲的机构投资者持有:T. Rowe Price和Capital这两家著名北美共同基金的持股比例都超过了5%。一旦被美国政府怀疑“企业实际控制权为中国企业所有”,SEA集团未来的发展之路必然会遇到类似Tik Tok的困境,难以开拓更多国家、更多领域的市场。因此,腾讯主动放弃对SEA集团的大部分控制权,并且让SEA创始人以新加坡公民身份掌握控制权成为了风险最低的策略。
当然,中国“大厂”也可以选择前往受美国资本影响较低的地区投资。但是资本市场的“无套利”逻辑意味着这些地区的前景只会更加黯淡。恐怕唯有基督山伯爵所说的“等待和希望”才是赛道上唯一明亮的方向。
在充满着风险和可能性的大变局下,唯一能够肯定的是,企业的一切出海投资决策都会无可避免地成为中美战略竞争棋盘上的一个小小标记。在这种鲜花与荆棘相伴而生的赛道上行驶,所有中国企业都必须思考,如何在新趋势中飞驰的同时,避免被大变局中突然冲出的“灰犀牛”撞入汹涌的暗潮,沦为时代角落里的眼泪。
(作者:石有为,北京大学区域与国别研究院2021级博士。本文仅代表作者个人观点,与北京大学区域与国别研究院立场无关,文责自负。引用、转载请标明作者信息及文章出处。)
参考资料:
[1] Rei Nakafuji:《TikTok overtakes Facebook as world's most downloaded app》 2021.08.09
[2] 2020年 App Annie数据
[3] 2019年10月17日 群邑智库:《视频网站用户画像与市场分析》
[4] iQIYI:《iQIYI, Inc. Annual Report 2020》2021.03;《iQIYI, Inc. Annual Report 2019》2020.03;《iQIYI, Inc. Annual Report 2018》2019.03;《iQIYI, Inc. Annual Report 2017》2018.03;《iQIYI, Inc. Annual Report 2016》2017.03;《iQIYI, Inc. Annual Report 2015》2017.03
[5] 2021年3月34日 腾讯:《腾讯控股有限公司2020年度报告》
[6] 2021年4月7日,中国经济网:《腾讯视频会员费涨价约33% ,在线视频进入集中提价周期?》
[7] 2020年12月17日,中国音数协游戏工委(GPC)、中国游戏产业研究院:《2020年中国游戏产业报告》
[8] 2021年10月5日,央广网:《几大视频平台集体取消剧集超前点播服务,为何在此时?》
[9] 2020年2月6日,国家广播电视总局:《关于进一步加强电视剧网络剧创作生产管理有关工作的通知》
[10] 2020年4月15日,沈浩卿:《视频网站商业模式进化:“超前点映”已成标配,未来成主流》
[11] 2021年1月5日,云合数据:《连续剧网播表现及用户洞察》
[12] 2021年9月2日,中央宣传部《关于开展文娱领域综合治理工作的通知》
[13] 2021年9月2日,国家广播电视总局:《国家广播电视总局办公厅关于进一步加强文艺节目及其人员管理的通知》
[14] Google、Temasek、Bain & Company:《e-Conomy SEA 2020: Resilient and racing ahead: Southeast Asia at full velocity》 2020.11.10
[15] Jorik Weustink:《Gaming in Southeast Asia: The Playing, Spending & Viewing Behavior of a Fast-Growing Games Market》 2020.07.03
[16] Tencent、Newzoo:《Games & Esports: Bona Fide Sports - Esports market outlook for Southeast Asia》 2021.07.29
[17] Google、Temasek、Bain & Company:《e-Conomy SEA 2019: Swipe up and to the right - Southeast Asia’s $100 billion internet economy》 2019.10.03
[18] Manila Bulletin:《Shopee Wraps Up an Outstanding 11.11 Big Sale》 2019.11.15
[19] Jason Marges:《M1 2019: A primer for the world’s biggest Mobile Legends: Bang Bang clash》 2019.11.10
[20] Google、Temasek、Bain & Company:《Online with a Purpose: 9 months on Technology provides continuity in the face of disruption》 2019.08.03
[21] Sharanya Pillai:《Tencent confirms iflix purchase; Firm led by ex-Murdoch executives also submitted bid》 2020.06.24